Suppr超能文献

有丝分裂染色体通过 KIF4 和 condensin 侧向压缩,并通过拓扑异构酶 IIα 轴向压缩。

Mitotic chromosomes are compacted laterally by KIF4 and condensin and axially by topoisomerase IIα.

机构信息

Wellcome Trust Centre for Cell Biology, University of Edinburgh, King's Buildings, Edinburgh EH9 3JR, Scotland, UK.

出版信息

J Cell Biol. 2012 Nov 26;199(5):755-70. doi: 10.1083/jcb.201202155. Epub 2012 Nov 19.

Abstract

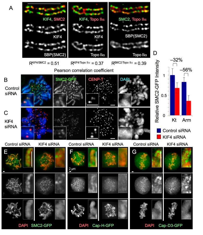
Mitotic chromosome formation involves a relatively minor condensation of the chromatin volume coupled with a dramatic reorganization into the characteristic "X" shape. Here we report results of a detailed morphological analysis, which revealed that chromokinesin KIF4 cooperated in a parallel pathway with condensin complexes to promote the lateral compaction of chromatid arms. In this analysis, KIF4 and condensin were mutually dependent for their dynamic localization on the chromatid axes. Depletion of either caused sister chromatids to expand and compromised the "intrinsic structure" of the chromosomes (defined in an in vitro assay), with loss of condensin showing stronger effects. Simultaneous depletion of KIF4 and condensin caused complete loss of chromosome morphology. In these experiments, topoisomerase IIα contributed to shaping mitotic chromosomes by promoting the shortening of the chromatid axes and apparently acting in opposition to the actions of KIF4 and condensins. These three proteins are major determinants in shaping the characteristic mitotic chromosome morphology.

摘要

有丝分裂染色体的形成涉及到染色质体积的相对较小程度的浓缩,同时剧烈地重新组织成特征性的“X”形。在这里,我们报告了详细的形态分析结果,该分析表明染色体运动蛋白 KIF4 与凝聚素复合物协同作用,促进染色单体臂的侧向压缩。在这项分析中,KIF4 和凝聚素相互依赖,在染色单体轴上进行动态定位。这两种物质的耗竭都会导致姐妹染色单体扩张,并损害染色体的“固有结构”(在体外测定中定义),而凝聚素的缺失则显示出更强的作用。同时耗尽 KIF4 和凝聚素会导致染色体形态完全丧失。在这些实验中,拓扑异构酶 IIα 通过促进染色单体轴的缩短来参与塑造有丝分裂染色体,并且显然与 KIF4 和凝聚素的作用相反。这三种蛋白质是塑造特征性有丝分裂染色体形态的主要决定因素。

https://cdn.ncbi.nlm.nih.gov/pmc/blobs/7877/3514791/b75bddf865fb/JCB_201202155R_Fig1.jpg

文献检索

告别复杂PubMed语法,用中文像聊天一样搜索,搜遍4000万医学文献。AI智能推荐,让科研检索更轻松。

立即免费搜索

文件翻译

保留排版,准确专业,支持PDF/Word/PPT等文件格式,支持 12+语言互译。

免费翻译文档

深度研究

AI帮你快速写综述,25分钟生成高质量综述,智能提取关键信息,辅助科研写作。

立即免费体验