Suppr超能文献

RHOA 是他汀类药物降低胆固醇作用的调节剂。

RHOA is a modulator of the cholesterol-lowering effects of statin.

机构信息

Children's Hospital Oakland Research Institute, Oakland, California, United States of America.

出版信息

PLoS Genet. 2012;8(11):e1003058. doi: 10.1371/journal.pgen.1003058. Epub 2012 Nov 15.

Abstract

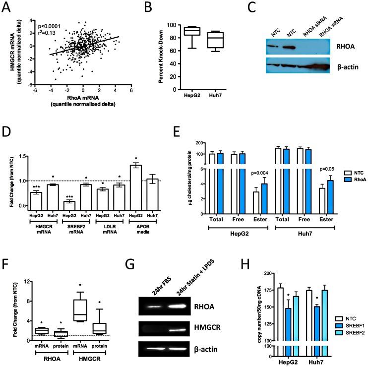
Although statin drugs are generally efficacious for lowering plasma LDL-cholesterol levels, there is considerable variability in response. To identify candidate genes that may contribute to this variation, we used an unbiased genome-wide filter approach that was applied to 10,149 genes expressed in immortalized lymphoblastoid cell lines (LCLs) derived from 480 participants of the Cholesterol and Pharmacogenomics (CAP) clinical trial of simvastatin. The criteria for identification of candidates included genes whose statin-induced changes in expression were correlated with change in expression of HMGCR, a key regulator of cellular cholesterol metabolism and the target of statin inhibition. This analysis yielded 45 genes, from which RHOA was selected for follow-up because it has been found to participate in mediating the pleiotropic but not the lipid-lowering effects of statin treatment. RHOA knock-down in hepatoma cell lines reduced HMGCR, LDLR, and SREBF2 mRNA expression and increased intracellular cholesterol ester content as well as apolipoprotein B (APOB) concentrations in the conditioned media. Furthermore, inter-individual variation in statin-induced RHOA mRNA expression measured in vitro in CAP LCLs was correlated with the changes in plasma total cholesterol, LDL-cholesterol, and APOB induced by simvastatin treatment (40 mg/d for 6 wk) of the individuals from whom these cell lines were derived. Moreover, the minor allele of rs11716445, a SNP located in a novel cryptic RHOA exon, dramatically increased inclusion of the exon in RHOA transcripts during splicing and was associated with a smaller LDL-cholesterol reduction in response to statin treatment in 1,886 participants from the CAP and Pravastatin Inflamation and CRP Evaluation (PRINCE; pravastatin 40 mg/d) statin clinical trials. Thus, an unbiased filter approach based on transcriptome-wide profiling identified RHOA as a gene contributing to variation in LDL-cholesterol response to statin, illustrating the power of this approach for identifying candidate genes involved in drug response phenotypes.

摘要

虽然他汀类药物通常能有效降低血浆 LDL-胆固醇水平,但个体反应存在较大差异。为了确定可能导致这种差异的候选基因,我们采用了一种无偏基因组范围的筛选方法,该方法应用于源自胆固醇和药物基因组学(CAP)辛伐他汀临床试验的 480 名参与者的永生淋巴母细胞系(LCL)中表达的 10149 个基因。候选基因的鉴定标准包括他汀类药物诱导的表达变化与细胞胆固醇代谢的关键调节因子 HMGCR 表达变化相关的基因,而 HMGCR 是他汀类药物抑制的靶点。该分析产生了 45 个基因,其中 RHOA 被选中进行后续研究,因为它被发现参与介导他汀类药物治疗的多效性但非降脂作用。肝癌细胞系中 RHOA 的敲低降低了 HMGCR、LDLR 和 SREBF2 mRNA 的表达,并增加了细胞内胆固醇酯含量以及条件培养基中的载脂蛋白 B(APOB)浓度。此外,在 CAP LCL 中体外测量的他汀类药物诱导的 RHOA mRNA 表达的个体间差异与个体来源的细胞系经辛伐他汀(40mg/d,6 周)治疗后血浆总胆固醇、LDL-胆固醇和 APOB 的变化相关。此外,位于新型隐匿 RHOA 外显子中的 SNP rs11716445 的次要等位基因在剪接过程中显著增加了 RHOA 转录物中外显子的包含,并与 CAP 和普伐他汀炎症和 CRP 评估(PRINCE;普伐他汀 40mg/d)他汀类药物临床试验中 1886 名参与者对他汀类药物治疗的 LDL-胆固醇降低反应较小有关。因此,基于转录组范围分析的无偏滤器方法将 RHOA 确定为导致 LDL-胆固醇对他汀类药物反应差异的基因,说明了该方法在鉴定参与药物反应表型的候选基因方面的强大功能。

https://cdn.ncbi.nlm.nih.gov/pmc/blobs/c51b/3499361/c2dbce5cc22d/pgen.1003058.g001.jpg

文献AI研究员

20分钟写一篇综述,助力文献阅读效率提升50倍。

立即体验

用中文搜PubMed

大模型驱动的PubMed中文搜索引擎

马上搜索

文档翻译

学术文献翻译模型,支持多种主流文档格式。

立即体验