Suppr超能文献

人脐带血源间充质干细胞促进体内血管生长。

Human umbilical cord blood-derived mesenchymal stem cells promote vascular growth in vivo.

机构信息

ICREC Research Program, Fundació Institut dInvestigació en Ciències de la Salut Germans Trias i Pujol (IGTP), Badalona, Spain.

出版信息

PLoS One. 2012;7(11):e49447. doi: 10.1371/journal.pone.0049447. Epub 2012 Nov 16.

Abstract

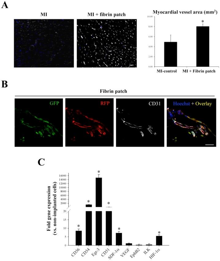
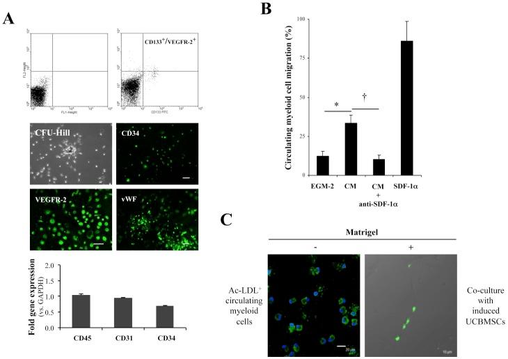
Stem cell therapies are promising strategies to regenerate human injured tissues, including ischemic myocardium. Here, we examined the acquisition of properties associated with vascular growth by human umbilical cord blood-derived mesenchymal stem cells (UCBMSCs), and whether they promoted vascular growth in vivo. UCBMSCs were induced in endothelial cell-specific growth medium (EGM-2) acquiring new cell markers, increased Ac-LDL uptake, and migratory capacity as assessed by qRT-PCR, Western blotting, indirect immunofluorescence, and invasion assays. Angiogenic and vasculogenic potentials could be anticipated by in vitro experiments showing self organization into Matrigel-mediated cell networks, and activation of circulating angiogenic-supportive myeloid cells. In mice, following subcutaneous co-injection with Matrigel, UCBMSCs modified to co-express bioluminescent (luciferases) and fluorescent proteins were demonstrated to participate in the formation of new microvasculature connected with the host circulatory system. Response of UCBMSCs to ischemia was explored in a mouse model of acute myocardial infarction (MI). UCBMSCs transplanted using a fibrin patch survived 4 weeks post-implantation and organized into CD31(+)network structures above the infarcted myocardium. MI-treated animals showed a reduced infarct scar and a larger vessel-occupied area in comparison with MI-control animals. Taken together, the presented results show that UCBMSCs can be induced in vitro to acquire angiogenic and vasculogenic properties and contribute to vascular growth in vivo.

摘要

干细胞疗法是一种有前途的策略,可以再生人类受损组织,包括缺血性心肌。在这里,我们研究了人脐带血来源的间充质干细胞(UCBMSCs)获得与血管生长相关的特性的能力,以及它们是否在体内促进血管生长。UCBMSCs 在血管内皮细胞特异性生长培养基(EGM-2)中被诱导,获得新的细胞标志物,增加 Ac-LDL 摄取,并通过 qRT-PCR、Western blot、间接免疫荧光和侵袭试验评估迁移能力。通过体外实验可以预测血管生成和血管生成潜力,这些实验表明细胞可以自我组织成 Matrigel 介导的细胞网络,并激活循环血管生成支持的髓样细胞。在小鼠中,在 Matrigel 皮下共注射后,共表达生物发光(荧光素酶)和荧光蛋白的 UCBMSCs 被证明参与了新的微血管的形成,这些新的微血管与宿主循环系统相连。在急性心肌梗死(MI)的小鼠模型中研究了 UCBMSCs 对缺血的反应。使用纤维蛋白贴片移植的 UCBMSCs 在植入后 4 周内存活下来,并在梗死心肌上方组织成 CD31(+)网络结构。与 MI 对照组动物相比,MI 治疗组动物的梗死瘢痕减少,血管占据面积增大。综上所述,这些结果表明,UCBMSCs 可以在体外诱导获得血管生成和血管生成特性,并有助于体内血管生长。

https://cdn.ncbi.nlm.nih.gov/pmc/blobs/0f81/3500294/f792fb354921/pone.0049447.g001.jpg

文献AI研究员

20分钟写一篇综述,助力文献阅读效率提升50倍。

立即体验

用中文搜PubMed

大模型驱动的PubMed中文搜索引擎

马上搜索

文档翻译

学术文献翻译模型,支持多种主流文档格式。

立即体验