Department of Medical Science, University of Ferrara, Ferrara, Italy.
J Cell Physiol. 2013 Jun;228(6):1323-31. doi: 10.1002/jcp.24290.
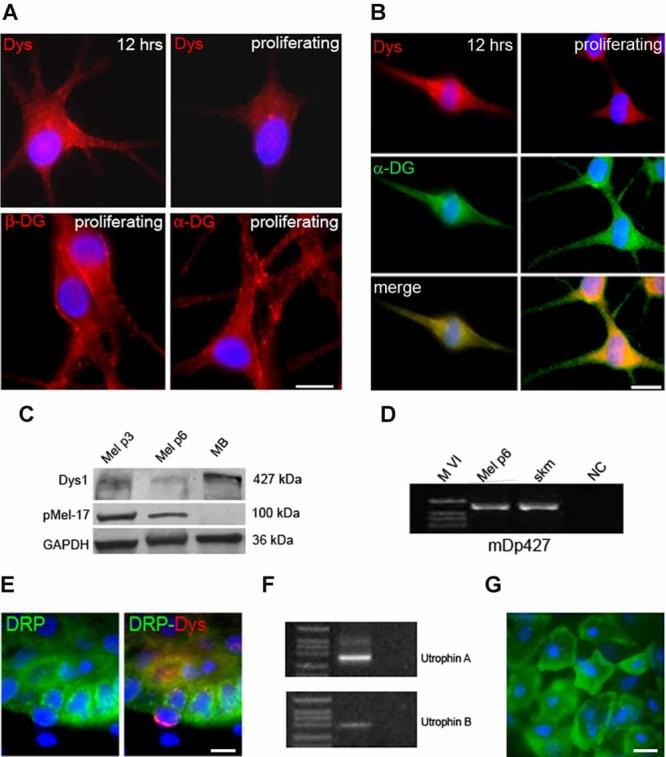
Dystrophin is a subsarcolemmal protein that, by linking the actin cytoskeleton to the extracellular matrix via dystroglycans, is critical for the integrity of muscle fibers. Here, we report that epidermal melanocytes, obtained from conventional skin biopsy, express dystrophin with a restricted localization to the plasma membrane facing the dermal-epidermal junction. In addition the full-length muscle isoform mDp427 was clearly detectable in melanocyte cultures as assessed by immunohistochemistry, RNA, and Western blot analysis. Melanocytes of Duchenne muscular dystrophy (DMD) patients did not express dystrophin, and the ultrastructural analysis revealed typical mitochondrial alterations similar to those occurring in myoblasts from the same patients. Mitochondria of melanocytes from DMD patients readily accumulated tetramethylrhodamine methyl ester, indicating that they are energized irrespective of the presence of dystrophin but, at variance from mitochondria of control donors, depolarized upon the addition of oligomycin, suggesting that they are affected by a latent dysfunction unmasked by inhibition of the ATP synthase. Pure melanocyte cultures can be readily obtained by conventional skin biopsies and may be a feasible and reliable tool alternative to muscle biopsy for functional studies in dystrophinopathies. The mitochondrial dysfunction occurring in DMD melanocytes could represent a promising cellular biomarker for monitoring dystrophinopathies also in response to pharmacological treatments.
肌营养不良蛋白是一种位于肌小节下的蛋白,通过将肌动蛋白细胞骨架与细胞外基质通过 dystroglycans 连接,对于肌纤维的完整性至关重要。在这里,我们报告称,从常规皮肤活检中获得的表皮黑色素细胞表达的 dystrophin 局限于面向表皮-真皮交界处的质膜。此外,通过免疫组织化学、RNA 和 Western blot 分析,在黑色素细胞培养物中可以清楚地检测到全长肌肉同工型 mDp427。杜氏肌营养不良症 (DMD) 患者的黑色素细胞不表达 dystrophin,超微结构分析显示出与来自同一患者的成肌细胞中相似的典型线粒体改变。DMD 患者的黑色素细胞线粒体容易积聚四甲基罗丹明甲酯,表明它们在有或没有 dystrophin 的情况下都被能量化,但与对照供体的线粒体不同,在用寡霉素处理后会去极化,表明它们受到潜在功能障碍的影响,这种功能障碍在抑制 ATP 合酶后被揭示。通过常规皮肤活检可以很容易地获得纯黑色素细胞培养物,并且可能是替代肌肉活检进行肌营养不良症功能研究的可行且可靠的工具。在 DMD 黑色素细胞中发生的线粒体功能障碍可能代表一种有前途的细胞生物标志物,可用于监测肌营养不良症,也可用于对药物治疗的反应。