Graduate Institute of Oral Biology, School of Dentistry, National Taiwan University Hospital, Taipei, Taiwan.
Cell Death Differ. 2013 Mar;20(3):443-55. doi: 10.1038/cdd.2012.136. Epub 2012 Nov 23.
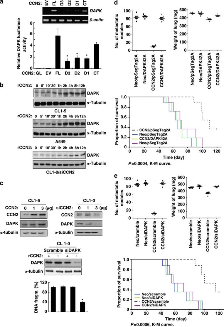
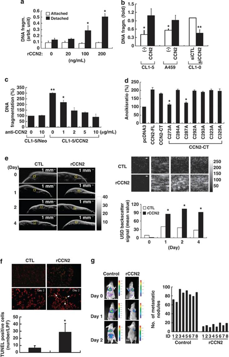
CCN family protein 2 (CCN2), also known as connective tissue growth factor, is a secreting protein that modulates multiple cellular events. We previously demonstrated the metastasis-suppressive effect of CCN2 in lung cancer cells. In this study, we investigate the role of CCN2 in anoikis, a form of programmed cell death that is critical in suppressing cancer metastasis. CCN2 binds to the epidermal growth factor receptor (EGFR) and triggers ubiquitination by inhibiting the formation of the β-pix/Cbl complex, resulting in the degradation of EGFR. Binding of CCN2 to EGFR suppresses the phosphorylation of c-Src and extracellular signal-regulated kinase but increases the expression of death-associated protein kinase, which leads to anoikis. Overall, our findings provide evidence validating the use of CCN2 as an anti-metastatic therapy in lung cancer patients, and prospect a potential therapeutic synergy between CCN2 and the anti-EGFR antibody for the treatment of lung cancer.
CCN 家族蛋白 2(CCN2),也被称为结缔组织生长因子,是一种分泌蛋白,可调节多种细胞事件。我们之前证明了 CCN2 在肺癌细胞中的转移抑制作用。在这项研究中,我们研究了 CCN2 在 anoikis 中的作用,anoikis 是一种程序性细胞死亡形式,对于抑制癌症转移至关重要。CCN2 与表皮生长因子受体(EGFR)结合,并通过抑制 β-pix/Cbl 复合物的形成来触发泛素化,导致 EGFR 降解。CCN2 与 EGFR 的结合抑制 c-Src 和细胞外信号调节激酶的磷酸化,但增加死亡相关蛋白激酶的表达,导致 anoikis。总的来说,我们的研究结果为将 CCN2 作为肺癌患者的抗转移治疗提供了证据,并预示着 CCN2 与抗 EGFR 抗体之间可能存在治疗协同作用,用于治疗肺癌。