Kim Ju-Hwa, Kim Tae Young, Kim Hyung Sik, Hong Suntaek, Yoon Sungpil
Research Institute, National Cancer Center, Ilsan-gu, Goyang-si, Gyeonggi-do 410-769, Korea.
Int J Mol Sci. 2012 Oct 12;13(10):13169-82. doi: 10.3390/ijms131013169.
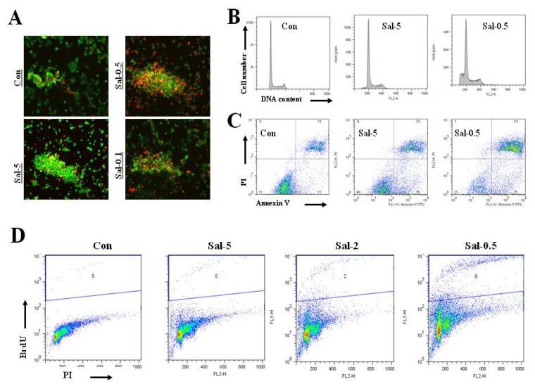
The present study identified a novel salinomycin (Sal) sensitization mechanism in cancer. We tested whether Sal reduced proliferation in a high-density population by counting attached cell numbers after Sal treatment. Sal reduced proliferation in high-density cell populations. Longer exposure to Sal further reduced proliferation. Sal concentrations of 0.1 and 5 μM had similar sensitization effects, suggesting that Sal toxicity was minimal with longer exposure to a high-density cell population. The results suggest that Sal can be applied at a relatively low concentration for a longer time to overcome drug-resistant solid tumors. The 0.5 μM Sal treatment resulted in fewer attached cells than that of the 5 μM Sal treatment with a longer exposure. The lower Sal concentration mainly increased the number of easily detachable cells on the surface. In particular, 0.5 μM Sal increased cellular detachment of newly produced daughter cells. The easily-detachable cells were undergoing apoptosis. It seems that the 0.5 μM Sal treatment also increased cellular toxicity. These novel findings may contribute to the development of Sal-based therapy for patients with drug-resistant cancer or a high-density solid tumor.
本研究确定了一种癌症中新型的盐霉素(Sal)致敏机制。我们通过计算Sal处理后贴壁细胞数量来测试Sal是否能降低高密度群体中的细胞增殖。Sal降低了高密度细胞群体中的细胞增殖。长时间暴露于Sal会进一步降低细胞增殖。0.1和5 μM的Sal浓度具有相似的致敏效果,这表明长时间暴露于高密度细胞群体时,Sal的毒性最小。结果表明,Sal可以以相对较低的浓度长时间应用,以克服耐药实体瘤。0.5 μM的Sal处理比5 μM的Sal长时间处理产生的贴壁细胞更少。较低的Sal浓度主要增加了表面易于脱落的细胞数量。特别是,0.5 μM的Sal增加了新产生的子细胞的细胞脱落。易于脱落的细胞正在经历凋亡。似乎0.5 μM的Sal处理也增加了细胞毒性。这些新发现可能有助于开发针对耐药癌症患者或高密度实体瘤患者的基于Sal的治疗方法。