Department of Neurology & Institute of Neurology, Ruijin Hospital, Shanghai Jiaotong University School of Medicine, Shanghai 200025, People's Republic of China.
Transl Neurodegener. 2012 Feb 29;1(1):7. doi: 10.1186/2047-9158-1-7.
Several studies indicated that Erythropoietin (Epo) may provide remarkable neuroprotection in some neurological diseases. It also showed the significant decrease of Epo immunoreactivity in the cerebral cortex and hippocampus in aged rats, suggesting the role of Epo in the pathogenesis of age-related neurodegenerative diseases such as AD.
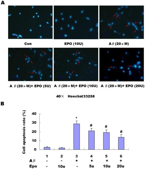
The protective effect of Epo was studied in differentiated PC12 cells treated with Abeta. The viability of the cells, the apoptosis of the cells and the level of Bax, Bcl-2, cleaved caspase-3 and cleaved PARP expression were detected by MTT, Hoechst 33258 staining and Western blotting respectively.
20 μM Abeta (25-35) could induce a decreased viability and a increased apoptosis in PC12 cell in a time-dependent manner. However, 20 μM Abeta (35-25) had no effect on cell viability and apoptosis. Western blot analysis also showed that Abeta(25-35) treatment could decrease the expression of Bcl-2 (P < 0.05) and increase the expression of Bax (P < 0.05), Cleaved casapase-3 (P < 0.05), and Cleaved PARP (P < 0.05). The pretreatment of Epo could effectively reverse all the above changes induced by Abeta(25-35) (P < 0.05). Furthermore, the protective effect of Epo could be blocked by PI3K inhibitor LY294002 (P < 0.05).
Epo prevented cell injuries in PC12 cells exposed to the Abeta(25-35) and this effect may depend on the PI3K⁄Akt pathway. Our study provided an important evidence for the potential application of Epo in the therapy of Alzheimer's disease.
多项研究表明,促红细胞生成素(Epo)可能在某些神经疾病中提供显著的神经保护作用。研究还表明,老年大鼠大脑皮质和海马中的 Epo 免疫反应性显著降低,这表明 Epo 在与年龄相关的神经退行性疾病(如 AD)的发病机制中发挥作用。
在 Abeta 处理的分化 PC12 细胞中研究了 Epo 的保护作用。通过 MTT、Hoechst 33258 染色和 Western blot 分别检测细胞活力、细胞凋亡以及 Bax、Bcl-2、裂解 caspase-3 和裂解 PARP 的表达水平。
20 μM Abeta(25-35)可在时间依赖性方式下诱导 PC12 细胞活力降低和凋亡增加。然而,20 μM Abeta(35-25)对细胞活力和凋亡没有影响。Western blot 分析还表明,Abeta(25-35)处理可降低 Bcl-2 的表达(P < 0.05)并增加 Bax 的表达(P < 0.05)、裂解 caspase-3(P < 0.05)和裂解 PARP(P < 0.05)。Epo 的预处理可有效逆转 Abeta(25-35)诱导的所有上述变化(P < 0.05)。此外,Epo 的保护作用可被 PI3K 抑制剂 LY294002 阻断(P < 0.05)。
Epo 可防止暴露于 Abeta(25-35)的 PC12 细胞受到损伤,这种作用可能依赖于 PI3K/Akt 途径。我们的研究为 Epo 在阿尔茨海默病治疗中的潜在应用提供了重要证据。