Suppr超能文献

鉴定 DNA 依赖性蛋白激酶催化亚基(DNA-PKcs)为双酚 A 的一个新靶标。

Identification of DNA-dependent protein kinase catalytic subunit (DNA-PKcs) as a novel target of bisphenol A.

机构信息

Graduate School of Bioscience and Biotechnology, Tokyo Institute of Technology, Midori-ku, Yokohama, Japan.

出版信息

PLoS One. 2012;7(12):e50481. doi: 10.1371/journal.pone.0050481. Epub 2012 Dec 5.

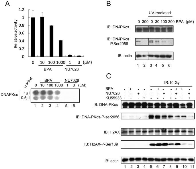
Abstract

Bisphenol A (BPA) forms the backbone of plastics and epoxy resins used to produce packaging for various foods and beverages. BPA is also an estrogenic disruptor, interacting with human estrogen receptors (ER) and other related nuclear receptors. Nevertheless, the effects of BPA on human health remain unclear. The present study identified DNA-dependent protein kinase catalytic subunit (DNA-PKcs) as a novel BPA-binding protein. DNA-PKcs, in association with the Ku heterodimer (Ku70/80), is a critical enzyme involved in the repair of DNA double-strand breaks. Low levels of DNA-PK activity are previously reported to be associated with an increased risk of certain types of cancer. Although the Kd for the interaction between BPA and a drug-binding mutant of DNA-PKcs was comparatively low (137 nM), high doses of BPA were required before cellular effects were observed (100-300 μM). The results of an in vitro kinase assay showed that BPA inhibited DNA-PK kinase activity in a concentration-dependent manner. In M059K cells, BPA inhibited the phosphorylation of DNA-PKcs at Ser2056 and H2AX at Ser139 in response to ionizing radiation (IR)-irradiation. BPA also disrupted DNA-PKcs binding to Ku70/80 and increased the radiosensitivity of M059K cells, but not M059J cells (which are DNA-PKcs-deficient). Taken together, these results provide new evidence of the effects of BPA on DNA repair in mammalian cells, which are mediated via inhibition of DNA-PK activity. This study may warrant the consideration of the possible carcinogenic effects of high doses of BPA, which are mediated through its action on DNA-PK.

摘要

双酚 A(BPA)构成了用于生产各种食品和饮料包装的塑料和环氧树脂的骨干。BPA 也是一种雌激素干扰物,与人类雌激素受体(ER)和其他相关核受体相互作用。然而,BPA 对人类健康的影响仍不清楚。本研究确定 DNA 依赖性蛋白激酶催化亚基(DNA-PKcs)为新型 BPA 结合蛋白。DNA-PKcs 与 Ku 异二聚体(Ku70/80)结合,是参与 DNA 双链断裂修复的关键酶。先前有报道称,DNA-PK 活性水平较低与某些类型癌症的风险增加有关。尽管 BPA 与 DNA-PKcs 的一种药物结合突变体之间相互作用的 Kd 相对较低(137 nM),但在观察到细胞效应之前需要高剂量的 BPA(100-300 μM)。体外激酶测定的结果表明,BPA 以浓度依赖的方式抑制 DNA-PK 激酶活性。在 M059K 细胞中,BPA 抑制了电离辐射(IR)照射后 DNA-PKcs 在 Ser2056 处和 H2AX 在 Ser139 处的磷酸化。BPA 还破坏了 DNA-PKcs 与 Ku70/80 的结合,并增加了 M059K 细胞的放射敏感性,但不增加 M059J 细胞(缺乏 DNA-PKcs)的放射敏感性。综上所述,这些结果为 BPA 对哺乳动物细胞中 DNA 修复的影响提供了新的证据,这是通过抑制 DNA-PK 活性介导的。这项研究可能需要考虑高剂量 BPA 的可能致癌作用,这是通过其对 DNA-PK 的作用介导的。

https://cdn.ncbi.nlm.nih.gov/pmc/blobs/0f7d/3515620/4320e3e454e1/pone.0050481.g001.jpg

文献AI研究员

20分钟写一篇综述,助力文献阅读效率提升50倍。

立即体验

用中文搜PubMed

大模型驱动的PubMed中文搜索引擎

马上搜索

文档翻译

学术文献翻译模型,支持多种主流文档格式。

立即体验