Suppr超能文献

黑质致密部神经元中的 h 电流:再检验。

The h-current in the substantia Nigra pars compacta neurons: a re-examination.

机构信息

Dipartimento di Scienze della Vita e Biotecnologie, University of Ferrara and Istituto Nazionale di Neuroscienze, Ferrara, Italy.

出版信息

PLoS One. 2012;7(12):e52329. doi: 10.1371/journal.pone.0052329. Epub 2012 Dec 21.

Abstract

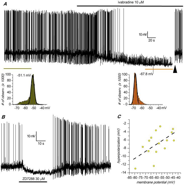
The properties of the hyperpolarization-activated cation current (I(h)) were investigated in rat substantia nigra - pars compacta (SNc) principal neurons using patch-clamp recordings in thin slices. A reliable identification of single dopaminergic neurons was made possible by the use of a transgenic line of mice expressing eGFP under the tyrosine hydroxylase promoter. The effects of temperature and different protocols on the I(h) kinetics showed that, at 37°C and minimizing the disturbance of the intracellular milieu with perforated patch, this current actually activates at potentials more positive than what is generally indicated, with a half-activation potential of -77.05 mV and with a significant level of opening already at rest, thereby substantially contributing to the control of membrane potential, and ultimately playing a relevant function in the regulation of the cell excitability. The implications of the known influence of intracellular cAMP levels on I(h) amplitude and kinetics were examined. The direct application of neurotransmitters (DA, 5-HT and noradrenaline) physiologically released onto SNc neurons and known to act on metabotropic receptors coupled to the cAMP pathway modify the I(h) amplitude. Here, we show that direct activation of dopaminergic and of 5-HT receptors results in I(h) inhibition of SNc DA cells, whereas noradrenaline has the opposite effect. Together, these data suggest that the modulation of I(h) by endogenously released neurotransmitters acting on metabotropic receptors -mainly but not exclusively linked to the cAMP pathway- could contribute significantly to the control of SNc neuron excitability.

摘要

使用切片中的膜片钳记录技术,研究了大鼠黑质致密部(SNc)主神经元中超极化激活阳离子电流(I(h))的特性。通过使用在酪氨酸羟化酶启动子下表达 eGFP 的转基因小鼠系,可以可靠地鉴定单多巴胺能神经元。温度和不同方案对 I(h)动力学的影响表明,在 37°C 下并通过穿孔膜片最小化细胞内环境的干扰,该电流实际上在比通常指示的更正的电位下激活,半数激活电位为-77.05 mV,并且在休息时就已经有明显的开放水平,从而对膜电位的控制有重要作用,并最终在细胞兴奋性的调节中发挥相关作用。研究了细胞内 cAMP 水平对 I(h)幅度和动力学的已知影响的含义。直接应用生理上释放到 SNc 神经元上的神经递质(DA、5-HT 和去甲肾上腺素),已知它们作用于与 cAMP 途径偶联的代谢型受体,可改变 I(h)幅度。在这里,我们表明多巴胺能和 5-HT 受体的直接激活导致 SNc DA 细胞的 I(h)抑制,而去甲肾上腺素则产生相反的效果。总之,这些数据表明,内源性释放的神经递质通过作用于代谢型受体(主要但不限于与 cAMP 途径偶联)对 I(h)的调制可能对 SNc 神经元兴奋性的控制有重要贡献。

https://cdn.ncbi.nlm.nih.gov/pmc/blobs/5336/3528748/32783d8ef821/pone.0052329.g001.jpg

文献检索

告别复杂PubMed语法,用中文像聊天一样搜索,搜遍4000万医学文献。AI智能推荐,让科研检索更轻松。

立即免费搜索

文件翻译

保留排版,准确专业,支持PDF/Word/PPT等文件格式,支持 12+语言互译。

免费翻译文档

深度研究

AI帮你快速写综述,25分钟生成高质量综述,智能提取关键信息,辅助科研写作。

立即免费体验