Suppr超能文献

β-肾上腺素能受体信号在血管瘤衍生内皮细胞增殖中的作用。

The role of β-adrenergic receptor signaling in the proliferation of hemangioma-derived endothelial cells.

机构信息

Division of Oncology, Department of Pediatric Surgery, Children's Hospital of Fudan University, 399 Wanyuan Road, Shanghai, 201102, China.

Research Institute of Pediatrics, Children's Hospital of Fudan University, Shanghai, 201102, China.

出版信息

Cell Div. 2013 Jan 3;8(1):1. doi: 10.1186/1747-1028-8-1.

Abstract

BACKGROUND

Infantile hemangioma (IH) is a benign vascular neoplasm that arises from the abnormal proliferation of endothelial cells and enhanced angiogenesis. Recently, propranolol has been found to be effective in the management of IH, suggesting that β-adrenergic receptors (β-ARs) may play an important role in the pathogenesis of IH.

RESULTS

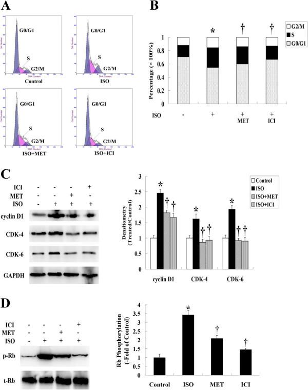
In the present study, we investigated the β-adrenergic signaling that is associated with hemangioma-derived endothelial cell (HemEC) proliferation. The results showed that both β1- and β2-ARs were expressed in HemECs. Stimulation of the β-ARs by isoprenaline induced cell proliferation and elevation of second messenger cAMP levels. The proliferation-promoting action of isoprenaline was abolished by a β1-selective antagonist and was more effectively abolished by a β2-selective antagonist; the mechanism for the action of the antagonists was a G0/G1 phase cell cycle arrest which was associated with decreased cyclin D1, CDK-4, CDK-6 and phospho-Rb expression. Pre-treatment of the cells with VEGFR-2 or ERK inhibitors also prevented the isoprenaline-mediated proliferation of cells. In agreement with the involvement of β-ARs and VEGFR-2 in the HemEC response, β-AR antagonists and the VEGFR-2 inhibitor significantly attenuated isoprenaline-induced ERK phosphorylation. Moreover, treating the cells with isoprenaline markedly increased VEGF-A expression and VEGFR-2 activity in a β2-AR-dependent manner.

CONCLUSIONS

We have demonstrated that the activation of the β-ARs in the ERK pathway may be important mechanisms in promoting HemEC growth. Furthermore, stimulation of the β-AR may transactivate VEGFR-2 signaling and further increase HemEC proliferation.

摘要

背景

婴儿血管瘤(IH)是一种良性血管肿瘤,起源于内皮细胞的异常增殖和血管生成增强。最近,发现普萘洛尔在 IH 的治疗中有效,这表明β-肾上腺素能受体(β-AR)可能在 IH 的发病机制中起重要作用。

结果

本研究探讨了与血管内皮细胞(HemEC)增殖相关的β-肾上腺素能信号。结果表明,β1-和β2-AR 均在 HemEC 中表达。异丙肾上腺素刺激β-AR 可诱导细胞增殖和第二信使 cAMP 水平升高。β1-选择性拮抗剂可阻断异丙肾上腺素的促增殖作用,而β2-选择性拮抗剂则更有效地阻断其作用;拮抗剂的作用机制是 G0/G1 期细胞周期阻滞,与 cyclin D1、CDK-4、CDK-6 和磷酸化-Rb 表达降低有关。细胞预先用 VEGFR-2 或 ERK 抑制剂处理也可防止异丙肾上腺素介导的细胞增殖。与β-AR 和 VEGFR-2 参与 HemEC 反应一致,β-AR 拮抗剂和 VEGFR-2 抑制剂显著减弱了异丙肾上腺素诱导的 ERK 磷酸化。此外,用异丙肾上腺素处理细胞可显著增加 VEGF-A 表达和 VEGFR-2 活性,这依赖于β2-AR。

结论

我们已经证明,β-AR 在 ERK 通路中的激活可能是促进 HemEC 生长的重要机制。此外,β-AR 的刺激可能会转激活 VEGFR-2 信号,并进一步增加 HemEC 的增殖。

https://cdn.ncbi.nlm.nih.gov/pmc/blobs/a253/3573992/013573f41ea2/1747-1028-8-1-1.jpg

文献AI研究员

20分钟写一篇综述,助力文献阅读效率提升50倍。

立即体验

用中文搜PubMed

大模型驱动的PubMed中文搜索引擎

马上搜索

文档翻译

学术文献翻译模型,支持多种主流文档格式。

立即体验