• 文献检索
  • 文档翻译
  • 深度研究
  • 学术资讯
  • Suppr Zotero 插件Zotero 插件
  • 邀请有礼
  • 套餐&价格
  • 历史记录
应用&插件
Suppr Zotero 插件Zotero 插件浏览器插件Mac 客户端Windows 客户端微信小程序
定价
高级版会员购买积分包购买API积分包
服务
文献检索文档翻译深度研究API 文档MCP 服务
关于我们
关于 Suppr公司介绍联系我们用户协议隐私条款
关注我们

Suppr 超能文献

核心技术专利:CN118964589B侵权必究
粤ICP备2023148730 号-1Suppr @ 2026

文献检索

告别复杂PubMed语法,用中文像聊天一样搜索,搜遍4000万医学文献。AI智能推荐,让科研检索更轻松。

立即免费搜索

文件翻译

保留排版,准确专业,支持PDF/Word/PPT等文件格式,支持 12+语言互译。

免费翻译文档

深度研究

AI帮你快速写综述,25分钟生成高质量综述,智能提取关键信息,辅助科研写作。

立即免费体验

利用慢病毒递送的 shRNA 对 ADAM9 基因表达进行体内靶向抑制,通过调节 REG4 依赖性细胞周期进程抑制前列腺癌生长。

In vivo targeting of ADAM9 gene expression using lentivirus-delivered shRNA suppresses prostate cancer growth by regulating REG4 dependent cell cycle progression.

机构信息

Ph.D. Program for Cancer Biology and Drug Discovery, China Medical University and Academia Sinica, Taichung, Taiwan, ROC.

出版信息

PLoS One. 2013;8(1):e53795. doi: 10.1371/journal.pone.0053795. Epub 2013 Jan 16.

DOI:10.1371/journal.pone.0053795
PMID:23342005
原文链接:https://pmc.ncbi.nlm.nih.gov/articles/PMC3547060/
Abstract

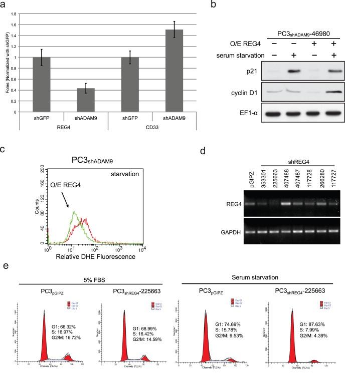
Cancer cells respond to stress by activating a variety of survival signaling pathways. A disintegrin and metalloproteinase (ADAM) 9 is upregulated during cancer progression and hormone therapy, functioning in part through an increase in reactive oxygen species. Here, we present in vitro and in vivo evidence that therapeutic targeting of ADAM9 gene expression by lentivirus-delivered small hairpin RNA (shRNA) significantly inhibited proliferation of human prostate cancer cell lines and blocked tumor growth in a murine model of prostate cancer bone metastasis. Cell cycle studies confirmed an increase in the G1-phase and decrease in the S-phase population of cancer cells under starvation stress conditions, which correlated with elevated intracellular superoxide levels. Microarray data showed significantly decreased levels of regenerating islet-derived family member 4 (REG4) expression in prostate cancer cells with knockdown of ADAM9 gene expression. This REG4 downregulation also resulted in induction of expression of p21(Cip1/WAF1), which negatively regulates cyclin D1 and blocks the G1/S transition. Our data reveal a novel molecular mechanism of ADAM9 in the regulation of prostate cancer cell proliferation, and suggests a combined modality of ADAM9 shRNA gene therapy and cytotoxic agents for hormone refractory and bone metastatic prostate cancer.

摘要

癌细胞通过激活各种存活信号通路来应对应激。在癌症进展和激素治疗过程中,解整合素金属蛋白酶 9 (ADAM9) 的表达上调,其部分功能是通过增加活性氧物种实现的。在这里,我们提供了体外和体内证据,证明通过慢病毒递送短发夹 RNA (shRNA) 对 ADAM9 基因表达的治疗性靶向显著抑制了人前列腺癌细胞系的增殖,并阻断了前列腺癌骨转移的小鼠模型中的肿瘤生长。细胞周期研究证实,在饥饿应激条件下,癌细胞的 G1 期增加,S 期减少,这与细胞内超氧水平升高相关。微阵列数据分析显示,ADAM9 基因表达敲低的前列腺癌细胞中再生胰岛衍生家族成员 4 (REG4) 的表达水平显著降低。这种 REG4 的下调也导致 p21(Cip1/WAF1) 的表达诱导,其负调控细胞周期蛋白 D1 并阻止 G1/S 转换。我们的数据揭示了 ADAM9 在调节前列腺癌细胞增殖中的一种新的分子机制,并提示 ADAM9 shRNA 基因治疗与细胞毒性药物联合应用于激素难治性和骨转移性前列腺癌。

https://cdn.ncbi.nlm.nih.gov/pmc/blobs/456a/3547060/3cf65678d4d8/pone.0053795.g007.jpg
https://cdn.ncbi.nlm.nih.gov/pmc/blobs/456a/3547060/ea1f3bd78d7d/pone.0053795.g001.jpg
https://cdn.ncbi.nlm.nih.gov/pmc/blobs/456a/3547060/8a36784ec7dd/pone.0053795.g002.jpg
https://cdn.ncbi.nlm.nih.gov/pmc/blobs/456a/3547060/e29464548436/pone.0053795.g003.jpg
https://cdn.ncbi.nlm.nih.gov/pmc/blobs/456a/3547060/13b5c1625ca8/pone.0053795.g004.jpg
https://cdn.ncbi.nlm.nih.gov/pmc/blobs/456a/3547060/c955996a0fe5/pone.0053795.g005.jpg
https://cdn.ncbi.nlm.nih.gov/pmc/blobs/456a/3547060/433d33e54045/pone.0053795.g006.jpg
https://cdn.ncbi.nlm.nih.gov/pmc/blobs/456a/3547060/3cf65678d4d8/pone.0053795.g007.jpg
https://cdn.ncbi.nlm.nih.gov/pmc/blobs/456a/3547060/ea1f3bd78d7d/pone.0053795.g001.jpg
https://cdn.ncbi.nlm.nih.gov/pmc/blobs/456a/3547060/8a36784ec7dd/pone.0053795.g002.jpg
https://cdn.ncbi.nlm.nih.gov/pmc/blobs/456a/3547060/e29464548436/pone.0053795.g003.jpg
https://cdn.ncbi.nlm.nih.gov/pmc/blobs/456a/3547060/13b5c1625ca8/pone.0053795.g004.jpg
https://cdn.ncbi.nlm.nih.gov/pmc/blobs/456a/3547060/c955996a0fe5/pone.0053795.g005.jpg
https://cdn.ncbi.nlm.nih.gov/pmc/blobs/456a/3547060/433d33e54045/pone.0053795.g006.jpg
https://cdn.ncbi.nlm.nih.gov/pmc/blobs/456a/3547060/3cf65678d4d8/pone.0053795.g007.jpg

相似文献

1
In vivo targeting of ADAM9 gene expression using lentivirus-delivered shRNA suppresses prostate cancer growth by regulating REG4 dependent cell cycle progression.利用慢病毒递送的 shRNA 对 ADAM9 基因表达进行体内靶向抑制,通过调节 REG4 依赖性细胞周期进程抑制前列腺癌生长。
PLoS One. 2013;8(1):e53795. doi: 10.1371/journal.pone.0053795. Epub 2013 Jan 16.
2
Oxidative stress induces ADAM9 protein expression in human prostate cancer cells.氧化应激诱导人前列腺癌细胞中ADAM9蛋白的表达。
Cancer Res. 2006 Oct 1;66(19):9519-26. doi: 10.1158/0008-5472.CAN-05-4375.
3
RNAi-mediated A disintegrin and metalloproteinase 9 gene silencing inhibits the tumor growth of non-small lung cancer in vitro and in vivo.RNA干扰介导的解整合素金属蛋白酶9基因沉默在体外和体内均可抑制非小细胞肺癌的肿瘤生长。
Mol Med Rep. 2015 Jul;12(1):1197-204. doi: 10.3892/mmr.2015.3477. Epub 2015 Mar 12.
4
Reactive oxygen species mediate androgen receptor- and serum starvation-elicited downstream signaling of ADAM9 expression in human prostate cancer cells.活性氧介导雄激素受体和血清饥饿引发的人前列腺癌细胞中ADAM9表达的下游信号传导。
Prostate. 2007 May 15;67(7):722-31. doi: 10.1002/pros.20565.
5
Stabilization of ADAM9 by N-α-acetyltransferase 10 protein contributes to promoting progression of androgen-independent prostate cancer.N-α-乙酰基转移酶 10 蛋白稳定 ADAM9 促进雄激素非依赖性前列腺癌的进展。
Cell Death Dis. 2020 Jul 27;11(7):591. doi: 10.1038/s41419-020-02786-2.
6
Local injection of lentivirus-delivered livinshRNA suppresses lung adenocarcinoma growth by inducing a G0/G1 phase cell cycle arrest.局部注射慢病毒介导的Livin短发卡RNA通过诱导G0/G1期细胞周期阻滞抑制肺腺癌生长。
Int J Clin Exp Pathol. 2012;5(8):796-805. Epub 2012 Oct 1.
7
microRNA-1298 inhibits the malignant behaviors of breast cancer cells via targeting ADAM9.微小 RNA-1298 通过靶向 ADAM9 抑制乳腺癌细胞的恶性行为。
Biosci Rep. 2020 Dec 23;40(12). doi: 10.1042/BSR20201215.
8
Therapeutic effects of lentivirus-mediated shRNA targeting of cyclin D1 in human gastric cancer.慢病毒介导的细胞周期蛋白 D1 短发夹 RNA 靶向治疗人胃癌的疗效。
BMC Cancer. 2014 Mar 11;14:175. doi: 10.1186/1471-2407-14-175.
9
Knockdown of NOB1 expression inhibits the malignant transformation of human prostate cancer cells.敲低NOB1表达可抑制人前列腺癌细胞的恶性转化。
Mol Cell Biochem. 2014 Nov;396(1-2):1-8. doi: 10.1007/s11010-014-2126-z. Epub 2014 Aug 29.
10
The ADAM9/WISP-1 axis cooperates with osteoblasts to stimulate primary prostate tumor growth and metastasis.ADAM9/WISP-1 轴与成骨细胞协同作用,刺激原发性前列腺肿瘤生长和转移。
Int J Biol Sci. 2023 Jan 1;19(3):760-771. doi: 10.7150/ijbs.77495. eCollection 2023.

引用本文的文献

1
Association of ADAM family members with proliferation signaling and disease progression in multiple myeloma.ADAM 家族成员与多发性骨髓瘤中增殖信号和疾病进展的关联。
Blood Cancer J. 2024 Sep 11;14(1):156. doi: 10.1038/s41408-024-01133-4.
2
An Antibody of the Secreted Isoform of Disintegrin and Metalloprotease 9 (sADAM9) Inhibits Epithelial-Mesenchymal Transition and Migration of Prostate Cancer Cell Lines.一种分泌型解整合素金属蛋白酶 9(sADAM9)的抗体抑制前列腺癌细胞系的上皮-间质转化和迁移。
Int J Mol Sci. 2024 Jun 17;25(12):6646. doi: 10.3390/ijms25126646.
3
Regenerating gene 4 promotes chemoresistance of colorectal cancer by affecting lipid droplet synthesis and assembly.

本文引用的文献

1
Combined Dynamic Alterations in Urinary VEGF Levels and Tissue ADAM9 Expression as Markers for Lethal Phenotypic Progression of Prostate Cancer.尿血管内皮生长因子(VEGF)水平与组织中解聚素金属蛋白酶9(ADAM9)表达的联合动态变化作为前列腺癌致死性表型进展的标志物
Chin J Physiol. 2012 Dec 31;55(6):390-7. doi: 10.4077/CJP.2012.BAA075.
2
Lung cancer-derived galectin-1 enhances tumorigenic potentiation of tumor-associated dendritic cells by expressing heparin-binding EGF-like growth factor.肺癌衍生的半乳糖凝集素-1 通过表达肝素结合表皮生长因子样生长因子增强肿瘤相关树突状细胞的致瘤潜能。
J Biol Chem. 2012 Mar 23;287(13):9753-9764. doi: 10.1074/jbc.M111.321190. Epub 2012 Jan 30.
3
再生基因 4 通过影响脂滴的合成和组装促进结直肠癌的化疗耐药性。
World J Gastroenterol. 2023 Sep 21;29(35):5104-5124. doi: 10.3748/wjg.v29.i35.5104.
4
Melatonin improves muscle injury and differentiation by increasing Pax7 expression.褪黑素通过增加 Pax7 表达来改善肌肉损伤和分化。
Int J Biol Sci. 2023 Jan 22;19(4):1049-1062. doi: 10.7150/ijbs.79169. eCollection 2023.
5
The SMARCD Family of SWI/SNF Accessory Proteins Is Involved in the Transcriptional Regulation of Androgen Receptor-Driven Genes and Plays a Role in Various Essential Processes of Prostate Cancer.SMARCD 家族的 SWI/SNF 辅助蛋白参与雄激素受体驱动基因的转录调控,并在前列腺癌的各种重要过程中发挥作用。
Cells. 2022 Dec 28;12(1):124. doi: 10.3390/cells12010124.
6
HMGB1 Promotes In Vitro and In Vivo Skeletal Muscle Atrophy through an IL-18-Dependent Mechanism.高迁移率族蛋白 B1 通过依赖白细胞介素 18 的机制促进体外和体内骨骼肌萎缩。
Cells. 2022 Dec 6;11(23):3936. doi: 10.3390/cells11233936.
7
REG4 promotes the proliferation and anti-apoptosis of cancer.REG4促进癌症的增殖和抗凋亡。
Front Cell Dev Biol. 2022 Sep 12;10:1012193. doi: 10.3389/fcell.2022.1012193. eCollection 2022.
8
The ADAM9/UBN2/AKR1C3 axis promotes resistance to androgen-deprivation in prostate cancer.ADAM9/UBN2/AKR1C3轴促进前列腺癌对雄激素剥夺的抗性。
Am J Cancer Res. 2022 Jan 15;12(1):176-197. eCollection 2022.
9
Clinicopathological Significance and Prognostic Implications of REG4 Immunohistochemical Expression in Colorectal Cancer.结直肠腺癌 REG4 免疫组化表达的临床病理意义及预后价值
Medicina (Kaunas). 2021 Sep 5;57(9):938. doi: 10.3390/medicina57090938.
10
The Role of the Metzincin Superfamily in Prostate Cancer Progression: A Systematic-Like Review.金属蛋白酶超家族在前列腺癌进展中的作用:一项类似系统综述
Int J Mol Sci. 2021 Mar 30;22(7):3608. doi: 10.3390/ijms22073608.
Denosumab and bone-metastasis-free survival in men with castration-resistant prostate cancer: results of a phase 3, randomised, placebo-controlled trial.
地舒单抗与去势抵抗性前列腺癌患者的骨转移无进展生存:一项 3 期、随机、安慰剂对照试验的结果。
Lancet. 2012 Jan 7;379(9810):39-46. doi: 10.1016/S0140-6736(11)61226-9. Epub 2011 Nov 15.
4
REGIV as a potential biomarker for peritoneal dissemination in gastric adenocarcinoma.REGIV 作为胃腺癌腹膜扩散的潜在生物标志物。
J Surg Oncol. 2012 Feb;105(2):189-94. doi: 10.1002/jso.22021. Epub 2011 Jul 20.
5
Abiraterone and increased survival in metastatic prostate cancer.阿比特龙与转移性前列腺癌患者的生存获益
N Engl J Med. 2011 May 26;364(21):1995-2005. doi: 10.1056/NEJMoa1014618.
6
Regenerating islet-derived family member, 4 modulates multiple receptor tyrosine kinases and mediators of drug resistance in cancer.再生胰岛衍生家族成员 4 调节多种受体酪氨酸激酶和癌症耐药性的介质。
Int J Cancer. 2012 Mar 15;130(6):1251-63. doi: 10.1002/ijc.26089. Epub 2011 Jun 9.
7
Denosumab versus zoledronic acid for treatment of bone metastases in men with castration-resistant prostate cancer: a randomised, double-blind study.地舒单抗对比唑来膦酸治疗去势抵抗性前列腺癌骨转移患者的随机、双盲研究。
Lancet. 2011 Mar 5;377(9768):813-22. doi: 10.1016/S0140-6736(10)62344-6. Epub 2011 Feb 25.
8
Sipuleucel-T immunotherapy for castration-resistant prostate cancer.西普利单抗免疫治疗去势抵抗性前列腺癌。
N Engl J Med. 2010 Jul 29;363(5):411-22. doi: 10.1056/NEJMoa1001294.
9
Secreted and membrane-bound isoforms of protease ADAM9 have opposing effects on breast cancer cell migration.分泌型和膜结合型 ADAM9 蛋白酶异构体对乳腺癌细胞迁移具有相反的作用。
Cancer Res. 2010 Oct 15;70(20):8187-98. doi: 10.1158/0008-5472.CAN-09-4231. Epub 2010 Aug 24.
10
Inhibition of ADAM9 expression induces epithelial phenotypic alterations and sensitizes human prostate cancer cells to radiation and chemotherapy.抑制 ADAM9 的表达会诱导上皮表型改变,并使人类前列腺癌细胞对放疗和化疗更敏感。
Prostate. 2011 Feb 15;71(3):232-40. doi: 10.1002/pros.21237.