Suppr超能文献

CatSper 产生的 Ca2+ 信号和 Ca2+ 储存调节人类精子的不同行为。

Ca2+ signals generated by CatSper and Ca2+ stores regulate different behaviors in human sperm.

机构信息

From the Reproductive and Developmental Biology, Medical School, University of Dundee, Ninewells Hospital, Dundee DD1 9SY, Scotland, United Kingdom.

出版信息

J Biol Chem. 2013 Mar 1;288(9):6248-58. doi: 10.1074/jbc.M112.439356. Epub 2013 Jan 23.

Abstract

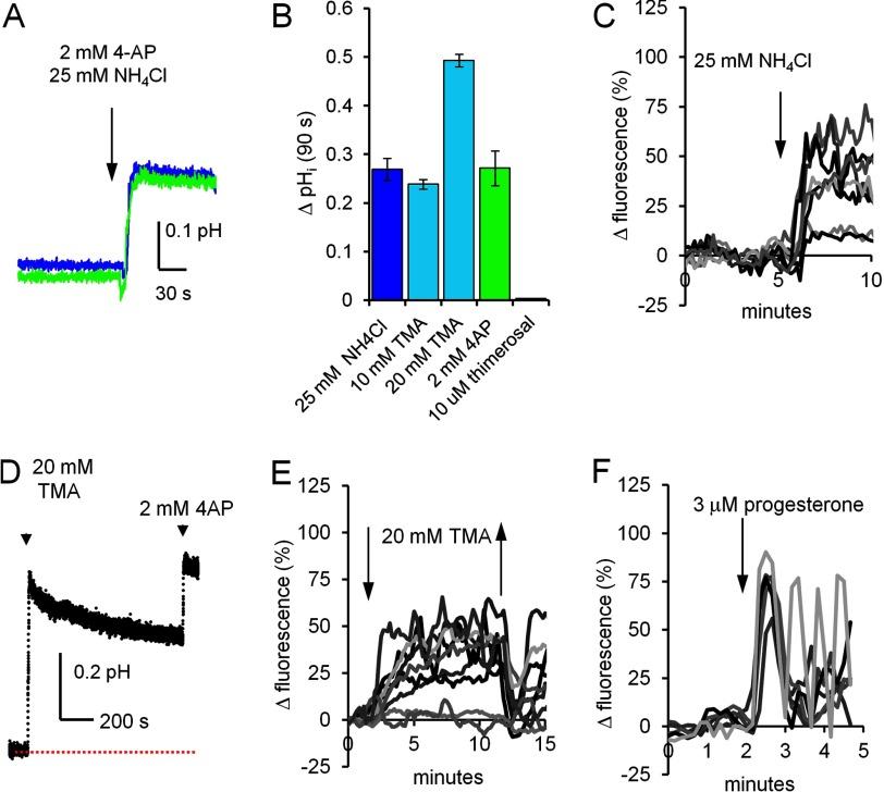
[Ca(2+)]i signaling regulates sperm motility, enabling switching between functionally different behaviors that the sperm must employ as it ascends the female tract and fertilizes the oocyte. We report that different behaviors in human sperm are recruited according to the Ca(2+) signaling pathway used. Activation of CatSper (by raising pHi or stimulating with progesterone) caused sustained [Ca(2+)]i elevation but did not induce hyperactivation, the whiplash-like behavior required for progression along the oviduct and penetration of the zona pellucida. In contrast, penetration into methylcellulose (mimicking penetration into cervical mucus or cumulus matrix) was enhanced by activation of CatSper. NNC55-0396, which abolishes CatSper currents in human sperm, inhibited this effect. Treatment with 5 μm thimerosal to mobilize stored Ca(2+) caused sustained [Ca(2+)]i elevation and induced strong, sustained hyperactivation that was completely insensitive to NNC55-0396. Thimerosal had no effect on penetration into methylcellulose. 4-Aminopyridine, a powerful modulator of sperm motility, both raised pHi and mobilized Ca(2+) stored in sperm (and from microsomal membrane preparations). 4-Aminopyridine-induced hyperactivation even in cells suspended in Ca(2+)-depleted medium and also potentiated penetration into methylcellulose. The latter effect was sensitive to NNC55-039, but induction of hyperactivation was not. We conclude that these two components of the [Ca(2+)]i signaling apparatus have strikingly different effects on sperm motility. Furthermore, since stored Ca(2+) at the sperm neck can be mobilized by Ca(2+)-induced Ca(2+) release, we propose that CatSper activation can elicit functionally different behaviors according to the sensitivity of the Ca(2+) store, which may be regulated by capacitation and NO from the cumulus.

摘要

钙离子信号调节精子运动,使精子能够在上升过程中切换到不同的功能行为,并使卵子受精。我们报告说,人类精子的不同行为是根据所使用的钙离子信号通路招募的。CatSper 的激活(通过提高 pHi 或用孕酮刺激)导致持续的钙离子升高,但不会诱导超激活,这是鞭毛状行为,需要沿着输卵管前进并穿透透明带。相比之下,激活 CatSper 会增强穿透甲基纤维素(模拟穿透宫颈粘液或卵丘基质)。NNC55-0396 可消除人类精子中的 CatSper 电流,从而抑制这种作用。用 5 μm 硫柳汞处理以动员储存的钙离子导致持续的钙离子升高,并诱导强烈、持续的超激活,对 NNC55-0396 完全不敏感。硫柳汞对穿透甲基纤维素没有影响。4-氨基吡啶是一种强有力的精子运动调节剂,既能提高 pHi,又能动员精子(和微粒体膜制剂)中储存的钙离子。4-氨基吡啶诱导的超激活甚至在悬浮在钙离子耗尽培养基中的细胞中也能发生,并且还增强了穿透甲基纤维素的能力。后一种作用对 NNC55-039 敏感,但对超激活的诱导不敏感。我们得出结论,钙离子信号装置的这两个组成部分对精子运动有明显不同的影响。此外,由于精子颈部的储存钙离子可以通过钙离子诱导的钙离子释放来动员,因此我们提出 CatSper 的激活可以根据钙离子储存的敏感性产生功能不同的行为,这可能受顶体反应和来自卵丘的一氧化氮的调节。

https://cdn.ncbi.nlm.nih.gov/pmc/blobs/d45b/3585060/bc993f01c35e/zbc0141342810001.jpg

文献检索

告别复杂PubMed语法,用中文像聊天一样搜索,搜遍4000万医学文献。AI智能推荐,让科研检索更轻松。

立即免费搜索

文件翻译

保留排版,准确专业,支持PDF/Word/PPT等文件格式,支持 12+语言互译。

免费翻译文档

深度研究

AI帮你快速写综述,25分钟生成高质量综述,智能提取关键信息,辅助科研写作。

立即免费体验