Suppr超能文献

调节血清素诱导的嗜酸性粒细胞的运输和迁移。

Regulation of serotonin-induced trafficking and migration of eosinophils.

机构信息

Laboratory of Allergic Diseases and Inflammation, Department of Veterinary and Biomedical Sciences, University of Minnesota, St Paul, Minnesota, United States of America.

出版信息

PLoS One. 2013;8(1):e54840. doi: 10.1371/journal.pone.0054840. Epub 2013 Jan 23.

Abstract

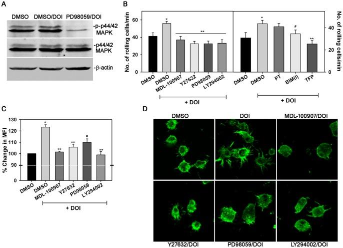
Association of the neurotransmitter serotonin (5-HT) with the pathogenesis of allergic asthma is well recognized and its role as a chemoattractant for eosinophils (Eos) in vitro and in vivo has been previously demonstrated. Here we have examined the regulation of 5-HT-induced human and murine Eos trafficking and migration at a cellular and molecular level. Eos from allergic donors and bone marrow-derived murine Eos (BM-Eos) were found to predominantly express the 5-HT2A receptor. Exposure to 5-HT or 2,5-dimethoxy-4-iodoamphetamine (DOI), a 5-HT2A/C selective agonist, induced rolling of human Eos and AML14.3D10 human Eos-like cells on vascular cell adhesion molecule (VCAM)-1 under conditions of flow in vitro coupled with distinct cytoskeletal and cell shape changes as well as phosphorylation of MAPK. Blockade of 5-HT2A or of ROCK MAPK, PI3K, PKC and calmodulin, but not G(αi)-proteins, with specific inhibitors inhibited DOI-induced rolling, actin polymerization and changes in morphology of VCAM-1-adherent AML14.3D10 cells. More extensive studies with murine BM-Eos demonstrated the role of 5-HT in promoting rolling in vivo within inflamed post-capillary venules of the mouse cremaster microcirculation and confirmed that down-stream signaling of 5-HT2A activation involves ROCK, MAPK, PI3K, PKC and calmodulin similar to AML14.3D10 cells. DOI-induced migration of BM-Eos is also dependent on these signaling molecules and requires Ca(2+). Further, activation of 5-HT2A with DOI led to an increase in intracellular Ca(2+) levels in murine BM-Eos. Overall, these data demonstrate that 5-HT (or DOI)/5-HT2A interaction regulates Eos trafficking and migration by promoting actin polymerization associated with changes in cell shape/morphology that favor cellular trafficking and recruitment via activation of specific intracellular signaling molecules (ROCK, MAPK, PI3K and the PKC-calmodulin pathway).

摘要

神经递质 5-羟色胺(5-HT)与过敏性哮喘发病机制的关联已得到充分认识,并且其作为体外和体内嗜酸性粒细胞(Eos)趋化因子的作用已经得到了先前的证明。在这里,我们研究了 5-HT 诱导的人源和鼠源 Eos 细胞转运和迁移在细胞和分子水平上的调节。从过敏供体中分离的 Eos 和骨髓来源的鼠源 Eos(BM-Eos)被发现主要表达 5-HT2A 受体。暴露于 5-HT 或 2,5-二甲氧基-4-碘苯丙胺(DOI),一种 5-HT2A/C 选择性激动剂,可诱导人源 Eos 和 AML14.3D10 人源 Eos 样细胞在体外流动条件下在血管细胞黏附分子(VCAM)-1 上滚动,同时伴有明显的细胞骨架和细胞形态变化,以及 MAPK 磷酸化。用特异性抑制剂阻断 5-HT2A 或 ROCK MAPK、PI3K、PKC 和钙调蛋白,但不阻断 G(αi)-蛋白,可抑制 DOI 诱导的滚动、肌动蛋白聚合和 VCAM-1 黏附的 AML14.3D10 细胞形态变化。对鼠源 BM-Eos 的更广泛研究表明,5-HT 在促进炎症状态下的鼠尾微循环毛细血管后微静脉内的细胞滚动中起作用,并证实 5-HT2A 激活的下游信号涉及 ROCK、MAPK、PI3K、PKC 和钙调蛋白,与 AML14.3D10 细胞相似。DOI 诱导的 BM-Eos 迁移也依赖于这些信号分子,并需要 Ca(2+)。此外,DOI 诱导的 5-HT2A 激活导致鼠源 BM-Eos 细胞内 Ca(2+)水平升高。总的来说,这些数据表明,5-HT(或 DOI)/5-HT2A 相互作用通过促进与细胞形态/形状变化相关的肌动蛋白聚合来调节 Eos 细胞的转运和迁移,从而有利于细胞转运和募集,这是通过激活特定的细胞内信号分子(ROCK、MAPK、PI3K 和 PKC-钙调蛋白途径)实现的。

https://cdn.ncbi.nlm.nih.gov/pmc/blobs/f48e/3553162/81be292338a0/pone.0054840.g001.jpg

文献AI研究员

20分钟写一篇综述,助力文献阅读效率提升50倍。

立即体验

用中文搜PubMed

大模型驱动的PubMed中文搜索引擎

马上搜索

文档翻译

学术文献翻译模型,支持多种主流文档格式。

立即体验