Suppr超能文献

MicroRNA-195 通过直接靶向细胞周期蛋白 D1 和 E1 抑制人神经胶质瘤细胞的增殖。

MicroRNA-195 inhibits the proliferation of human glioma cells by directly targeting cyclin D1 and cyclin E1.

机构信息

Department of Neurosurgery, The Third Affiliated Hospital, Sun Yat-Sen University, Guangzhou, Guangdong, China.

出版信息

PLoS One. 2013;8(1):e54932. doi: 10.1371/journal.pone.0054932. Epub 2013 Jan 28.

Abstract

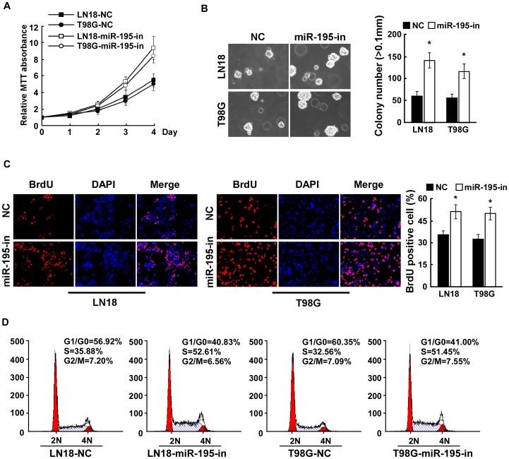
Glioma proliferation is a multistep process during which a sequence of genetic and epigenetic alterations randomly occur to affect the genes controlling cell proliferation, cell death and genetic stability. microRNAs are emerging as important epigenetic modulators of multiple target genes, leading to abnormal cellular signaling involving cellular proliferation in cancers.In the present study, we found that expression of miR-195 was markedly downregulated in glioma cell lines and human primary glioma tissues, compared to normal human astrocytes and matched non-tumor associated tissues. Upregulation of miR-195 dramatically reduced the proliferation of glioma cells. Flow cytometry analysis showed that ectopic expression of miR-195 significantly decreased the percentage of S phase cells and increased the percentage of G1/G0 phase cells. Overexpression of miR-195 dramatically reduced the anchorage-independent growth ability of glioma cells. Furthermore, overexpression of miR-195 downregulated the levels of phosphorylated retinoblastoma (pRb) and proliferating cell nuclear antigen (PCNA) in glioma cells. Conversely, inhibition of miR-195 promoted cell proliferation, increased the percentage of S phase cells, reduced the percentage of G1/G0 phase cells, enhanced anchorage-independent growth ability, upregulated the phosphorylation of pRb and PCNA in glioma cells. Moreover, we show that miR-195 inhibited glioma cell proliferation by downregulating expression of cyclin D1 and cyclin E1, via directly targeting the 3'-untranslated regions (3'-UTR) of cyclin D1 and cyclin E1 mRNA. Taken together, our results suggest that miR-195 plays an important role to inhibit the proliferation of glioma cells, and present a novel mechanism for direct miRNA-mediated suppression of cyclin D1 and cyclin E1 in glioma.

摘要

神经胶质瘤的增殖是一个多步骤的过程,在此过程中,一系列随机发生的遗传和表观遗传改变会影响控制细胞增殖、细胞死亡和遗传稳定性的基因。microRNAs 作为多个靶基因的重要表观遗传调节剂而出现,导致涉及癌症中细胞增殖的异常细胞信号传导。在本研究中,我们发现与正常的人星形胶质细胞和匹配的非肿瘤相关组织相比,miR-195 在神经胶质瘤细胞系和人原发性神经胶质瘤组织中的表达明显下调。miR-195 的上调显著降低了神经胶质瘤细胞的增殖。流式细胞术分析显示,miR-195 的异位表达显著降低了 S 期细胞的百分比,并增加了 G1/G0 期细胞的百分比。miR-195 的过表达显著降低了神经胶质瘤细胞的无锚定依赖性生长能力。此外,miR-195 的过表达下调了神经胶质瘤细胞中磷酸化视网膜母细胞瘤(pRb)和增殖细胞核抗原(PCNA)的水平。相反,miR-195 的抑制促进了细胞增殖,增加了 S 期细胞的百分比,减少了 G1/G0 期细胞的百分比,增强了神经胶质瘤细胞的无锚定依赖性生长能力,上调了 pRb 和 PCNA 的磷酸化。此外,我们表明,miR-195 通过直接靶向 cyclin D1 和 cyclin E1 mRNA 的 3'-非翻译区(3'-UTR),下调 cyclin D1 和 cyclin E1 的表达来抑制神经胶质瘤细胞的增殖。总之,我们的结果表明 miR-195 在抑制神经胶质瘤细胞增殖方面发挥着重要作用,并提出了一种新型的 miRNA 介导的直接抑制神经胶质瘤中 cyclin D1 和 cyclin E1 的机制。

https://cdn.ncbi.nlm.nih.gov/pmc/blobs/17dd/3557299/cdc2f7830f18/pone.0054932.g001.jpg

文献检索

告别复杂PubMed语法,用中文像聊天一样搜索,搜遍4000万医学文献。AI智能推荐,让科研检索更轻松。

立即免费搜索

文件翻译

保留排版,准确专业,支持PDF/Word/PPT等文件格式,支持 12+语言互译。

免费翻译文档

深度研究

AI帮你快速写综述,25分钟生成高质量综述,智能提取关键信息,辅助科研写作。

立即免费体验