Suppr超能文献

七氟醚通过miR-218-5p/DEK/β-连环蛋白轴调控胶质瘤细胞的增殖、凋亡、迁移和侵袭来限制胶质瘤进展。

Sevoflurane Limits Glioma Progression by Regulating Cell Proliferation, Apoptosis, Migration, and Invasion via miR-218-5p/DEK/β-Catenin Axis in Glioma.

作者信息

Qi Yingying, Guo Lina, Liu Yanchao, Zhao Tonghang, Liu Xianwen, Zhang Yang

机构信息

Department of Anesthesiology, Liaocheng People's Hospital, Liaocheng, Shandong, People's Republic of China.

出版信息

Cancer Manag Res. 2021 Feb 26;13:2057-2069. doi: 10.2147/CMAR.S265356. eCollection 2021.

Abstract

PURPOSE

Sevoflurane (SEV) is a frequently used volatile anesthetic in cancer surgery. Sevoflurane treatment has been shown to suppress the migration and invasion of several human cancer cells. However, the effect of sevoflurane on glioma remains largely unclear.

METHODS

Glioma cell lines (U251 and U343) were treated by various concentrations of sevoflurane. 3-(4,5-dimethyl-2-thiazolyl)-2,5-diphenyl-2-H-tetrazolium bromide (MTT), flow cytometry assay, and transwell assay were performed to detect the cell viability, apoptosis, migration and invasion. Western blot assay was employed to detect the protein levels of β-catenin, c-Myc, CyclinD1, β-catenin, N-cadherin, vimentin, and DEK. Moreover, quantitative real-time polymerase chain reaction (qRT-PCR) was used to examine the expression level of miR-218-5p. The target interaction between miR-218-5p and DEK was predicted through bioinformatics analysis and verified by dual-luciferase reporter assay system.

RESULTS

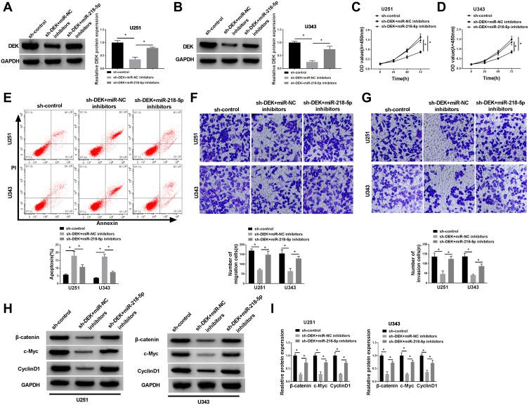
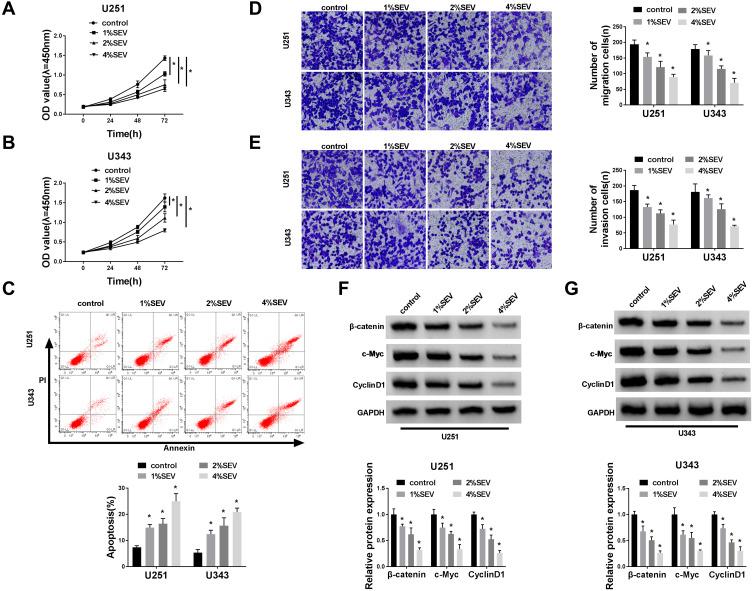
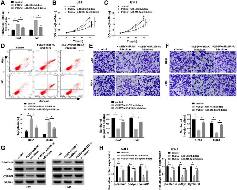
We found that sevoflurane aberrantly inhibited the abilities on viability, migration, invasion, EMT and β-catenin signaling and promoted cell apoptosis in U251 and U343 cells in a dose-dependent manner. MiR-218-5p strikingly suppressed the abilities of proliferation, migration, invasion rather than apoptosis and activation of β-catenin signaling. Sevoflurane could facilitate the miR-218-5p expression, and its suppressing effects on glioma cells were reversed by pre-treatment with miR-218-5p inhibitors or pcDNA3.1/DEK in vitro and in vivo. Silencing of miR-218-5p reverted sh-DEK and sevoflurane-induced repression on proliferation, migration, invasion, and β-catenin signaling, and promotion on apoptosis in the glioma cells.

CONCLUSION

Our data showed that sevoflurane inhibited the proliferation, migration, invasion, and enhanced the apoptosis in glioma cells through regulating miR-218-5p/DEK/β-catenin axis.

摘要

目的

七氟醚(SEV)是癌症手术中常用的挥发性麻醉剂。七氟醚治疗已被证明可抑制多种人类癌细胞的迁移和侵袭。然而,七氟醚对胶质瘤的影响仍不清楚。

方法

用不同浓度的七氟醚处理胶质瘤细胞系(U251和U343)。采用3-(4,5-二甲基-2-噻唑基)-2,5-二苯基-2-H-四氮唑溴盐(MTT)、流式细胞术检测和Transwell检测来检测细胞活力、凋亡、迁移和侵袭。采用蛋白质免疫印迹法检测β-连环蛋白、c-Myc、细胞周期蛋白D1、β-连环蛋白、N-钙黏蛋白、波形蛋白和DEK的蛋白水平。此外,采用定量实时聚合酶链反应(qRT-PCR)检测miR-218-5p的表达水平。通过生物信息学分析预测miR-218-5p与DEK之间的靶向相互作用,并通过双荧光素酶报告基因检测系统进行验证。

结果

我们发现七氟醚异常抑制U251和U343细胞系的活力、迁移、侵袭、上皮-间质转化(EMT)和β-连环蛋白信号传导能力,并以剂量依赖性方式促进细胞凋亡。MiR-218-5p显著抑制增殖、迁移、侵袭能力,但不影响凋亡和β-连环蛋白信号传导的激活。七氟醚可促进miR-218-5p表达,其对胶质瘤细胞的抑制作用在体外和体内均被miR-218-5p抑制剂或pcDNA3.1/DEK预处理所逆转。沉默miR-218-5p可逆转sh-DEK和七氟醚诱导的对胶质瘤细胞增殖、迁移、侵袭和β-连环蛋白信号传导的抑制以及对凋亡的促进作用。

结论

我们的数据表明,七氟醚通过调节miR-218-5p/DEK/β-连环蛋白轴抑制胶质瘤细胞的增殖、迁移、侵袭并增强其凋亡。

https://cdn.ncbi.nlm.nih.gov/pmc/blobs/f12b/7924128/65e0d10a73c7/CMAR-13-2057-g0001.jpg

文献检索

告别复杂PubMed语法,用中文像聊天一样搜索,搜遍4000万医学文献。AI智能推荐,让科研检索更轻松。

立即免费搜索

文件翻译

保留排版,准确专业,支持PDF/Word/PPT等文件格式,支持 12+语言互译。

免费翻译文档

深度研究

AI帮你快速写综述,25分钟生成高质量综述,智能提取关键信息,辅助科研写作。

立即免费体验