Suppr超能文献

有证据表明,有丝分裂细胞中,动力蛋白和星体微管介导 Gαi/LGN/NuMA 复合物的皮质释放和运输。

Evidence for dynein and astral microtubule-mediated cortical release and transport of Gαi/LGN/NuMA complex in mitotic cells.

机构信息

Department of Neurology, Medical College of Georgia, Georgia Regents University, Augusta, GA, USA.

出版信息

Mol Biol Cell. 2013 Apr;24(7):901-13. doi: 10.1091/mbc.E12-06-0458. Epub 2013 Feb 6.

Abstract

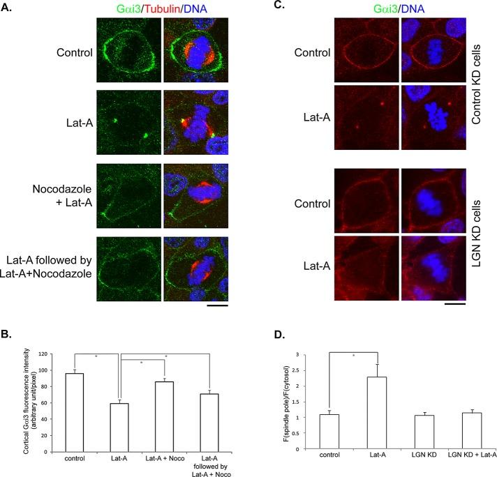
Spindle positioning is believed to be governed by the interaction between astral microtubules and the cell cortex and involve cortically anchored motor protein dynein. How dynein is recruited to and regulated at the cell cortex to generate forces on astral microtubules is not clear. Here we show that mammalian homologue of Drosophila Pins (Partner of Inscuteable) (LGN), a Gαi-binding protein that is critical for spindle positioning in different systems, associates with cytoplasmic dynein heavy chain (DYNC1H1) in a Gαi-regulated manner. LGN is required for the mitotic cortical localization of DYNC1H1, which, in turn, also modulates the cortical accumulation of LGN. Using fluorescence recovery after photobleaching analysis, we show that cortical LGN is dynamic and the turnover of LGN relies, at least partially, on astral microtubules and DYNC1H1. We provide evidence for dynein- and astral microtubule-mediated transport of Gαi/LGN/nuclear mitotic apparatus (NuMA) complex from cell cortex to spindle poles and show that actin filaments counteract such transport by maintaining Gαi/LGN/NuMA and dynein at the cell cortex. Our results indicate that astral microtubules are required for establishing bipolar, symmetrical cortical LGN distribution during metaphase. We propose that regulated cortical release and transport of LGN complex along astral microtubules may contribute to spindle positioning in mammalian cells.

摘要

纺锤体定位被认为是由星体微管与细胞皮层之间的相互作用以及皮层锚定的动力蛋白 dynein 所控制。 dynein 如何被招募到细胞皮层并在那里被调节,以对星体微管产生力,目前还不清楚。在这里,我们显示果蝇 Pins(Inscuteable 的伴侣)(LGN)的哺乳动物同源物,一种对于不同系统中的纺锤体定位至关重要的 Gαi 结合蛋白,以 Gαi 调节的方式与细胞质动力蛋白重链(DYNC1H1)结合。LGN 对于 DYNC1H1 的有丝分裂皮层定位是必需的,而 DYNC1H1 反过来也调节 LGN 的皮层积累。使用光漂白后荧光恢复分析,我们表明皮层 LGN 是动态的,LGN 的周转至少部分依赖于星体微管和 DYNC1H1。我们提供了证据表明 dynein 和星体微管介导的 Gαi/LGN/核有丝分裂装置(NuMA)复合物从细胞皮层向纺锤体两极的运输,并表明肌动蛋白丝通过维持 Gαi/LGN/NuMA 和 dynein 在细胞皮层来对抗这种运输。我们的结果表明,星体微管对于在中期建立两极、对称的皮层 LGN 分布是必需的。我们提出,LGN 复合物沿着星体微管的有调节的皮层释放和运输可能有助于哺乳动物细胞中的纺锤体定位。

https://cdn.ncbi.nlm.nih.gov/pmc/blobs/d616/3608500/e40230d71494/901fig1.jpg

文献AI研究员

20分钟写一篇综述,助力文献阅读效率提升50倍。

立即体验

用中文搜PubMed

大模型驱动的PubMed中文搜索引擎

马上搜索

文档翻译

学术文献翻译模型,支持多种主流文档格式。

立即体验