Suppr超能文献

低级别阑尾黏液性肿瘤中频繁的 GNAS 突变。

Frequent GNAS mutations in low-grade appendiceal mucinous neoplasms.

机构信息

Pathology and Clinical Laboratories, National Cancer Center Hospital, Tokyo 104-0045, Japan.

出版信息

Br J Cancer. 2013 Mar 5;108(4):951-8. doi: 10.1038/bjc.2013.47. Epub 2013 Feb 12.

Abstract

BACKGROUND

The molecular basis for the development of appendiceal mucinous tumours, which can be a cause of pseudomyxoma peritonei, remains largely unknown.

METHODS

Thirty-five appendiceal mucinous neoplasms were analysed for GNAS and KRAS mutations. A functional analysis of mutant GNAS was performed using a colorectal cancer cell line.

RESULTS

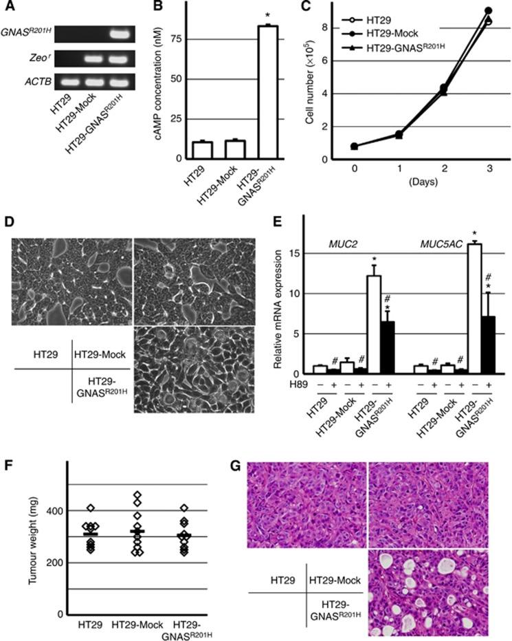
A mutational analysis identified activating GNAS mutations in 16 of 32 low-grade appendiceal mucinous neoplasms (LAMNs) but in none of three mucinous adenocarcinomas (MACs). KRAS mutations were found in 30 LAMNs and in all MACs. We additionally analysed a total of 186 extra-appendiceal mucinous tumours and found that GNAS mutations were highly prevalent in intraductal papillary mucinous tumours of the pancreas (88%) but were rare or absent in mucinous tumours of the colorectum, ovary, lung and breast (0-9%). The prevalence of KRAS mutations was quite variable among the tumours. The introduction of the mutant GNAS into a colorectal cancer cell line markedly induced MUC2 and MUC5AC expression, but did not promote cell growth either in vitro or in vivo.

CONCLUSION

Activating GNAS mutations are a frequent and characteristic genetic abnormality of LAMN. Mutant GNAS might play a direct role in the prominent mucin production that is a hallmark of LAMN.

摘要

背景

阑尾黏液性肿瘤的发生机制在很大程度上尚不清楚,此类肿瘤可能是腹膜假黏液瘤的病因。

方法

对 35 例阑尾黏液性肿瘤进行 GNAS 和 KRAS 基因突变分析。采用结直肠癌细胞系对突变 GNAS 进行功能分析。

结果

突变分析发现 32 例低级别阑尾黏液性肿瘤(LAMN)中有 16 例存在激活型 GNAS 突变,但 3 例黏液性腺癌(MAC)中均无 GNAS 突变。KRAS 突变存在于 30 例 LAMN 和所有 MAC 中。我们还分析了总共 186 例阑尾外黏液性肿瘤,发现 GNAS 突变在胰腺内导管乳头状黏液性肿瘤(88%)中高度普遍,但在结直肠、卵巢、肺和乳腺的黏液性肿瘤(0-9%)中罕见或不存在。KRAS 突变的发生率在不同肿瘤中差异很大。将突变型 GNAS 导入结直肠癌细胞系可显著诱导 MUC2 和 MUC5AC 的表达,但无论是在体外还是体内均未促进细胞生长。

结论

激活型 GNAS 突变是 LAMN 的一种常见且特征性的遗传异常。突变型 GNAS 可能在 LAMN 显著的黏蛋白产生中发挥直接作用,这是 LAMN 的一个标志。

https://cdn.ncbi.nlm.nih.gov/pmc/blobs/dc47/3590682/695d3c1fb878/bjc201347f1.jpg

文献AI研究员

20分钟写一篇综述,助力文献阅读效率提升50倍。

立即体验

用中文搜PubMed

大模型驱动的PubMed中文搜索引擎

马上搜索

文档翻译

学术文献翻译模型,支持多种主流文档格式。

立即体验