Yasugi Mayo, Kubota-Koketsu Ritsuko, Yamashita Akifumi, Kawashita Norihito, Du Anariwa, Sasaki Tadahiro, Nishimura Mitsuhiro, Misaki Ryo, Kuhara Motoki, Boonsathorn Naphatsawan, Fujiyama Kazuhito, Okuno Yoshinobu, Nakaya Takaaki, Ikuta Kazuyoshi
Department of Virology, Research Institute for Microbial Diseases-RIMD, Osaka University, Suita, Osaka, Japan.
PLoS Pathog. 2013 Feb;9(2):e1003150. doi: 10.1371/journal.ppat.1003150. Epub 2013 Feb 7.
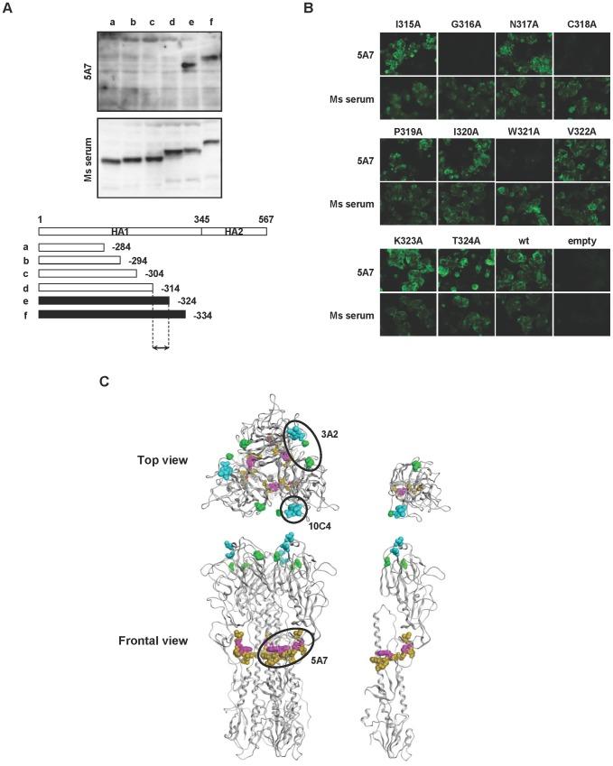
Influenza virus has the ability to evade host immune surveillance through rapid viral genetic drift and reassortment; therefore, it remains a continuous public health threat. The development of vaccines producing broadly reactive antibodies, as well as therapeutic strategies using human neutralizing monoclonal antibodies (HuMAbs) with global reactivity, has been gathering great interest recently. Here, three hybridoma clones producing HuMAbs against influenza B virus, designated 5A7, 3A2 and 10C4, were prepared using peripheral lymphocytes from vaccinated volunteers, and were investigated for broad cross-reactive neutralizing activity. Of these HuMAbs, 3A2 and 10C4, which recognize the readily mutable 190-helix region near the receptor binding site in the hemagglutinin (HA) protein, react only with the Yamagata lineage of influenza B virus. By contrast, HuMAb 5A7 broadly neutralizes influenza B strains that were isolated from 1985 to 2006, belonging to both Yamagata and Victoria lineages. Epitope mapping revealed that 5A7 recognizes 316G, 318C and 321W near the C terminal of HA1, a highly conserved region in influenza B virus. Indeed, no mutations in the amino acid residues of the epitope region were induced, even after the virus was passaged ten times in the presence of HuMAb 5A7. Moreover, 5A7 showed significant therapeutic efficacy in mice, even when it was administered 72 hours post-infection. These results indicate that 5A7 is a promising candidate for developing therapeutics, and provide insight for the development of a universal vaccine against influenza B virus.
流感病毒能够通过快速的病毒基因漂移和重配来逃避宿主的免疫监视;因此,它仍然是持续存在的公共卫生威胁。最近,能够产生具有广泛反应性抗体的疫苗以及使用具有全球反应性的人源中和单克隆抗体(HuMAbs)的治疗策略受到了极大关注。在这里,我们使用接种疫苗志愿者的外周淋巴细胞制备了三个针对乙型流感病毒产生HuMAbs的杂交瘤克隆,分别命名为5A7、3A2和10C4,并对其广泛的交叉反应中和活性进行了研究。在这些HuMAbs中,识别血凝素(HA)蛋白受体结合位点附近易变的190螺旋区域的3A2和10C4,仅与乙型流感病毒的山形系发生反应。相比之下,HuMAb 5A7能广泛中和1985年至2006年分离的属于山形系和维多利亚系的乙型流感毒株。表位作图显示,5A7识别HA1 C末端附近的316G、318C和321W,这是乙型流感病毒中的一个高度保守区域。事实上,即使病毒在HuMAb 5A7存在的情况下传代十次,表位区域氨基酸残基也未诱导出突变。此外即使在感染后72小时给药,5A7在小鼠中也显示出显著的治疗效果。这些结果表明,5A7是开发治疗药物的一个有前途的候选物,并为开发针对乙型流感病毒的通用疫苗提供了思路。