Suppr超能文献

果蝇变态的调控由外源响应调节剂。

Regulation of Drosophila metamorphosis by xenobiotic response regulators.

机构信息

Department of Biological Chemistry, University of Michigan Medical School, Ann Arbor, Michigan, USA.

出版信息

PLoS Genet. 2013;9(2):e1003263. doi: 10.1371/journal.pgen.1003263. Epub 2013 Feb 7.

Abstract

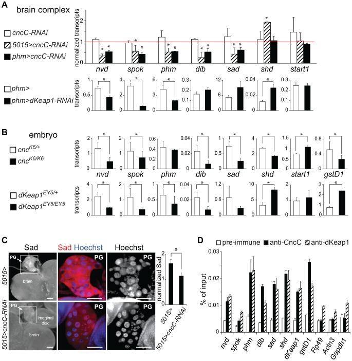
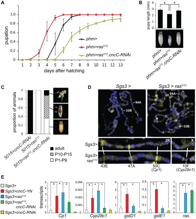
Mammalian Nrf2-Keap1 and the homologous Drosophila CncC-dKeap1 protein complexes regulate both transcriptional responses to xenobiotic compounds as well as native cellular and developmental processes. The relationships between the functions of these proteins in xenobiotic responses and in development were unknown. We investigated the genes regulated by CncC and dKeap1 during development and the signal transduction pathways that modulate their functions. CncC and dKeap1 were enriched within the nuclei in many tissues, in contrast to the reported cytoplasmic localization of Keap1 and Nrf2 in cultured mammalian cells. CncC and dKeap1 occupied ecdysone-regulated early puffs on polytene chromosomes. Depletion of either CncC or dKeap1 in salivary glands selectively reduced early puff gene transcription. CncC and dKeap1 depletion in the prothoracic gland as well as cncC(K6/K6) and dKeap1(EY5/EY5) loss of function mutations in embryos reduced ecdysone-biosynthetic gene transcription. In contrast, dKeap1 depletion and the dKeap1(EY5/EY5) loss of function mutation enhanced xenobiotic response gene transcription in larvae and embryos, respectively. Depletion of CncC or dKeap1 in the prothoracic gland delayed pupation by decreasing larval ecdysteroid levels. CncC depletion suppressed the premature pupation and developmental arrest caused by constitutive Ras signaling in the prothoracic gland; conversely, constitutive Ras signaling altered the loci occupied by CncC on polytene chromosomes and activated transcription of genes at these loci. The effects of CncC and dKeap1 on both ecdysone-biosynthetic and ecdysone-regulated gene transcription, and the roles of CncC in Ras signaling in the prothoracic gland, establish the functions of these proteins in the neuroendocrine axis that coordinates insect metamorphosis.

摘要

哺乳动物 Nrf2-Keap1 和同源的果蝇 CncC-dKeap1 蛋白复合物调节对异源化合物的转录反应以及内源性细胞和发育过程。这些蛋白质在异源反应和发育中的功能之间的关系尚不清楚。我们研究了 CncC 和 dKeap1 在发育过程中调节的基因,以及调节它们功能的信号转导途径。CncC 和 dKeap1 在许多组织中富集在核内,与报道的在培养的哺乳动物细胞中细胞质定位的 Keap1 和 Nrf2 形成对比。CncC 和 dKeap1 占据了多线染色体上受蜕皮激素调节的早期泡。唾液腺中 CncC 或 dKeap1 的耗竭选择性地降低了早期泡基因的转录。前胸腺中 CncC 和 dKeap1 的耗竭以及胚胎中 cncC(K6/K6)和 dKeap1(EY5/EY5)功能丧失突变降低了蜕皮激素生物合成基因的转录。相比之下,幼虫和胚胎中 dKeap1 的耗竭和 dKeap1(EY5/EY5)功能丧失突变分别增强了异源反应基因的转录。前胸腺中 CncC 或 dKeap1 的耗竭降低了幼虫蜕皮激素水平,从而延迟了蛹化。CncC 的耗竭抑制了前胸腺中组成型 Ras 信号引起的过早蛹化和发育停滞;相反,组成型 Ras 信号改变了 CncC 在多线染色体上占据的位置,并激活了这些位置上基因的转录。CncC 和 dKeap1 对蜕皮激素生物合成和蜕皮激素调节基因的转录的影响,以及 CncC 在前胸腺中 Ras 信号中的作用,确立了这些蛋白质在协调昆虫变态的神经内分泌轴中的功能。

https://cdn.ncbi.nlm.nih.gov/pmc/blobs/95f3/3567155/93a65c8a6a0a/pgen.1003263.g001.jpg

文献检索

告别复杂PubMed语法,用中文像聊天一样搜索,搜遍4000万医学文献。AI智能推荐,让科研检索更轻松。

立即免费搜索

文件翻译

保留排版,准确专业,支持PDF/Word/PPT等文件格式,支持 12+语言互译。

免费翻译文档

深度研究

AI帮你快速写综述,25分钟生成高质量综述,智能提取关键信息,辅助科研写作。

立即免费体验