Suppr超能文献

恶性疟原虫有丝分裂进化显示稳定的核心基因组,但抗原家族存在重组。

Mitotic evolution of Plasmodium falciparum shows a stable core genome but recombination in antigen families.

机构信息

Department of Pediatrics, School of Medicine, University of California San Diego, La Jolla, California, USA.

出版信息

PLoS Genet. 2013;9(2):e1003293. doi: 10.1371/journal.pgen.1003293. Epub 2013 Feb 7.

Abstract

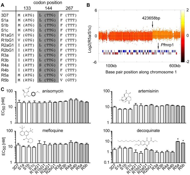
Malaria parasites elude eradication attempts both within the human host and across nations. At the individual level, parasites evade the host immune responses through antigenic variation. At the global level, parasites escape drug pressure through single nucleotide variants and gene copy amplification events conferring drug resistance. Despite their importance to global health, the rates at which these genomic alterations emerge have not been determined. We studied the complete genomes of different Plasmodium falciparum clones that had been propagated asexually over one year in the presence and absence of drug pressure. A combination of whole-genome microarray analysis and next-generation deep resequencing (totaling 14 terabases) revealed a stable core genome with only 38 novel single nucleotide variants appearing in seventeen evolved clones (avg. 5.4 per clone). In clones exposed to atovaquone, we found cytochrome b mutations as well as an amplification event encompassing the P. falciparum multidrug resistance associated protein (mrp1) on chromosome 1. We observed 18 large-scale (>1 kb on average) deletions of telomere-proximal regions encoding multigene families, involved in immune evasion (9.5×10(-6) structural variants per base pair per generation). Six of these deletions were associated with chromosomal crossovers generated during mitosis. We found only minor differences in rates between genetically distinct strains and between parasites cultured in the presence or absence of drug. Using these derived mutation rates for P. falciparum (1.0-9.7×10(-9) mutations per base pair per generation), we can now model the frequency at which drug or immune resistance alleles will emerge under a well-defined set of assumptions. Further, the detection of mitotic recombination events in var gene families illustrates how multigene families can arise and change over time in P. falciparum. These results will help improve our understanding of how P. falciparum evolves to evade control efforts within both the individual hosts and large populations.

摘要

疟原虫在人体宿主和国家之间的根除尝试中都能逃避。在个体水平上,寄生虫通过抗原变异逃避宿主免疫反应。在全球范围内,寄生虫通过单核苷酸变异和基因拷贝扩增事件逃避药物压力,这些事件赋予了药物抗性。尽管它们对全球健康至关重要,但这些基因组改变出现的速度尚未确定。我们研究了在有或没有药物压力的情况下,经过一年无性繁殖的不同恶性疟原虫克隆的完整基因组。全基因组微阵列分析和下一代深度重测序(总计 14 太字节)的组合揭示了一个稳定的核心基因组,只有 38 个新的单核苷酸变异出现在 17 个进化克隆中(每个克隆平均 5.4 个)。在暴露于阿托伐醌的克隆中,我们发现了细胞色素 b 突变以及包含在 1 号染色体上的疟原虫多药耐药相关蛋白 (mrp1) 的扩增事件。我们观察到了 18 个涉及免疫逃避的多基因家族的端粒近端区域的大片段缺失(每个碱基对每代平均 1.85×10(-6) 结构变异)。其中 6 个缺失与有丝分裂过程中产生的染色体交叉有关。我们发现,遗传上不同的菌株之间以及在有或没有药物培养的寄生虫之间,这些突变率的差异很小。使用这些衍生的疟原虫突变率(每个碱基对每代 1.0-9.7×10(-9) 个突变),我们现在可以在一组明确的假设下模拟药物或免疫抗性等位基因出现的频率。此外,在 var 基因家族中检测到有丝分裂重组事件说明了多基因家族如何在恶性疟原虫中随时间而出现和变化。这些结果将有助于我们更好地理解恶性疟原虫如何在个体宿主和大人群中逃避控制努力而进化。

https://cdn.ncbi.nlm.nih.gov/pmc/blobs/afb0/3567157/1600034807a6/pgen.1003293.g001.jpg

相似文献

1
Mitotic evolution of Plasmodium falciparum shows a stable core genome but recombination in antigen families.
PLoS Genet. 2013;9(2):e1003293. doi: 10.1371/journal.pgen.1003293. Epub 2013 Feb 7.
2
Rapid antigen diversification through mitotic recombination in the human malaria parasite Plasmodium falciparum.
PLoS Biol. 2019 May 13;17(5):e3000271. doi: 10.1371/journal.pbio.3000271. eCollection 2019 May.
3
Generation of antigenic diversity in Plasmodium falciparum by structured rearrangement of Var genes during mitosis.
PLoS Genet. 2014 Dec 18;10(12):e1004812. doi: 10.1371/journal.pgen.1004812. eCollection 2014 Dec.
7
Competition for hosts modulates vast antigenic diversity to generate persistent strain structure in Plasmodium falciparum.
PLoS Biol. 2019 Jun 24;17(6):e3000336. doi: 10.1371/journal.pbio.3000336. eCollection 2019 Jun.
8
Genetic mapping of fitness determinants across the malaria parasite Plasmodium falciparum life cycle.
PLoS Genet. 2019 Oct 14;15(10):e1008453. doi: 10.1371/journal.pgen.1008453. eCollection 2019 Oct.
10
The varieties of gene amplification, diversification and hypervariability in the human malaria parasite, Plasmodium falciparum.
Mol Biochem Parasitol. 2009 Aug;166(2):109-16. doi: 10.1016/j.molbiopara.2009.04.003. Epub 2009 Apr 16.

引用本文的文献

2
Characterization of experimental cerebral malaria by volumetric MRI A comparative study across the sexes.
PLoS One. 2025 Aug 18;20(8):e0328693. doi: 10.1371/journal.pone.0328693. eCollection 2025.
3
Advantages of outcrossing in : insights from genetic crosses using fluorescent labelled parasites.
bioRxiv. 2025 Jul 31:2025.07.18.665596. doi: 10.1101/2025.07.18.665596.
5
DNA repair dynamics reveal unique roles for TLS polymerases and PfRad51 in genome diversification.
bioRxiv. 2025 Jun 21:2025.04.07.647301. doi: 10.1101/2025.04.07.647301.
6
High-resolution map of the Plasmodium falciparum genome reveals MORC/ApiAP2-mediated links between distant, functionally related genes.
Nat Microbiol. 2025 Jul;10(7):1665-1683. doi: 10.1038/s41564-025-02038-z. Epub 2025 Jun 30.
7
Plasmodium falciparum expresses fewer var genes at lower levels during asymptomatic dry season infections than clinical malaria cases.
PLoS Pathog. 2025 Jun 10;21(6):e1013210. doi: 10.1371/journal.ppat.1013210. eCollection 2025 Jun.
8
Var genes, strain hyperdiversity, and malaria transmission dynamics.
Trends Parasitol. 2025 Jun;41(6):471-485. doi: 10.1016/j.pt.2025.04.010. Epub 2025 May 19.
9
Potential and pitfalls of using identity-by-descent for malaria genomic surveillance.
Trends Parasitol. 2025 May;41(5):387-400. doi: 10.1016/j.pt.2025.03.012. Epub 2025 Apr 21.
10
A paradoxical population structure of var DBLα types in Africa.
PLoS Pathog. 2025 Feb 4;21(2):e1012813. doi: 10.1371/journal.ppat.1012813. eCollection 2025 Feb.

本文引用的文献

1
A phase 3 trial of RTS,S/AS01 malaria vaccine in African infants.
N Engl J Med. 2012 Dec 13;367(24):2284-95. doi: 10.1056/NEJMoa1208394. Epub 2012 Nov 9.
2
On an unbiased and consistent estimator for mutation rates.
J Theor Biol. 2012 May 7;300:360-7. doi: 10.1016/j.jtbi.2012.01.029. Epub 2012 Feb 8.
4
Recent clinical and molecular insights into emerging artemisinin resistance in Plasmodium falciparum.
Curr Opin Infect Dis. 2011 Dec;24(6):570-7. doi: 10.1097/QCO.0b013e32834cd3ed.
5
A chemical genomic analysis of decoquinate, a Plasmodium falciparum cytochrome b inhibitor.
ACS Chem Biol. 2011 Nov 18;6(11):1214-22. doi: 10.1021/cb200105d. Epub 2011 Sep 8.
7
A framework for variation discovery and genotyping using next-generation DNA sequencing data.
Nat Genet. 2011 May;43(5):491-8. doi: 10.1038/ng.806. Epub 2011 Apr 10.
8
Validation of isoleucine utilization targets in Plasmodium falciparum.
Proc Natl Acad Sci U S A. 2011 Jan 25;108(4):1627-32. doi: 10.1073/pnas.1011560108. Epub 2011 Jan 4.
9
Exposing malaria in-host diversity and estimating population diversity by capture-recapture using massively parallel pyrosequencing.
Proc Natl Acad Sci U S A. 2010 Nov 16;107(46):20138-43. doi: 10.1073/pnas.1007068107. Epub 2010 Nov 1.
10
Genome scanning of Amazonian Plasmodium falciparum shows subtelomeric instability and clindamycin-resistant parasites.
Genome Res. 2010 Nov;20(11):1534-44. doi: 10.1101/gr.105163.110. Epub 2010 Sep 9.

文献AI研究员

20分钟写一篇综述,助力文献阅读效率提升50倍。

立即体验

用中文搜PubMed

大模型驱动的PubMed中文搜索引擎

马上搜索

文档翻译

学术文献翻译模型,支持多种主流文档格式。

立即体验