• 文献检索
  • 文档翻译
  • 深度研究
  • 学术资讯
  • Suppr Zotero 插件Zotero 插件
  • 邀请有礼
  • 套餐&价格
  • 历史记录
应用&插件
Suppr Zotero 插件Zotero 插件浏览器插件Mac 客户端Windows 客户端微信小程序
定价
高级版会员购买积分包购买API积分包
服务
文献检索文档翻译深度研究API 文档MCP 服务
关于我们
关于 Suppr公司介绍联系我们用户协议隐私条款
关注我们

Suppr 超能文献

核心技术专利:CN118964589B侵权必究
粤ICP备2023148730 号-1Suppr @ 2026

文献检索

告别复杂PubMed语法,用中文像聊天一样搜索,搜遍4000万医学文献。AI智能推荐,让科研检索更轻松。

立即免费搜索

文件翻译

保留排版,准确专业,支持PDF/Word/PPT等文件格式,支持 12+语言互译。

免费翻译文档

深度研究

AI帮你快速写综述,25分钟生成高质量综述,智能提取关键信息,辅助科研写作。

立即免费体验

EspO1-2 调节 EspM2 介导的 RhoA 活性,稳定肠出血性大肠杆菌感染宿主细胞中焦点黏附的形成。

EspO1-2 regulates EspM2-mediated RhoA activity to stabilize formation of focal adhesions in enterohemorrhagic Escherichia coli-infected host cells.

机构信息

Department of Bacteriology I, National Institute of Infectious Diseases, Shinjuku-ku, Tokyo, Japan.

出版信息

PLoS One. 2013;8(2):e55960. doi: 10.1371/journal.pone.0055960. Epub 2013 Feb 8.

DOI:10.1371/journal.pone.0055960
PMID:23409096
原文链接:https://pmc.ncbi.nlm.nih.gov/articles/PMC3568036/
Abstract

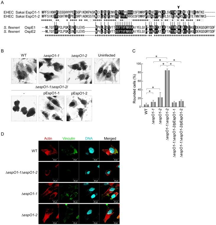
Enterohemorrhagic Escherichia coli (EHEC) Sakai strain encodes two homologous type III effectors, EspO1-1 and EspO1-2. These EspO1s have amino acid sequence homology with Shigella OspE, which targets integrin-linked kinase to stabilize formation of focal adhesions (FAs). Like OspE, EspO1-1 was localized to FAs in EHEC-infected cells, but EspO1-2 was localized in the cytoplasm. An EHEC ΔespO1-1ΔespO1-2 double mutant induced cell rounding and FA loss in most of infected cells, but neither the ΔespO1-1 nor ΔespO1-2 single mutant did. These results suggested that EspO1-2 functioned in the cytoplasm by a different mechanism from EspO1-1 and OspE. Since several type III effectors modulate Rho GTPase, which contributes to FA formation, we investigated whether EspO1-2 modulates the function of these type III effectors. We identified a direct interaction between EspO1-2 and EspM2, which acts as a RhoA guanine nucleotide exchange factor. Upon ectopic co-expression, EspO1-2 co-localized with EspM2 in the cytoplasm and suppressed EspM2-mediated stress fiber formation. Consistent with these findings, an ΔespO1-1ΔespO1-2ΔespM2 triple mutant did not induce cell rounding in epithelial cells. These results indicated that EspO1-2 interacted with EspM2 to regulate EspM2-mediated RhoA activity and stabilize FA formation during EHEC infection.

摘要

肠出血性大肠杆菌(EHEC)Sakai 株编码两种同源的 III 型效应蛋白 EspO1-1 和 EspO1-2。这些 EspO1 与志贺氏菌 OspE 具有氨基酸序列同源性,OspE 靶向整合素连接激酶以稳定粘着斑(FA)的形成。与 OspE 一样,EspO1-1 在 EHEC 感染细胞中定位于 FA,但 EspO1-2 定位于细胞质中。EHEC ΔespO1-1ΔespO1-2 双突变体在大多数感染细胞中诱导细胞变圆和 FA 丢失,但 ΔespO1-1 或 ΔespO1-2 单突变体均未诱导。这些结果表明 EspO1-2 通过不同于 EspO1-1 和 OspE 的机制在细胞质中发挥作用。由于几种 III 型效应蛋白调节 Rho GTPase,这有助于 FA 的形成,因此我们研究了 EspO1-2 是否调节这些 III 型效应蛋白的功能。我们鉴定了 EspO1-2 与 EspM2 之间的直接相互作用,EspM2 作为 RhoA 鸟嘌呤核苷酸交换因子。在外源共表达时,EspO1-2 与 EspM2 共定位于细胞质中,并抑制 EspM2 介导的应力纤维形成。与这些发现一致,ΔespO1-1ΔespO1-2ΔespM2 三突变体在上皮细胞中不会诱导细胞变圆。这些结果表明 EspO1-2 与 EspM2 相互作用,以调节 EspM2 介导的 RhoA 活性,并在 EHEC 感染期间稳定 FA 的形成。

https://cdn.ncbi.nlm.nih.gov/pmc/blobs/5337/3568036/cd1045267c3f/pone.0055960.g007.jpg
https://cdn.ncbi.nlm.nih.gov/pmc/blobs/5337/3568036/95ceb392de0e/pone.0055960.g001.jpg
https://cdn.ncbi.nlm.nih.gov/pmc/blobs/5337/3568036/e673f4a112d4/pone.0055960.g002.jpg
https://cdn.ncbi.nlm.nih.gov/pmc/blobs/5337/3568036/9be302dd1b2a/pone.0055960.g003.jpg
https://cdn.ncbi.nlm.nih.gov/pmc/blobs/5337/3568036/ef5ed2a2a33a/pone.0055960.g004.jpg
https://cdn.ncbi.nlm.nih.gov/pmc/blobs/5337/3568036/77d0cfc652c0/pone.0055960.g005.jpg
https://cdn.ncbi.nlm.nih.gov/pmc/blobs/5337/3568036/c7ee707c20c5/pone.0055960.g006.jpg
https://cdn.ncbi.nlm.nih.gov/pmc/blobs/5337/3568036/cd1045267c3f/pone.0055960.g007.jpg
https://cdn.ncbi.nlm.nih.gov/pmc/blobs/5337/3568036/95ceb392de0e/pone.0055960.g001.jpg
https://cdn.ncbi.nlm.nih.gov/pmc/blobs/5337/3568036/e673f4a112d4/pone.0055960.g002.jpg
https://cdn.ncbi.nlm.nih.gov/pmc/blobs/5337/3568036/9be302dd1b2a/pone.0055960.g003.jpg
https://cdn.ncbi.nlm.nih.gov/pmc/blobs/5337/3568036/ef5ed2a2a33a/pone.0055960.g004.jpg
https://cdn.ncbi.nlm.nih.gov/pmc/blobs/5337/3568036/77d0cfc652c0/pone.0055960.g005.jpg
https://cdn.ncbi.nlm.nih.gov/pmc/blobs/5337/3568036/c7ee707c20c5/pone.0055960.g006.jpg
https://cdn.ncbi.nlm.nih.gov/pmc/blobs/5337/3568036/cd1045267c3f/pone.0055960.g007.jpg

相似文献

1
EspO1-2 regulates EspM2-mediated RhoA activity to stabilize formation of focal adhesions in enterohemorrhagic Escherichia coli-infected host cells.EspO1-2 调节 EspM2 介导的 RhoA 活性,稳定肠出血性大肠杆菌感染宿主细胞中焦点黏附的形成。
PLoS One. 2013;8(2):e55960. doi: 10.1371/journal.pone.0055960. Epub 2013 Feb 8.
2
Subversion of actin dynamics by EspM effectors of attaching and effacing bacterial pathogens.黏附和损伤性细菌病原体的EspM效应蛋白对肌动蛋白动力学的破坏
Cell Microbiol. 2008 Jul;10(7):1429-41. doi: 10.1111/j.1462-5822.2008.01136.x. Epub 2008 Mar 5.
3
EspM2 is a RhoA guanine nucleotide exchange factor.EspM2 是一种 RhoA 鸟苷酸交换因子。
Cell Microbiol. 2010 May 1;12(5):654-64. doi: 10.1111/j.1462-5822.2009.01423.x. Epub 2009 Dec 21.
4
The type III secretion system effector EspO of enterohaemorrhagic Escherichia coli inhibits apoptosis through an interaction with HAX-1.肠出血性大肠杆菌 III 型分泌系统效应因子 EspO 通过与 HAX-1 的相互作用抑制细胞凋亡。
Cell Microbiol. 2021 Sep;23(9):e13366. doi: 10.1111/cmi.13366. Epub 2021 Jun 24.
5
The interplay between the Escherichia coli Rho guanine nucleotide exchange factor effectors and the mammalian RhoGEF inhibitor EspH.大肠杆菌 Rho 鸟苷三磷酸酶交换因子效应物与哺乳动物 RhoGEF 抑制剂 EspH 之间的相互作用。
mBio. 2012 Jan 17;3(1). doi: 10.1128/mBio.00250-11. Print 2012.
6
The Enterohemorrhagic Escherichia coli Effector EspW Triggers Actin Remodeling in a Rac1-Dependent Manner.肠出血性大肠杆菌效应蛋白EspW以Rac1依赖的方式触发肌动蛋白重塑。
Infect Immun. 2017 Aug 18;85(9). doi: 10.1128/IAI.00244-17. Print 2017 Sep.
7
The Canonical Long-Chain Fatty Acid Sensing Machinery Processes Arachidonic Acid To Inhibit Virulence in Enterohemorrhagic Escherichia coli.经典长链脂肪酸感应机制可加工花生四烯酸以抑制肠出血性大肠杆菌的毒力。
mBio. 2021 Jan 19;12(1):e03247-20. doi: 10.1128/mBio.03247-20.
8
The effect of enterohemorrhagic E. coli infection on the cell mechanics of host cells.肠出血性大肠杆菌感染对宿主细胞细胞力学的影响。
PLoS One. 2014 Nov 4;9(11):e112137. doi: 10.1371/journal.pone.0112137. eCollection 2014.
9
EspZ of enteropathogenic and enterohemorrhagic Escherichia coli regulates type III secretion system protein translocation.肠致病性和肠出血性大肠杆菌的 EspZ 调节 III 型分泌系统蛋白易位。
mBio. 2012 Oct 2;3(5). doi: 10.1128/mBio.00317-12. Print 2012.
10
Enterohaemorrhagic Escherichia coli exploits a tryptophan switch to hijack host f-actin assembly.肠出血性大肠杆菌利用色氨酸开关劫持宿主的 f-肌动蛋白组装。
Structure. 2012 Oct 10;20(10):1692-703. doi: 10.1016/j.str.2012.07.015. Epub 2012 Aug 23.

引用本文的文献

1
Cytoskeletal mechanisms regulating attaching/effacing bacteria interactions with host cells: It takes a village to build the pedestal.细胞骨架机制调节附着/破坏细菌与宿主细胞的相互作用:建造基座需要一个村庄。
Bioessays. 2024 Nov;46(11):e2400160. doi: 10.1002/bies.202400160. Epub 2024 Sep 20.
2
Attaching and effacing pathogens modulate host mitochondrial structure and function.黏附并破坏病原体可调节宿主线粒体的结构和功能。
Int Rev Cell Mol Biol. 2023;377:65-86. doi: 10.1016/bs.ircmb.2023.03.001. Epub 2023 Apr 3.
3
Impact of Epithelial Cell Shedding on Intestinal Homeostasis.

本文引用的文献

1
Cell adhesion: integrating cytoskeletal dynamics and cellular tension.细胞黏附:整合细胞骨架动力学和细胞张力。
Nat Rev Mol Cell Biol. 2010 Sep;11(9):633-43. doi: 10.1038/nrm2957.
2
A bacterial effector targets host DH-PH domain RhoGEFs and antagonizes macrophage phagocytosis.一种细菌效应蛋白靶向宿主 DH-PH 结构域 RhoGEF 并拮抗巨噬细胞吞噬作用。
EMBO J. 2010 Apr 21;29(8):1363-76. doi: 10.1038/emboj.2010.33. Epub 2010 Mar 18.
3
Bacterial guanine nucleotide exchange factors SopE-like and WxxxE effectors.细菌鸟苷酸交换因子 SopE 样和 WxxxE 效应子。
上皮细胞脱落对肠道稳态的影响。
Int J Mol Sci. 2022 Apr 9;23(8):4160. doi: 10.3390/ijms23084160.
4
The type III secretion system effector EspO of enterohaemorrhagic Escherichia coli inhibits apoptosis through an interaction with HAX-1.肠出血性大肠杆菌 III 型分泌系统效应因子 EspO 通过与 HAX-1 的相互作用抑制细胞凋亡。
Cell Microbiol. 2021 Sep;23(9):e13366. doi: 10.1111/cmi.13366. Epub 2021 Jun 24.
5
Manipulation of Focal Adhesion Signaling by Pathogenic Microbes.致病微生物对焦点黏附信号的调控。
Int J Mol Sci. 2021 Jan 29;22(3):1358. doi: 10.3390/ijms22031358.
6
A post-invasion role for type III effector TarP in modulating the dynamics and organization of host cell focal adhesions.III 型效应因子 TarP 在入侵后调节宿主细胞焦点黏附动态和组织中的作用。
J Biol Chem. 2020 Oct 23;295(43):14763-14779. doi: 10.1074/jbc.RA120.015219. Epub 2020 Aug 25.
7
A unique bacterial tactic to circumvent the cell death crosstalk induced by blockade of caspase-8.一种独特的细菌策略,可规避半胱天冬酶-8 阻断诱导的细胞死亡串扰。
EMBO J. 2020 Sep 1;39(17):e104469. doi: 10.15252/embj.2020104469. Epub 2020 Jul 13.
8
Staying out or Going in? The Interplay between Type 3 and Type 5 Secretion Systems in Adhesion and Invasion of Enterobacterial Pathogens.留置还是进入?III 型和 V 型分泌系统在肠杆菌病原体黏附和侵袭中的相互作用。
Int J Mol Sci. 2020 Jun 8;21(11):4102. doi: 10.3390/ijms21114102.
9
Quercetin Prevents O157:H7 Adhesion to Epithelial Cells via Suppressing Focal Adhesions.槲皮素通过抑制粘着斑来防止O157:H7粘附上皮细胞。
Front Microbiol. 2019 Jan 16;9:3278. doi: 10.3389/fmicb.2018.03278. eCollection 2018.
10
The Enterohemorrhagic Escherichia coli Effector EspW Triggers Actin Remodeling in a Rac1-Dependent Manner.肠出血性大肠杆菌效应蛋白EspW以Rac1依赖的方式触发肌动蛋白重塑。
Infect Immun. 2017 Aug 18;85(9). doi: 10.1128/IAI.00244-17. Print 2017 Sep.
Infect Immun. 2010 Apr;78(4):1417-25. doi: 10.1128/IAI.01250-09. Epub 2010 Feb 1.
4
EspM2 is a RhoA guanine nucleotide exchange factor.EspM2 是一种 RhoA 鸟苷酸交换因子。
Cell Microbiol. 2010 May 1;12(5):654-64. doi: 10.1111/j.1462-5822.2009.01423.x. Epub 2009 Dec 21.
5
A comprehensive proteomic analysis of the type III secretome of Citrobacter rodentium.鼠柠檬酸杆菌 III 型分泌系统的全面蛋白质组学分析。
J Biol Chem. 2010 Feb 26;285(9):6790-800. doi: 10.1074/jbc.M109.086603. Epub 2009 Dec 24.
6
EspM inhibits pedestal formation by enterohaemorrhagic Escherichia coli and enteropathogenic E. coli and disrupts the architecture of a polarized epithelial monolayer.EspM 抑制肠出血性大肠杆菌和肠致病性大肠杆菌形成菌毛,并破坏极化上皮单层的结构。
Cell Microbiol. 2010 Apr 1;12(4):489-505. doi: 10.1111/j.1462-5822.2009.01410.x. Epub 2009 Nov 12.
7
Comparative genomics reveal the mechanism of the parallel evolution of O157 and non-O157 enterohemorrhagic Escherichia coli.比较基因组学揭示了O157和非O157肠出血性大肠杆菌平行进化的机制。
Proc Natl Acad Sci U S A. 2009 Oct 20;106(42):17939-44. doi: 10.1073/pnas.0903585106. Epub 2009 Oct 6.
8
Rho family GTPases and their regulators in lymphocytes.淋巴细胞中的Rho家族小GTP酶及其调节因子。
Nat Rev Immunol. 2009 Sep;9(9):630-44. doi: 10.1038/nri2606. Epub 2009 Aug 21.
9
Bacteria hijack integrin-linked kinase to stabilize focal adhesions and block cell detachment.细菌劫持整合素连接激酶以稳定黏着斑并阻止细胞脱离。
Nature. 2009 May 28;459(7246):578-82. doi: 10.1038/nature07952.
10
Insulin receptor tyrosine kinase substrate links the E. coli O157:H7 actin assembly effectors Tir and EspF(U) during pedestal formation.胰岛素受体酪氨酸激酶底物在菌毛形成过程中连接大肠杆菌O157:H7肌动蛋白组装效应蛋白Tir和EspF(U) 。
Proc Natl Acad Sci U S A. 2009 Apr 21;106(16):6754-9. doi: 10.1073/pnas.0809131106. Epub 2009 Apr 6.