Laboratory of Functional Biology, Kyoto University Graduate School of Biostudies, Sakyo-ku, Kyoto, Japan.
PLoS One. 2013;8(2):e56012. doi: 10.1371/journal.pone.0056012. Epub 2013 Feb 14.
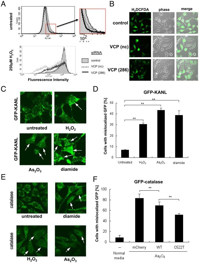
Catalase is a key antioxidant enzyme that catalyzes the decomposition of hydrogen peroxide (H2O2) to water and oxygen, and it appears to shuttle between the cytoplasm and peroxisome via unknown mechanisms. Valosin-containing protein (VCP) belongs to the AAA class of ATPases and is involved in diverse cellular functions, e.g. cell cycle and protein degradation, etc. Here we show that VCP and PEX19, a protein essential for peroxisome biogenesis, interact with each other. Knockdown of either VCP or PEX19 resulted in a predominantly cytoplasmic redistribution of catalase, and loss of VCP ATPase activity also increased its cytoplasmic redistribution. Moreover, VCP knockdown decreased intracellular ROS levels in normal and H2O2-treated cells, and an oxidation-resistant VCP impaired the ROS-induced cytoplasmic redistribution of catalase. These observations reveal a novel feedback mechanism, in which VCP can sense H2O2 levels, and regulates them by controlling the localization of catalase.
过氧化氢酶是一种关键的抗氧化酶,可催化过氧化氢 (H2O2) 分解为水和氧气,它似乎通过未知机制在细胞质和过氧化物酶体之间穿梭。含缬氨酸蛋白 (VCP) 属于 AAA 类 ATP 酶,参与多种细胞功能,例如细胞周期和蛋白质降解等。在这里,我们表明 VCP 和 PEX19(一种对于过氧化物酶体生物发生至关重要的蛋白质)相互作用。VCP 或 PEX19 的敲低导致过氧化氢酶主要在细胞质中重新分布,并且 VCP ATP 酶活性的丧失也增加了其在细胞质中的重新分布。此外,VCP 的敲低降低了正常和 H2O2 处理细胞中的细胞内 ROS 水平,并且氧化抗性的 VCP 损害了 ROS 诱导的过氧化氢酶在细胞质中的重新分布。这些观察结果揭示了一种新的反馈机制,其中 VCP 可以感知 H2O2 水平,并通过控制过氧化氢酶的定位来调节它们。