Institute of Molecular Medicine and Genetics, Medical College of Georgia, Georgia Health Sciences University, Augusta, GA 30912, USA.
J Cell Biol. 2013 Mar 18;200(6):821-37. doi: 10.1083/jcb.201207154.
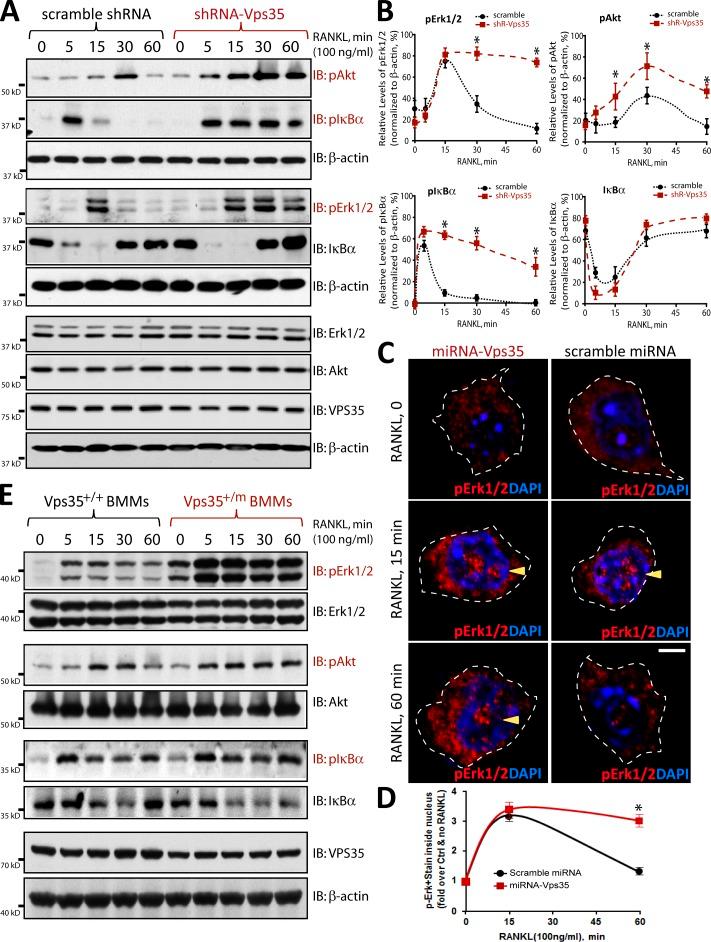
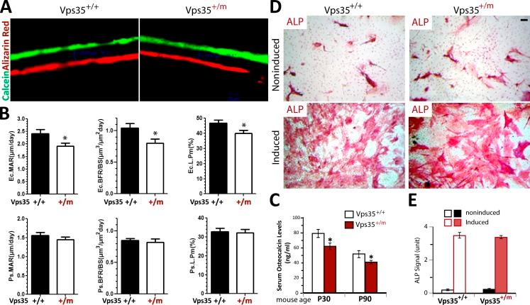
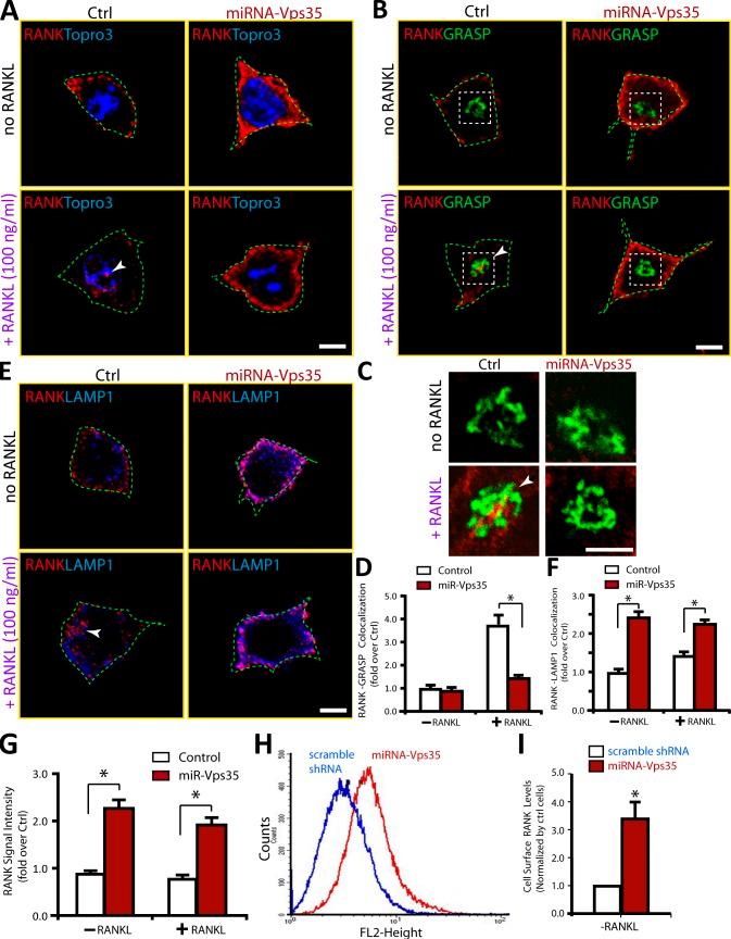
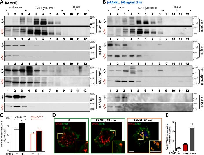
Receptor activator of NF-κB (RANK) plays a critical role in osteoclastogenesis, an essential process for the initiation of bone remodeling to maintain healthy bone mass and structure. Although the signaling and function of RANK have been investigated extensively, much less is known about the negative regulatory mechanisms of its signaling. We demonstrate in this paper that RANK trafficking, signaling, and function are regulated by VPS35, a major component of the retromer essential for selective endosome to Golgi retrieval of membrane proteins. VPS35 loss of function altered RANK ligand (RANKL)-induced RANK distribution, enhanced RANKL sensitivity, sustained RANKL signaling, and increased hyperresorptive osteoclast (OC) formation. Hemizygous deletion of the Vps35 gene in mice promoted hyperresorptive osteoclastogenesis, decreased bone formation, and caused a subsequent osteoporotic deficit, including decreased trabecular bone volumes and reduced trabecular thickness and density in long bones. These results indicate that VPS35 critically deregulates RANK signaling, thus restraining increased formation of hyperresorptive OCs and preventing osteoporotic deficits.
核因子-κB 受体激活物(RANK)在破骨细胞生成中发挥着关键作用,破骨细胞生成是骨重建的起始过程,对于维持健康的骨量和结构至关重要。尽管 RANK 的信号转导和功能已被广泛研究,但对于其信号转导的负调控机制知之甚少。本文中,我们证明了 VPS35 可调节 RANK 的转运、信号转导和功能,VPS35 是构成逆行体(retromer)的主要成分之一,逆行体对于膜蛋白从内体到高尔基体的选择性回收至关重要。VPS35 功能丧失会改变 RANK 配体(RANKL)诱导的 RANK 分布,增强 RANKL 敏感性,持续 RANKL 信号转导,并增加破骨细胞(OC)的过度吸收形成。Vps35 基因的杂合缺失促进了破骨细胞的过度吸收生成,减少了骨形成,并导致随后的骨质疏松缺陷,包括小梁骨体积减少以及长骨中小梁厚度和密度降低。这些结果表明,VPS35 可显著调节 RANK 信号转导,从而抑制过度形成的破骨细胞,并防止骨质疏松缺陷。