Suppr超能文献

Miz1 通过抑制 C/EBP-δ 抑制炎症和急性肺损伤。

Suppression of inflammation and acute lung injury by Miz1 via repression of C/EBP-δ.

机构信息

Division of Pulmonary and Critical Care Medicine, Feinberg School of Medicine, Northwestern University, Chicago, Illinois, USA.

出版信息

Nat Immunol. 2013 May;14(5):461-9. doi: 10.1038/ni.2566. Epub 2013 Mar 24.

Abstract

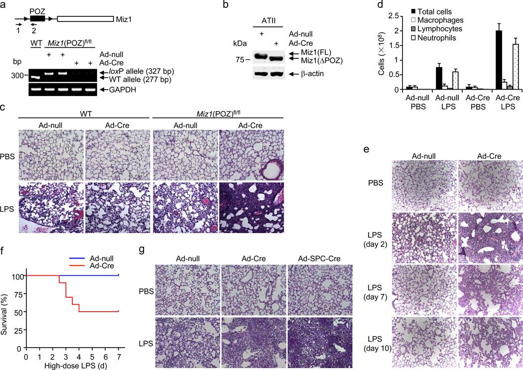
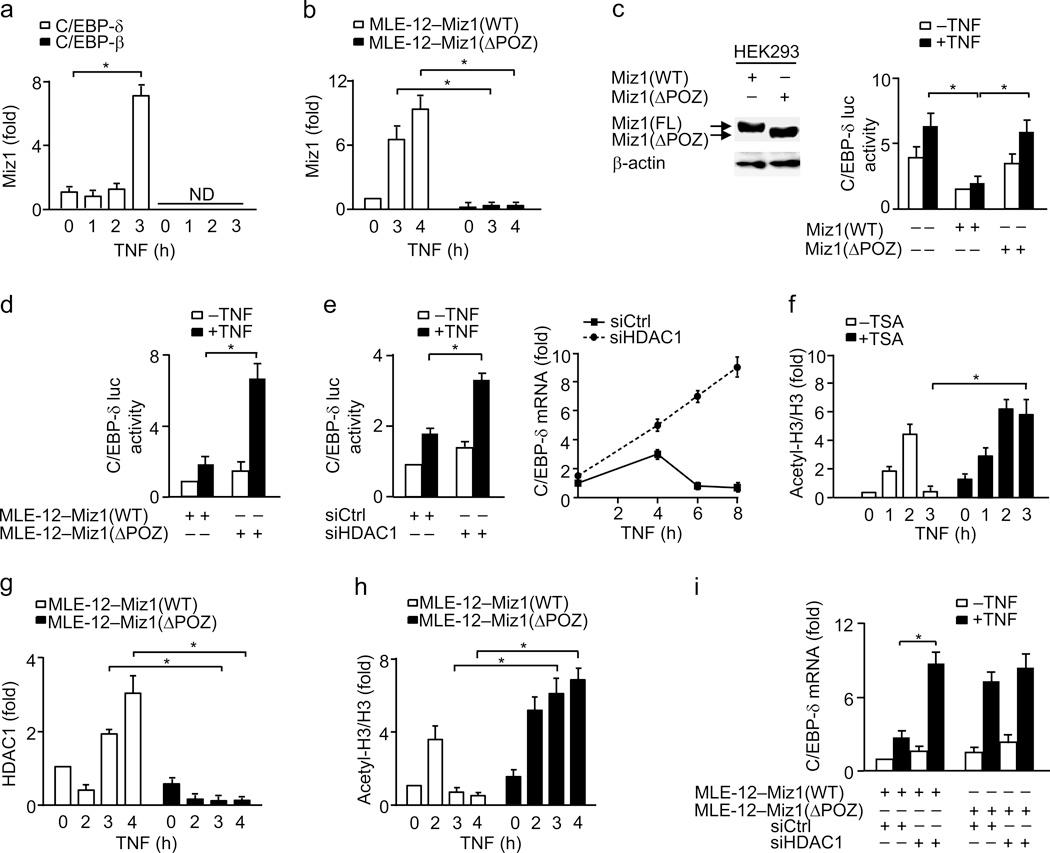
Inflammation is essential for host defense but can cause tissue damage and organ failure if unchecked. How the inflammation is resolved remains elusive. Here we report that the transcription factor Miz1 was required for terminating lipopolysaccharide (LPS)-induced inflammation. Genetic disruption of the Miz1 POZ domain, which is essential for the transactivation or repression activity of Miz1, resulted in hyperinflammation, lung injury and greater mortality in LPS-treated mice but a lower bacterial load and mortality in mice with Pseudomonas aeruginosa pneumonia. Loss of the Miz1 POZ domain prolonged the expression of proinflammatory cytokines. After stimulation, Miz1 was phosphorylated at Ser178, which was required for recruitment of the histone deacetylase HDAC1 to repress transcription of the gene encoding C/EBP-δ, an amplifier of inflammation. Our data provide a long-sought mechanism underlying the resolution of LPS-induced inflammation.

摘要

炎症对于宿主防御至关重要,但如果不加控制,也会导致组织损伤和器官衰竭。炎症是如何解决的仍然难以捉摸。在这里,我们报告转录因子 Miz1 对于终止脂多糖 (LPS) 诱导的炎症是必需的。Miz1 的 POZ 结构域对于 Miz1 的转录激活或抑制活性至关重要,该结构域的遗传缺失会导致 LPS 处理的小鼠出现过度炎症、肺损伤和更高的死亡率,但对铜绿假单胞菌肺炎的小鼠则会导致较低的细菌负荷和死亡率。Miz1 的 POZ 结构域缺失会延长促炎细胞因子的表达。在受到刺激后,Miz1 在 Ser178 处被磷酸化,这对于将组蛋白去乙酰化酶 HDAC1 募集到抑制编码 C/EBP-δ 的基因的转录是必需的,C/EBP-δ 是炎症的放大器。我们的数据提供了一个长期以来寻求的 LPS 诱导的炎症消退的机制。

https://cdn.ncbi.nlm.nih.gov/pmc/blobs/a2fa/3631447/22e1b9ac5ab6/nihms441308f1.jpg

文献检索

告别复杂PubMed语法,用中文像聊天一样搜索,搜遍4000万医学文献。AI智能推荐,让科研检索更轻松。

立即免费搜索

文件翻译

保留排版,准确专业,支持PDF/Word/PPT等文件格式,支持 12+语言互译。

免费翻译文档

深度研究

AI帮你快速写综述,25分钟生成高质量综述,智能提取关键信息,辅助科研写作。

立即免费体验