Suppr超能文献

应激诱导的脂钙蛋白-2 控制杏仁核中的树突棘形成和神经元活动。

Stress-induced lipocalin-2 controls dendritic spine formation and neuronal activity in the amygdala.

机构信息

University of Exeter Medical School, Exeter, United Kingdom.

出版信息

PLoS One. 2013 Apr 9;8(4):e61046. doi: 10.1371/journal.pone.0061046. Print 2013.

Abstract

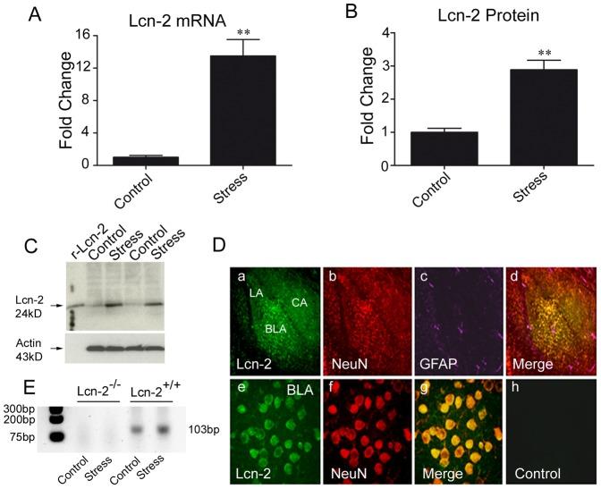
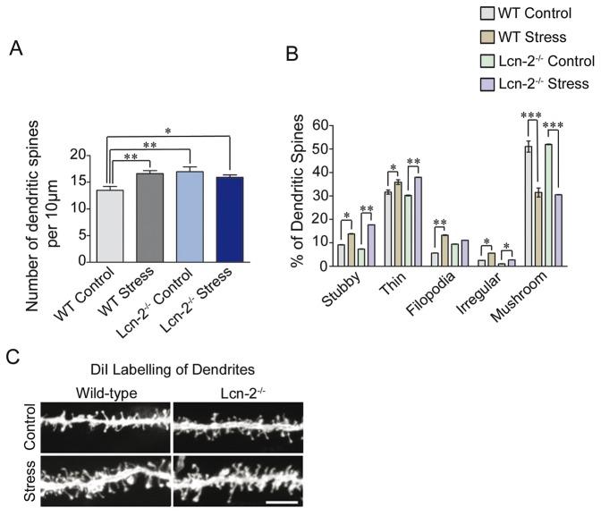
Behavioural adaptation to psychological stress is dependent on neuronal plasticity and dysfunction at this cellular level may underlie the pathogenesis of affective disorders such as depression and post-traumatic stress disorder. Taking advantage of genome-wide microarray assay, we performed detailed studies of stress-affected transcripts in the amygdala - an area which forms part of the innate fear circuit in mammals. Having previously demonstrated the role of lipocalin-2 (Lcn-2) in promoting stress-induced changes in dendritic spine morphology/function and neuronal excitability in the mouse hippocampus, we show here that the Lcn-2 gene is one of the most highly upregulated transcripts detected by microarray analysis in the amygdala after acute restraint-induced psychological stress. This is associated with increased Lcn-2 protein synthesis, which is found on immunohistochemistry to be predominantly localised to neurons. Stress-naïve Lcn-2(-/-) mice show a higher spine density in the basolateral amygdala and a 2-fold higher rate of neuronal firing rate compared to wild-type mice. Unlike their wild-type counterparts, Lcn-2(-/-) mice did not show an increase in dendritic spine density in response to stress but did show a distinct pattern of spine morphology. Thus, amygdala-specific neuronal responses to Lcn-2 may represent a mechanism for behavioural adaptation to psychological stress.

摘要

行为对心理压力的适应依赖于神经元的可塑性,而细胞水平的功能障碍可能是抑郁和创伤后应激障碍等情感障碍发病的基础。利用全基因组微阵列分析,我们对杏仁核中受应激影响的转录物进行了详细研究 - 杏仁核是哺乳动物先天恐惧回路的一部分。我们之前已经证明了脂钙蛋白-2(Lcn-2)在促进小鼠海马体中应激诱导的树突棘形态/功能和神经元兴奋性变化中的作用,我们在这里表明,在急性束缚诱导的心理应激后,Lcn-2 基因是微阵列分析在杏仁核中检测到的高度上调转录本之一。这与 Lcn-2 蛋白合成的增加有关,免疫组织化学显示 Lcn-2 蛋白主要定位于神经元。与野生型小鼠相比,应激-naive Lcn-2(-/-) 小鼠的基底外侧杏仁核中的棘密度更高,神经元放电率高出 2 倍。与野生型小鼠不同,Lcn-2(-/-) 小鼠在应激反应中没有增加树突棘密度,但确实表现出明显的棘形态模式。因此,杏仁核特异性神经元对 Lcn-2 的反应可能是对心理应激进行行为适应的一种机制。

https://cdn.ncbi.nlm.nih.gov/pmc/blobs/0fbf/3621903/c67b8467fc5a/pone.0061046.g001.jpg

文献AI研究员

20分钟写一篇综述,助力文献阅读效率提升50倍。

立即体验

用中文搜PubMed

大模型驱动的PubMed中文搜索引擎

马上搜索

文档翻译

学术文献翻译模型,支持多种主流文档格式。

立即体验