Institute of Pharmacology and Toxicology, University of Bonn, Sigmund-Freud-Strasse 25, 53127 Bonn, Germany.
Nat Commun. 2013;4:1769. doi: 10.1038/ncomms2742.
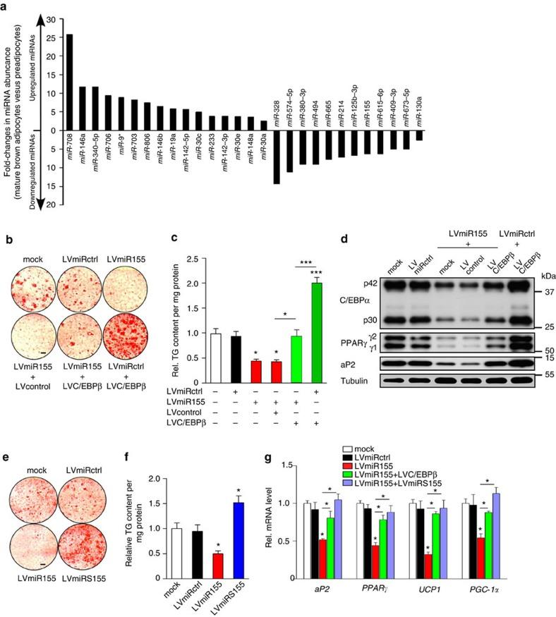
Brown adipocytes are a primary site of energy expenditure and reside not only in classical brown adipose tissue but can also be found in white adipose tissue. Here we show that microRNA 155 is enriched in brown adipose tissue and is highly expressed in proliferating brown preadipocytes but declines after induction of differentiation. Interestingly, microRNA 155 and its target, the adipogenic transcription factor CCAAT/enhancer-binding protein β, form a bistable feedback loop integrating hormonal signals that regulate proliferation or differentiation. Inhibition of microRNA 155 enhances brown adipocyte differentiation and induces a brown adipocyte-like phenotype ('browning') in white adipocytes. Consequently, microRNA 155-deficient mice exhibit increased brown adipose tissue function and 'browning' of white fat tissue. In contrast, transgenic overexpression of microRNA 155 in mice causes a reduction of brown adipose tissue mass and impairment of brown adipose tissue function. These data demonstrate that the bistable loop involving microRNA 155 and CCAAT/enhancer-binding protein β regulates brown lineage commitment, thereby, controlling the development of brown and beige fat cells.
棕色脂肪细胞是能量消耗的主要部位,不仅存在于经典的棕色脂肪组织中,也存在于白色脂肪组织中。在这里,我们发现 microRNA 155 在棕色脂肪组织中富集,在增殖的棕色前体脂肪细胞中高度表达,但在诱导分化后下降。有趣的是,microRNA 155 和它的靶标,脂肪生成转录因子 CCAAT/增强子结合蛋白 β,形成一个双稳态反馈回路,整合调节增殖或分化的激素信号。抑制 microRNA 155 可增强棕色脂肪细胞分化,并在白色脂肪细胞中诱导棕色脂肪细胞样表型(“褐变”)。因此,microRNA 155 缺陷小鼠表现出增加的棕色脂肪组织功能和白色脂肪组织的“褐变”。相比之下,microRNA 155 在小鼠中的转基因过表达导致棕色脂肪组织质量减少和棕色脂肪组织功能障碍。这些数据表明,涉及 microRNA 155 和 CCAAT/增强子结合蛋白 β 的双稳态回路调节棕色谱系的决定,从而控制棕色和米色脂肪细胞的发育。