Depatments of Basic Medical Science and Experimental Medicine, IRBLleida-University of Lleida Lleida, Spain.
Front Cell Neurosci. 2013 Apr 30;7:52. doi: 10.3389/fncel.2013.00052. eCollection 2013.
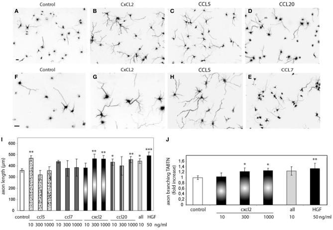
Axon morphogenesis is a complex process regulated by a variety of secreted molecules, including morphogens and growth factors, resulting in the establishment of the neuronal circuitry. Our previous work demonstrated that growth factors [Neurotrophins (NT) and Hepatocyte Growth Factor (HGF)] signal through β-catenin during axon morphogenesis. HGF signaling promotes axon outgrowth and branching by inducing β-catenin phosphorylation at Y142 and transcriptional regulation of T-Cell Factor (TCF) target genes. Here, we asked which genes are regulated by HGF signaling during axon morphogenesis. An array screening indicated that HGF signaling elevates the expression of chemokines of the CC and CXC families. In line with this, CCL7, CCL20, and CXCL2 significantly increase axon outgrowth in hippocampal neurons. Experiments using blocking antibodies and chemokine receptor antagonists demonstrate that chemokines act downstream of HGF signaling during axon morphogenesis. In addition, qPCR data demonstrates that CXCL2 and CCL5 expression is stimulated by HGF through Met/b-catenin/TCF pathway. These results identify CC family members and CXCL2 chemokines as novel regulators of axon morphogenesis downstream of HGF signaling.
轴突形态发生是一个复杂的过程,受多种分泌分子的调节,包括形态发生素和生长因子,从而建立神经元回路。我们之前的工作表明,生长因子[神经生长因子(NT)和肝细胞生长因子(HGF)]在轴突形态发生过程中通过β-catenin 信号传导。HGF 信号通过诱导β-catenin 在 Y142 处磷酸化和 T 细胞因子(TCF)靶基因的转录调控来促进轴突生长和分支。在这里,我们想知道 HGF 信号在轴突形态发生过程中调节哪些基因。基因芯片筛选表明,HGF 信号会增加 CC 和 CXC 家族趋化因子的表达。与此一致的是,CCL7、CCL20 和 CXCL2 显著增加海马神经元的轴突生长。使用阻断抗体和趋化因子受体拮抗剂的实验表明,趋化因子在轴突形态发生过程中作为 HGF 信号的下游发挥作用。此外,qPCR 数据表明,CXCL2 和 CCL5 的表达通过 Met/b-catenin/TCF 途径被 HGF 刺激。这些结果表明,CC 家族成员和 CXCL2 趋化因子是 HGF 信号下游轴突形态发生的新调节因子。