Suppr超能文献

社会结构与共同决策对糖尿病自我管理的影响

The effect of sociostructural and collaborative decision-making on diabetes self-management.

作者信息

Rahimian Boogar Isaac, Mohajeri-Tehrani Mohammad Reza, Besharat Mohammad Ali, Talepasand Seyavash

机构信息

Dept. of Clinical Psychology, Faculty of Psychology and Educational Sciences, Semnan University, Semnan, Iran.

出版信息

Iran J Public Health. 2013 Mar 1;42(3):280-92. Print 2013.

Abstract

BACKGROUND

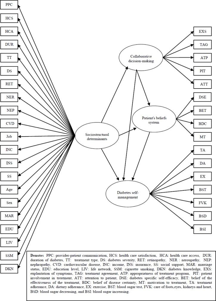
Diabetic self-management is important for controlling the diabetes complications and promoting health-related quality of life in these patients. The objective of this study was to examine a hypothetical model regarding influences of sociostructural determinants, collaborative decision-making and patient's beliefs system on diabetes self-management.

METHODS

In a cross-sectional descriptive study from Dec 2010 to Mar 2010, 500 patients of Iranian adult patients with type II diabetes attended the outpatient diabetic clinics of the Shariati Hospital in Tehran were selected by convenience sampling. Data were collected by The Demographical Information, Social- Economical Status and Diabetic History Questionnaire and eleven self-reported scales of this research. Structural equation modeling (SEM) with LIZREL software applied for data analysis.

RESULTS

The modified model had a desirable fitness to the observed data. Patient's beliefs system directly influenced the diabetes self-management. Sociostructural determinants influenced diabetes self-management indirectly via collaborative decision-making and Patient's beliefs system. In addition, collaborative decision-making significantly influenced patient's beliefs system that thereby impacted diabetes self-management.

CONCLUSIONS

Sociostructural determinants, collaborative decision-making and patient's beliefs system are integrated and cooperatively affect on diabetes self-management. Comprehensive intervention schedules required to improve these agents for encouragement the type II diabetes self-management.

摘要

背景

糖尿病自我管理对于控制糖尿病并发症以及提高这些患者的健康相关生活质量至关重要。本研究的目的是检验一个关于社会结构决定因素、共同决策和患者信念系统对糖尿病自我管理影响的假设模型。

方法

在一项2010年12月至2010年3月的横断面描述性研究中,通过便利抽样选取了500名伊朗成年II型糖尿病患者,他们在德黑兰沙里亚蒂医院的门诊糖尿病诊所就诊。数据通过人口统计学信息、社会经济状况和糖尿病病史问卷以及本研究的11个自我报告量表收集。使用LIZREL软件进行结构方程建模(SEM)以进行数据分析。

结果

修正后的模型与观察数据具有良好的拟合度。患者的信念系统直接影响糖尿病自我管理。社会结构决定因素通过共同决策和患者的信念系统间接影响糖尿病自我管理。此外,共同决策显著影响患者的信念系统,进而影响糖尿病自我管理。

结论

社会结构决定因素、共同决策和患者的信念系统相互整合并共同影响糖尿病自我管理。需要综合干预方案来改善这些因素,以促进II型糖尿病自我管理。

https://cdn.ncbi.nlm.nih.gov/pmc/blobs/80cb/3633798/9da152a21169/ijph-42-280f1.jpg

文献AI研究员

20分钟写一篇综述,助力文献阅读效率提升50倍。

立即体验

用中文搜PubMed

大模型驱动的PubMed中文搜索引擎

马上搜索

文档翻译

学术文献翻译模型,支持多种主流文档格式。

立即体验