• 文献检索
  • 文档翻译
  • 深度研究
  • 学术资讯
  • Suppr Zotero 插件Zotero 插件
  • 邀请有礼
  • 套餐&价格
  • 历史记录
应用&插件
Suppr Zotero 插件Zotero 插件浏览器插件Mac 客户端Windows 客户端微信小程序
定价
高级版会员购买积分包购买API积分包
服务
文献检索文档翻译深度研究API 文档MCP 服务
关于我们
关于 Suppr公司介绍联系我们用户协议隐私条款
关注我们

Suppr 超能文献

核心技术专利:CN118964589B侵权必究
粤ICP备2023148730 号-1Suppr @ 2026

文献检索

告别复杂PubMed语法,用中文像聊天一样搜索,搜遍4000万医学文献。AI智能推荐,让科研检索更轻松。

立即免费搜索

文件翻译

保留排版,准确专业,支持PDF/Word/PPT等文件格式,支持 12+语言互译。

免费翻译文档

深度研究

AI帮你快速写综述,25分钟生成高质量综述,智能提取关键信息,辅助科研写作。

立即免费体验

招募间质干细胞进入前列腺肿瘤可促进转移。

Recruitment of mesenchymal stem cells into prostate tumours promotes metastasis.

机构信息

Department of Periodontics and Oral Medicine, University of Michigan School of Dentistry, Ann Arbor, Michigan 48109, USA.

出版信息

Nat Commun. 2013;4:1795. doi: 10.1038/ncomms2766.

DOI:10.1038/ncomms2766
PMID:23653207
原文链接:https://pmc.ncbi.nlm.nih.gov/articles/PMC3649763/
Abstract

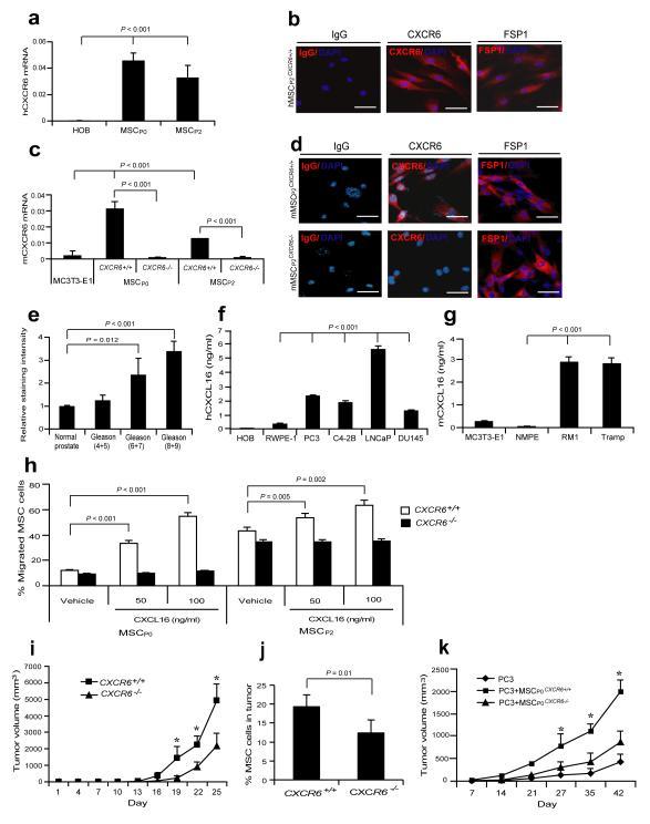
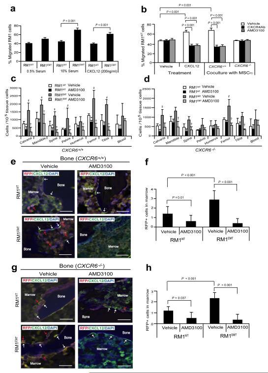
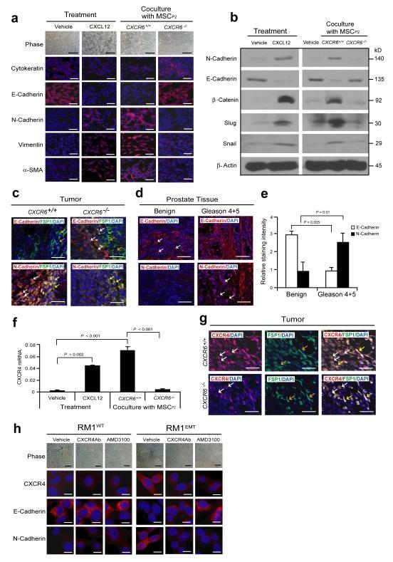
Tumours recruit mesenchymal stem cells to facilitate healing, which induces their conversion into cancer-associated fibroblasts that facilitate metastasis. However, this process is poorly understood on the molecular level. Here we show that CXCL16, a ligand for CXCR6, facilitates mesenchymal stem cell or very small embryonic-like cells recruitment into prostate tumours. CXCR6 signalling stimulates the conversion of mesenchymal stem cells into cancer-associated fibroblasts, which secrete stromal-derived factor-1, also known as CXCL12. CXCL12 expressed by cancer-associated fibroblasts then binds to CXCR4 on tumour cells and induces an epithelial-to-mesenchymal transition, which ultimately promotes metastasis to secondary tumour sites. Our results provide the molecular basis for mesenchymal stem cell recruitment into tumours and how this process leads to tumour metastasis.

摘要

肿瘤招募间充质干细胞来促进愈合,这诱导它们转化为促进转移的癌相关成纤维细胞。然而,这一过程在分子水平上还了解甚少。在这里,我们表明,CXCL16,一种 CXCR6 的配体,促进间充质干细胞或非常小的胚胎样细胞招募进入前列腺肿瘤。CXCR6 信号刺激间充质干细胞转化为癌相关成纤维细胞,后者分泌基质衍生因子 1,也称为 CXCL12。癌相关成纤维细胞表达的 CXCL12 然后与肿瘤细胞上的 CXCR4 结合,并诱导上皮-间充质转化,最终促进转移到次级肿瘤部位。我们的结果为间充质干细胞招募进入肿瘤以及这一过程如何导致肿瘤转移提供了分子基础。

https://cdn.ncbi.nlm.nih.gov/pmc/blobs/dbbd/3649763/08a5c7476088/nihms-457966-f0006.jpg
https://cdn.ncbi.nlm.nih.gov/pmc/blobs/dbbd/3649763/d0177a726736/nihms-457966-f0001.jpg
https://cdn.ncbi.nlm.nih.gov/pmc/blobs/dbbd/3649763/d0487a90613c/nihms-457966-f0002.jpg
https://cdn.ncbi.nlm.nih.gov/pmc/blobs/dbbd/3649763/d82f6d64fde0/nihms-457966-f0003.jpg
https://cdn.ncbi.nlm.nih.gov/pmc/blobs/dbbd/3649763/8fe0f97ae910/nihms-457966-f0004.jpg
https://cdn.ncbi.nlm.nih.gov/pmc/blobs/dbbd/3649763/1cf4ad53812e/nihms-457966-f0005.jpg
https://cdn.ncbi.nlm.nih.gov/pmc/blobs/dbbd/3649763/08a5c7476088/nihms-457966-f0006.jpg
https://cdn.ncbi.nlm.nih.gov/pmc/blobs/dbbd/3649763/d0177a726736/nihms-457966-f0001.jpg
https://cdn.ncbi.nlm.nih.gov/pmc/blobs/dbbd/3649763/d0487a90613c/nihms-457966-f0002.jpg
https://cdn.ncbi.nlm.nih.gov/pmc/blobs/dbbd/3649763/d82f6d64fde0/nihms-457966-f0003.jpg
https://cdn.ncbi.nlm.nih.gov/pmc/blobs/dbbd/3649763/8fe0f97ae910/nihms-457966-f0004.jpg
https://cdn.ncbi.nlm.nih.gov/pmc/blobs/dbbd/3649763/1cf4ad53812e/nihms-457966-f0005.jpg
https://cdn.ncbi.nlm.nih.gov/pmc/blobs/dbbd/3649763/08a5c7476088/nihms-457966-f0006.jpg

相似文献

1
Recruitment of mesenchymal stem cells into prostate tumours promotes metastasis.招募间质干细胞进入前列腺肿瘤可促进转移。
Nat Commun. 2013;4:1795. doi: 10.1038/ncomms2766.
2
Chemokine axes CXCL12/CXCR4 and CXCL16/CXCR6 correlate with lymph node metastasis in epithelial ovarian carcinoma.趋化因子轴CXCL12/CXCR4和CXCL16/CXCR6与上皮性卵巢癌的淋巴结转移相关。
Chin J Cancer. 2011 May;30(5):336-43. doi: 10.5732/cjc.010.10490.
3
Expression of the CXCL12/CXCR4 and CXCL16/CXCR6 axes in cervical intraepithelial neoplasia and cervical cancer.CXCL12/CXCR4和CXCL16/CXCR6轴在宫颈上皮内瘤变和宫颈癌中的表达。
Chin J Cancer. 2013 May;32(5):289-96. doi: 10.5732/cjc.012.10063. Epub 2012 Sep 10.
4
Expression and regulation of the chemokine CXCL16 in Crohn's disease and models of intestinal inflammation.趋化因子 CXCL16 在克罗恩病和肠道炎症模型中的表达和调控。
Inflamm Bowel Dis. 2010 Nov;16(11):1871-81. doi: 10.1002/ibd.21306.
5
Wnt5a-Ror2 signaling in mesenchymal stem cells promotes proliferation of gastric cancer cells by activating CXCL16-CXCR6 axis.间充质干细胞中的Wnt5a-Ror2信号通过激活CXCL16-CXCR6轴促进胃癌细胞增殖。
Cancer Sci. 2016 Mar;107(3):290-7. doi: 10.1111/cas.12871. Epub 2016 Feb 9.
6
The chemokine receptor CXCR6 and its ligand CXCL16 are expressed in carcinomas and inhibit proliferation.趋化因子受体CXCR6及其配体CXCL16在癌组织中表达,并抑制癌细胞增殖。
Cancer Res. 2008 Jun 15;68(12):4701-8. doi: 10.1158/0008-5472.CAN-08-0482.
7
Cutting edge: profile of chemokine receptor expression on human plasma cells accounts for their efficient recruitment to target tissues.前沿:趋化因子受体在人浆细胞上的表达谱解释了它们向靶组织的有效募集。
J Immunol. 2003 Feb 1;170(3):1136-40. doi: 10.4049/jimmunol.170.3.1136.
8
The chemokine CXCL16 and its receptor, CXCR6, as markers and promoters of inflammation-associated cancers.趋化因子 CXCL16 和其受体 CXCR6 作为炎症相关癌症的标志物和促进剂。
PLoS One. 2009 Aug 19;4(8):e6695. doi: 10.1371/journal.pone.0006695.
9
[Role of CXCL16/CXCR6 axis in the metastasis of human prostate cancer].CXCL16/CXCR6轴在人前列腺癌转移中的作用
Zhonghua Yi Xue Za Zhi. 2010 Apr 13;90(14):947-51.
10
CXCR6 is expressed in human prostate cancer in vivo and is involved in the in vitro invasion of PC3 and LNCap cells.CXCR6在人类前列腺癌体内表达,并参与PC3和LNCap细胞的体外侵袭。
Cancer Sci. 2008 Jul;99(7):1362-9. doi: 10.1111/j.1349-7006.2008.00833.x. Epub 2008 Apr 29.

引用本文的文献

1
Cancer‑associated fibroblasts in human malignancies, with a particular emphasis on sarcomas (Review).人类恶性肿瘤中的癌症相关成纤维细胞,尤其侧重于肉瘤(综述)
Int J Oncol. 2025 Oct;67(4). doi: 10.3892/ijo.2025.5785. Epub 2025 Aug 8.
2
Tumor-associated mesenchymal stem/stromal cells in tumor microenvironment and carcinogenesis.肿瘤微环境中的肿瘤相关间充质干细胞与肿瘤发生
Exp Hematol Oncol. 2025 Jul 17;14(1):97. doi: 10.1186/s40164-025-00688-7.
3
Advancing prostate cancer research: an exploration of periprostatic adipose stem cells.

本文引用的文献

1
Cancer statistics, 2012.癌症统计数据,2012 年。
CA Cancer J Clin. 2012 Jan-Feb;62(1):10-29. doi: 10.3322/caac.20138. Epub 2012 Jan 4.
2
Mesenchymal niches of bone marrow in cancer.骨髓中的间质龛在癌症中的作用。
Clin Transl Oncol. 2011 Sep;13(9):611-6. doi: 10.1007/s12094-011-0706-x.
3
Soluble CXCL16 in preoperative serum is a novel prognostic marker and predicts recurrence of liver metastases in colorectal cancer patients.术前血清中可溶性 CXCL16 是一种新型的预后标志物,可预测结直肠癌患者肝转移的复发。
推进前列腺癌研究:前列腺周围脂肪干细胞的探索
J Transl Med. 2025 Jul 14;23(1):794. doi: 10.1186/s12967-025-06734-6.
4
Cancer associated fibroblasts in tumors: focusing on solid tumors and hematological malignancies.肿瘤中的癌症相关成纤维细胞:聚焦实体瘤和血液系统恶性肿瘤
Front Oncol. 2025 Jun 23;15:1596947. doi: 10.3389/fonc.2025.1596947. eCollection 2025.
5
The role of cancer-associated fibroblasts in the tumour microenvironment of urinary system.癌症相关成纤维细胞在泌尿系统肿瘤微环境中的作用。
Clin Transl Med. 2025 Apr;15(4):e70299. doi: 10.1002/ctm2.70299.
6
Chemokines and their receptors in the esophageal carcinoma tumor microenvironment: key factors for metastasis and progression.食管癌肿瘤微环境中的趋化因子及其受体:转移和进展的关键因素
Front Oncol. 2025 Mar 11;15:1523751. doi: 10.3389/fonc.2025.1523751. eCollection 2025.
7
Mesenchymal Stem Cells and Fibroblasts Contribute to Microvascular Proliferation in Glioblastoma and are Correlated with Immunosuppression and Poor Outcome.间充质干细胞和成纤维细胞促进胶质母细胞瘤中的微血管增殖,并与免疫抑制和不良预后相关。
Cancer Immunol Res. 2025 Jun 4;13(6):804-820. doi: 10.1158/2326-6066.CIR-24-0743.
8
The Tight Relationship Between the Tumoral Microenvironment and Radium-223.肿瘤微环境与镭-223之间的紧密关系
Biomedicines. 2025 Feb 12;13(2):456. doi: 10.3390/biomedicines13020456.
9
Engineered mesenchymal stem/stromal cells against cancer.工程化间充质干/基质细胞抗癌研究
Cell Death Dis. 2025 Feb 19;16(1):113. doi: 10.1038/s41419-025-07443-0.
10
Prostate Cancer Bone Metastasis: Molecular Mechanisms of Tumor and Bone Microenvironment.前列腺癌骨转移:肿瘤与骨微环境的分子机制
Cancer Manag Res. 2025 Feb 1;17:219-237. doi: 10.2147/CMAR.S495169. eCollection 2025.
Ann Surg Oncol. 2012 Jul;19 Suppl 3:S518-27. doi: 10.1245/s10434-011-1993-8. Epub 2011 Aug 16.
4
Effects of inflammatory factors on mesenchymal stem cells and their role in the promotion of tumor angiogenesis in colon cancer.炎症因子对间充质干细胞的影响及其在促进结肠癌肿瘤血管生成中的作用。
J Biol Chem. 2011 Jul 15;286(28):25007-15. doi: 10.1074/jbc.M110.213108. Epub 2011 May 18.
5
Clinical significance of CXCL16/CXCR6 expression in patients with prostate cancer.CXCL16/CXCR6 表达在前列腺癌患者中的临床意义。
Mol Med Rep. 2011 May-Jun;4(3):419-24. doi: 10.3892/mmr.2011.446. Epub 2011 Mar 4.
6
Bone marrow-derived myofibroblasts contribute to the mesenchymal stem cell niche and promote tumor growth.骨髓衍生的肌成纤维细胞有助于间充质干细胞生态位并促进肿瘤生长。
Cancer Cell. 2011 Feb 15;19(2):257-72. doi: 10.1016/j.ccr.2011.01.020.
7
Osteopontin promotes CCL5-mesenchymal stromal cell-mediated breast cancer metastasis.骨桥蛋白促进 CCL5-间充质基质细胞介导的乳腺癌转移。
Carcinogenesis. 2011 Apr;32(4):477-87. doi: 10.1093/carcin/bgr009. Epub 2011 Jan 20.
8
Prospective identification and skeletal localization of cells capable of multilineage differentiation in vivo.体内具有多向分化潜能细胞的前瞻性鉴定和骨骼定位。
Stem Cells Dev. 2010 Oct;19(10):1557-70. doi: 10.1089/scd.2009.0445.
9
Bone marrow-derived mesenchymal stem cells and the tumor microenvironment.骨髓间充质干细胞与肿瘤微环境。
Cancer Metastasis Rev. 2010 Jun;29(2):249-61. doi: 10.1007/s10555-010-9222-7.
10
Bone progenitor dysfunction induces myelodysplasia and secondary leukaemia.骨祖细胞功能障碍导致骨髓增生异常和继发性白血病。
Nature. 2010 Apr 8;464(7290):852-7. doi: 10.1038/nature08851. Epub 2010 Mar 21.