Department of Molecular Biology and Microbiology, Case Western Reserve University School of Medicine, Cleveland, Ohio, USA.
PLoS Pathog. 2013;9(5):e1003338. doi: 10.1371/journal.ppat.1003338. Epub 2013 May 2.
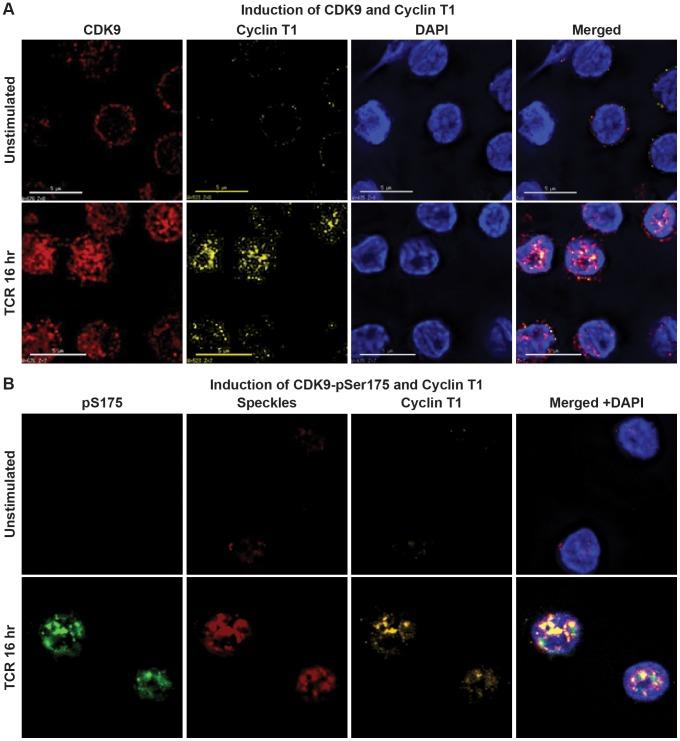
The HIV transactivator protein, Tat, enhances HIV transcription by recruiting P-TEFb from the inactive 7SK snRNP complex and directing it to proviral elongation complexes. To test the hypothesis that T-cell receptor (TCR) signaling induces critical post-translational modifications leading to enhanced interactions between P-TEFb and Tat, we employed affinity purification-tandem mass spectrometry to analyze P-TEFb. TCR or phorbal ester (PMA) signaling strongly induced phosphorylation of the CDK9 kinase at Ser175. Molecular modeling studies based on the Tat/P-TEFb X-ray structure suggested that pSer175 strengthens the intermolecular interactions between CDK9 and Tat. Mutations in Ser175 confirm that this residue could mediate critical interactions with Tat and with the bromodomain protein BRD4. The S175A mutation reduced CDK9 interactions with Tat by an average of 1.7-fold, but also completely blocked CDK9 association with BRD4. The phosphomimetic S175D mutation modestly enhanced Tat association with CDK9 while causing a 2-fold disruption in BRD4 association with CDK9. Since BRD4 is unable to compete for binding to CDK9 carrying S175A, expression of CDK9 carrying the S175A mutation in latently infected cells resulted in a robust Tat-dependent reactivation of the provirus. Similarly, the stable knockdown of BRD4 led to a strong enhancement of proviral expression. Immunoprecipitation experiments show that CDK9 phosphorylated at Ser175 is excluded from the 7SK RNP complex. Immunofluorescence and flow cytometry studies carried out using a phospho-Ser175-specific antibody demonstrated that Ser175 phosphorylation occurs during TCR activation of primary resting memory CD4+ T cells together with upregulation of the Cyclin T1 regulatory subunit of P-TEFb, and Thr186 phosphorylation of CDK9. We conclude that the phosphorylation of CDK9 at Ser175 plays a critical role in altering the competitive binding of Tat and BRD4 to P-TEFb and provides an informative molecular marker for the identification of the transcriptionally active form of P-TEFb.
HIV 转录激活蛋白 Tat 通过从无活性的 7SK snRNP 复合物中募集 P-TEFb 并将其引导到前病毒延伸复合物,从而增强 HIV 转录。为了检验 T 细胞受体 (TCR) 信号诱导关键的翻译后修饰,从而增强 P-TEFb 与 Tat 之间的相互作用的假设,我们采用亲和纯化-串联质谱分析 P-TEFb。TCR 或佛波酯 (PMA) 信号强烈诱导 CDK9 激酶 Ser175 磷酸化。基于 Tat/P-TEFb X 射线结构的分子建模研究表明,pSer175 增强了 CDK9 与 Tat 之间的分子间相互作用。Ser175 突变证实该残基可以介导与 Tat 和溴结构域蛋白 BRD4 的关键相互作用。S175A 突变使 CDK9 与 Tat 的相互作用平均降低了 1.7 倍,但也完全阻断了 CDK9 与 BRD4 的结合。磷酸模拟 S175D 突变适度增强了 Tat 与 CDK9 的结合,同时导致 BRD4 与 CDK9 的结合破坏了 2 倍。由于 BRD4 无法竞争与携带 S175A 的 CDK9 结合,因此在潜伏感染细胞中表达携带 S175A 突变的 CDK9 导致前病毒的 Tat 依赖性重新激活。同样,BRD4 的稳定敲低导致前病毒表达的强烈增强。免疫沉淀实验表明,磷酸化 Ser175 的 CDK9 被排除在 7SK RNP 复合物之外。使用磷酸化 Ser175 特异性抗体进行的免疫荧光和流式细胞术研究表明,Ser175 磷酸化发生在 TCR 激活原代静止记忆 CD4+T 细胞的过程中,同时上调 P-TEFb 的 Cyclin T1 调节亚基,以及 CDK9 的 Thr186 磷酸化。我们得出结论,CDK9 的 Ser175 磷酸化在改变 Tat 和 BRD4 与 P-TEFb 的竞争性结合中起着关键作用,并为鉴定 P-TEFb 的转录活性形式提供了一个有意义的分子标记。