Suppr超能文献

Bxb1 丝氨酸整合酶介导的位点特异性重组中的附着位点选择和身份。

Attachment site selection and identity in Bxb1 serine integrase-mediated site-specific recombination.

机构信息

Department of Biological Sciences, University of Pittsburgh, Pittsburgh, Pennsylvania, United States of America.

出版信息

PLoS Genet. 2013 May;9(5):e1003490. doi: 10.1371/journal.pgen.1003490. Epub 2013 May 2.

Abstract

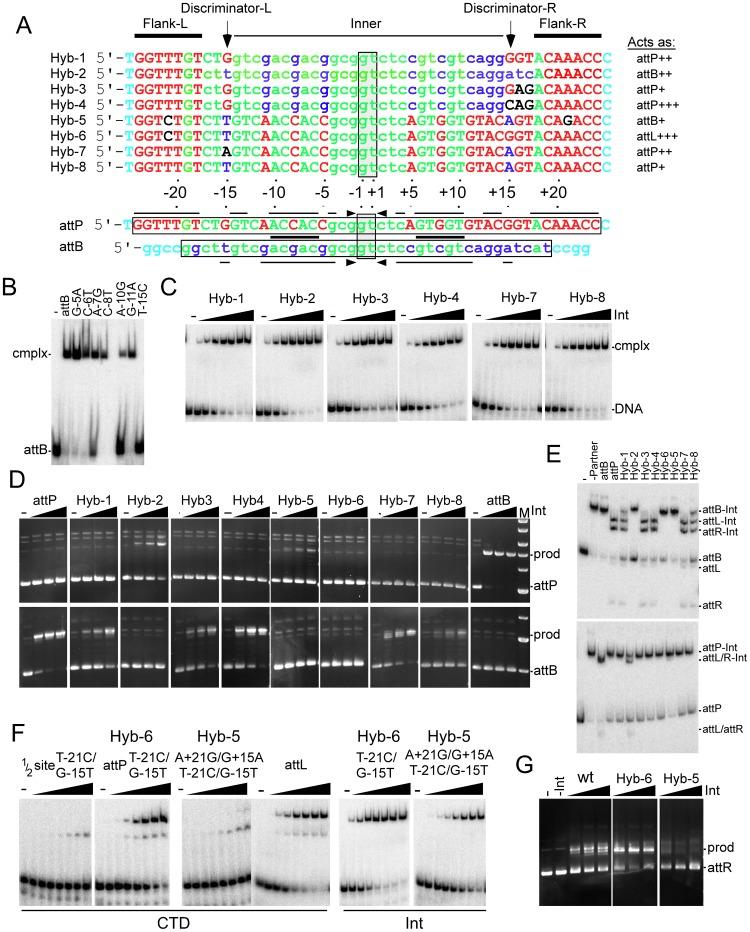
Phage-encoded serine integrases mediate directionally regulated site-specific recombination between short attP and attB DNA sites without host factor requirements. These features make them attractive for genome engineering and synthetic genetics, although the basis for DNA site selection is poorly understood. Here we show that attP selection is determined through multiple proofreading steps that reject non-attP substrates, and that discrimination of attP and attB involves two critical site features: the outermost 5-6 base pairs of attP that are required for Int binding and recombination but antagonize attB function, and the "discriminators" at positions -15/+15 that determine attB identity but also antagonize attP function. Thus, although the attachment sites differ in length and sequence, only two base changes are needed to convert attP to attL, and just two more from attL to attB. The opposing effect of site identifiers ensures that site schizophrenia with dual identities does not occur.

摘要

噬菌体编码丝氨酸整合酶介导在短 attP 和 attB DNA 位点之间进行定向调控的位点特异性重组,而无需宿主因子的要求。这些特性使得它们在基因组工程和合成遗传学方面具有吸引力,尽管 DNA 位点选择的基础还了解甚少。在这里,我们表明 attP 的选择是通过多个校对步骤来确定的,这些校对步骤会拒绝非 attP 底物,而 attP 和 attB 的区分涉及两个关键的位点特征:attP 最外面的 5-6 个碱基对是 Int 结合和重组所必需的,但会拮抗 attB 的功能,以及位置-15/+15 的“判别器”决定了 attB 的身份,但也会拮抗 attP 的功能。因此,尽管附着位点在长度和序列上有所不同,但只需两个碱基的改变就可以将 attP 转化为 attL,而从 attL 到 attB 只需要再改变两个碱基。位点标识符的相反作用确保了具有双重身份的位点分裂不会发生。

https://cdn.ncbi.nlm.nih.gov/pmc/blobs/289e/3642061/6a25164a84d5/pgen.1003490.g001.jpg

文献AI研究员

20分钟写一篇综述,助力文献阅读效率提升50倍。

立即体验

用中文搜PubMed

大模型驱动的PubMed中文搜索引擎

马上搜索

文档翻译

学术文献翻译模型,支持多种主流文档格式。

立即体验