• 文献检索
  • 文档翻译
  • 深度研究
  • 学术资讯
  • Suppr Zotero 插件Zotero 插件
  • 邀请有礼
  • 套餐&价格
  • 历史记录
应用&插件
Suppr Zotero 插件Zotero 插件浏览器插件Mac 客户端Windows 客户端微信小程序
定价
高级版会员购买积分包购买API积分包
服务
文献检索文档翻译深度研究API 文档MCP 服务
关于我们
关于 Suppr公司介绍联系我们用户协议隐私条款
关注我们

Suppr 超能文献

核心技术专利:CN118964589B侵权必究
粤ICP备2023148730 号-1Suppr @ 2026

文献检索

告别复杂PubMed语法,用中文像聊天一样搜索,搜遍4000万医学文献。AI智能推荐,让科研检索更轻松。

立即免费搜索

文件翻译

保留排版,准确专业,支持PDF/Word/PPT等文件格式,支持 12+语言互译。

免费翻译文档

深度研究

AI帮你快速写综述,25分钟生成高质量综述,智能提取关键信息,辅助科研写作。

立即免费体验

通过链霉菌噬菌体 phiC31 整合酶鉴定有利于转基因整合和表达的猪细胞中的伪 attP 位点。

Pseudo attP sites in favor of transgene integration and expression in cultured porcine cells identified by Streptomyces phage phiC31 integrase.

机构信息

Hubei Key Laboratory of Animal Embryo Engineering and Molecular Breeding, Institute of Animal Science and Veterinary Medicine, Hubei Academy of Agricultural Science, Wuhan 430064, China.

出版信息

BMC Mol Biol. 2013 Sep 8;14:20. doi: 10.1186/1471-2199-14-20.

DOI:10.1186/1471-2199-14-20
PMID:24010979
原文链接:https://pmc.ncbi.nlm.nih.gov/articles/PMC3844521/
Abstract

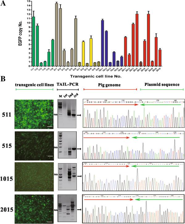
Phage PhiC31 integrase integrates attB-containing plasmid into pseudo attP site in eukaryotic genomes in a unidirectional site-specific manner and maintains robust transgene expression. Few studies, however, explore its potential in livestock. This study aims to discover the molecular basis of PhiC31 integrase-mediated site-specific recombination in pig cells. We show that PhiC31 integrase can mediate site-specific transgene integration into the genome of pig kidney PK15 cells. Intramolecular recombination in pig PK15 cell line occurred at maximum frequency of 82% with transiently transfected attB- and attP-containing plasmids. An optimal molar ratio of pCMV-Int to pEGFP-N1-attB at 5:1 was observed for maximum number of cell clones under drug selection. Four candidate pseudo attP sites were identified by TAIL-PCR from those cell clones with single-copy transgene integration. Two of them gave rise to higher integration frequency occurred at 33%. 5' and 3' junction PCR showed that transgene integration mediated by PhiC31 integrase was mono-allelic. Micro- deletion and insertion were observed by sequencing the integration border, indicating that double strand break was induced by the recombination. We then constructed rescue reporter plasmids by ABI-REC cloning of the four pseudo attP sites into pBCPB + plasmid. Transfection of these rescue plasmids and pCMV-Int resulted in expected intramolecular recombination between attB and pseudo attP sites. This proved that the endogenous pseudo attP sites were functional substrates for PhiC31 integrase-mediated site-specific recombination. Two pseudo attP sites maintained robust extracellular and intracellular EGFP expression. Alamar blue assay showed that transgene integration into these specific sites had little effect on cell proliferation. This is the first report to document the potential use of PhiC31 integrase to mediate site-specific recombination in pig cells. Our work established an ideal model to study the position effect of identical transgene located in diverse chromosomal contexts. These findings also form the basis for targeted pig genome engineering and may be used to produce genetically modified pigs for agricultural and biomedical uses.

摘要

PhiC31 整合酶以单向特异性方式将含有 attB 的质粒整合到真核基因组中的假 attP 位点,并维持强大的转基因表达。然而,很少有研究探索其在畜牧业中的潜力。本研究旨在发现 PhiC31 整合酶介导的猪细胞特异性重组的分子基础。我们表明,PhiC31 整合酶可以介导转基因特异性整合到猪肾 PK15 细胞的基因组中。瞬时转染含有 attB 和 attP 的质粒时,猪 PK15 细胞系中的分子内重组发生的最大频率为 82%。在药物选择下,观察到 pCMV-Int 与 pEGFP-N1-attB 的最佳摩尔比为 5:1 时,细胞克隆数量最多。从那些单拷贝转基因整合的细胞克隆中,通过 TAIL-PCR 鉴定了四个候选假 attP 位点。其中两个发生了更高的整合频率,为 33%。5'和 3' 连接 PCR 表明,PhiC31 整合酶介导的转基因整合是单等位基因的。通过整合边界测序观察到微缺失和插入,表明重组诱导了双链断裂。然后,我们通过将四个假 attP 位点的 ABI-REC 克隆到 pBCPB+ 质粒中,构建了挽救报告质粒。这些挽救质粒和 pCMV-Int 的转染导致 attB 和假 attP 位点之间发生预期的分子内重组。这证明了内源性假 attP 位点是 PhiC31 整合酶介导的特异性重组的功能性底物。两个假 attP 位点维持了强大的细胞外和细胞内 EGFP 表达。Alamar blue 测定表明,将转基因整合到这些特定位点对细胞增殖几乎没有影响。这是第一个报道 PhiC31 整合酶在猪细胞中介导特异性重组的潜在用途的报告。我们的工作建立了一个理想的模型来研究位于不同染色体环境中的相同转基因的位置效应。这些发现也为靶向猪基因组工程奠定了基础,并可用于生产用于农业和生物医学用途的转基因猪。

https://cdn.ncbi.nlm.nih.gov/pmc/blobs/0dbf/3844521/0c6fedb7ceac/1471-2199-14-20-5.jpg
https://cdn.ncbi.nlm.nih.gov/pmc/blobs/0dbf/3844521/fe198a0e8a45/1471-2199-14-20-1.jpg
https://cdn.ncbi.nlm.nih.gov/pmc/blobs/0dbf/3844521/a2d30d6d421d/1471-2199-14-20-2.jpg
https://cdn.ncbi.nlm.nih.gov/pmc/blobs/0dbf/3844521/58d133d52074/1471-2199-14-20-3.jpg
https://cdn.ncbi.nlm.nih.gov/pmc/blobs/0dbf/3844521/34b24200bc9b/1471-2199-14-20-4.jpg
https://cdn.ncbi.nlm.nih.gov/pmc/blobs/0dbf/3844521/0c6fedb7ceac/1471-2199-14-20-5.jpg
https://cdn.ncbi.nlm.nih.gov/pmc/blobs/0dbf/3844521/fe198a0e8a45/1471-2199-14-20-1.jpg
https://cdn.ncbi.nlm.nih.gov/pmc/blobs/0dbf/3844521/a2d30d6d421d/1471-2199-14-20-2.jpg
https://cdn.ncbi.nlm.nih.gov/pmc/blobs/0dbf/3844521/58d133d52074/1471-2199-14-20-3.jpg
https://cdn.ncbi.nlm.nih.gov/pmc/blobs/0dbf/3844521/34b24200bc9b/1471-2199-14-20-4.jpg
https://cdn.ncbi.nlm.nih.gov/pmc/blobs/0dbf/3844521/0c6fedb7ceac/1471-2199-14-20-5.jpg

相似文献

1
Pseudo attP sites in favor of transgene integration and expression in cultured porcine cells identified by Streptomyces phage phiC31 integrase.通过链霉菌噬菌体 phiC31 整合酶鉴定有利于转基因整合和表达的猪细胞中的伪 attP 位点。
BMC Mol Biol. 2013 Sep 8;14:20. doi: 10.1186/1471-2199-14-20.
2
PhiC31 integrase mediates integration in cultured synovial cells and enhances gene expression in rabbit joints.PhiC31整合酶介导在培养的滑膜细胞中的整合,并增强兔关节中的基因表达。
J Gene Med. 2006 Aug;8(8):1008-17. doi: 10.1002/jgm.928.
3
Integration specificity of phage phiC31 integrase in the human genome.噬菌体phiC31整合酶在人类基因组中的整合特异性。
J Mol Biol. 2006 Mar 17;357(1):28-48. doi: 10.1016/j.jmb.2005.11.098. Epub 2005 Dec 22.
4
Identification of pseudo attP sites for phage phiC31 integrase in bovine genome.牛基因组中噬菌体phiC31整合酶假attP位点的鉴定
Biochem Biophys Res Commun. 2006 Jul 7;345(3):984-8. doi: 10.1016/j.bbrc.2006.04.145. Epub 2006 May 3.
5
Nucleofection of phiC31 Integrase Protein Mediates Sequence-Specific Genomic Integration in Human Cells.phiC31 整合酶蛋白的核转染介导人类细胞中序列特异性的基因组整合。
J Mol Biol. 2020 Jun 12;432(13):3950-3955. doi: 10.1016/j.jmb.2020.04.019. Epub 2020 Apr 25.
6
Site-specific transgene integration in the human genome catalyzed by phiBT1 phage integrase.由phiBT1噬菌体整合酶催化的人基因组中位点特异性转基因整合。
Hum Gene Ther. 2008 Feb;19(2):143-51. doi: 10.1089/hum.2007.110.
7
Mutational derivatives of PhiC31 integrase with increased efficiency and specificity.具有更高效率和特异性的PhiC31整合酶的突变衍生物。
Mol Ther. 2009 Jan;17(1):112-20. doi: 10.1038/mt.2008.241. Epub 2008 Nov 11.
8
Site-specific gene integration in cultured silkworm cells mediated by phiC31 integrase.由phiC31整合酶介导的家蚕培养细胞中的位点特异性基因整合
Mol Genet Genomics. 2006 Jan;275(1):1-8. doi: 10.1007/s00438-005-0026-3. Epub 2005 Dec 7.
9
Site-specific chromosomal integration mediated by phiC31 integrase.由phiC31整合酶介导的位点特异性染色体整合。
Methods Mol Biol. 2008;435:165-73. doi: 10.1007/978-1-59745-232-8_12.
10
PhiC31 integrase induces efficient site-specific recombination in the Capra hircus genome.PhiC31 整合酶在绵羊基因组中诱导高效的位点特异性重组。
DNA Cell Biol. 2014 Aug;33(8):484-91. doi: 10.1089/dna.2013.2124. Epub 2014 Apr 22.

引用本文的文献

1
There and turn back again: the application of phage serine integrases in eukaryotic systems.往返之间:噬菌体丝氨酸整合酶在真核系统中的应用
Front Bioeng Biotechnol. 2025 Feb 24;13:1478413. doi: 10.3389/fbioe.2025.1478413. eCollection 2025.
2
PhiC31-based Site-Specific Transgenesis System for Production of Transgenic Bovine Embryos by Somatic Cell Nuclear Transfer and Intracytoplasmic Sperm Injection.基于PhiC31的位点特异性转基因系统,用于通过体细胞核移植和胞浆内精子注射生产转基因牛胚胎。
Cell J. 2018 Apr;20(1):98-107. doi: 10.22074/cellj.2018.4385. Epub 2017 Dec 1.
3
ФC31 Integrase-Mediated Isolation and Characterization of Novel Safe Harbors for Transgene Expression in the Pig Genome.

本文引用的文献

1
A site-specific recombinase-based method to produce antibiotic selectable marker free transgenic cattle.基于位点特异性重组酶的方法生产无抗生素选择标记的转基因牛。
PLoS One. 2013 May 1;8(5):e62457. doi: 10.1371/journal.pone.0062457. Print 2013.
2
Repurposing CRISPR as an RNA-guided platform for sequence-specific control of gene expression.将 CRISPR 重新用作 RNA 引导的平台,用于基因表达的序列特异性控制。
Cell. 2013 Feb 28;152(5):1173-83. doi: 10.1016/j.cell.2013.02.022.
3
Precision editing of large animal genomes.大型动物基因组的精确编辑。
FC31 整合酶介导的猪基因组中转基因表达的新型安全港的分离和鉴定。
Int J Mol Sci. 2018 Jan 4;19(1):149. doi: 10.3390/ijms19010149.
4
Development of an Improved System for the Generation of Knockout Mutants of Amycolatopsis sp. Strain ATCC 39116.用于生成拟无枝酸菌属菌株ATCC 39116基因敲除突变体的改良系统的开发
Appl Environ Microbiol. 2017 Jan 17;83(3). doi: 10.1128/AEM.02660-16. Print 2017 Feb 1.
5
Engineering Large Animal Species to Model Human Diseases.改造大型动物物种以模拟人类疾病。
Curr Protoc Hum Genet. 2016 Jul 1;90:15.9.1-15.9.14. doi: 10.1002/cphg.18.
6
Transgenesis for pig models.用于猪模型的转基因技术。
J Vet Sci. 2016 Sep 30;17(3):261-8. doi: 10.4142/jvs.2016.17.3.261.
7
Production of transgenic cattle highly expressing human serum albumin in milk by phiC31 integrase-mediated gene delivery.通过phiC31整合酶介导的基因传递生产在牛奶中高表达人血清白蛋白的转基因牛。
Transgenic Res. 2015 Oct;24(5):875-83. doi: 10.1007/s11248-015-9898-0. Epub 2015 Jul 22.
8
Exogenous enzymes upgrade transgenesis and genetic engineering of farm animals.外源性酶提升了家畜的转基因技术和基因工程。
Cell Mol Life Sci. 2015 May;72(10):1907-29. doi: 10.1007/s00018-015-1842-1. Epub 2015 Feb 1.
9
Evaluating the potential for undesired genomic effects of the piggyBac transposon system in human cells.评估piggyBac转座子系统在人类细胞中产生不良基因组效应的可能性。
Nucleic Acids Res. 2015 Feb 18;43(3):1770-82. doi: 10.1093/nar/gkv017. Epub 2015 Jan 20.
Adv Genet. 2012;80:37-97. doi: 10.1016/B978-0-12-404742-6.00002-8.
4
An asymmetric PCR-based, reliable and rapid single-tube native DNA engineering strategy.一种基于不对称 PCR 的可靠、快速的单管原生 DNA 工程策略。
BMC Biotechnol. 2012 Jul 6;12:39. doi: 10.1186/1472-6750-12-39.
5
A profile of native integration sites used by φC31 integrase in the bovine genome.φC31 整合酶在牛基因组中使用的天然整合位点图谱。
J Genet Genomics. 2012 May 20;39(5):217-24. doi: 10.1016/j.jgg.2012.03.004. Epub 2012 Apr 10.
6
Precision genetic engineering in large mammals.大型哺乳动物的精确基因工程。
Trends Biotechnol. 2012 Jul;30(7):386-93. doi: 10.1016/j.tibtech.2012.03.008. Epub 2012 Apr 20.
7
Germline transgenic pigs by Sleeping Beauty transposition in porcine zygotes and targeted integration in the pig genome.通过在猪胚胎中利用睡美人转座子进行种系转基因和在猪基因组中的靶向整合来获得转基因猪。
PLoS One. 2011;6(8):e23573. doi: 10.1371/journal.pone.0023573. Epub 2011 Aug 29.
8
Site-specific integrase-mediated transgenesis in mice via pronuclear injection.通过原核注射实现小鼠的位点特异性整合酶介导的转基因技术。
Proc Natl Acad Sci U S A. 2011 May 10;108(19):7902-7. doi: 10.1073/pnas.1019507108. Epub 2011 Apr 4.
9
Strategies for selection marker-free swine transgenesis using the Sleeping Beauty transposon system.利用睡美人转座子系统进行无选择标记猪转基因的策略。
Transgenic Res. 2011 Oct;20(5):1125-37. doi: 10.1007/s11248-010-9481-7. Epub 2011 Jan 9.
10
Targeted integration in rat and mouse embryos with zinc-finger nucleases.锌指核酸酶在大鼠和小鼠胚胎中的靶向整合。
Nat Biotechnol. 2011 Jan;29(1):64-7. doi: 10.1038/nbt.1731. Epub 2010 Dec 12.