• 文献检索
  • 文档翻译
  • 深度研究
  • 学术资讯
  • Suppr Zotero 插件Zotero 插件
  • 邀请有礼
  • 套餐&价格
  • 历史记录
应用&插件
Suppr Zotero 插件Zotero 插件浏览器插件Mac 客户端Windows 客户端微信小程序
定价
高级版会员购买积分包购买API积分包
服务
文献检索文档翻译深度研究API 文档MCP 服务
关于我们
关于 Suppr公司介绍联系我们用户协议隐私条款
关注我们

Suppr 超能文献

核心技术专利:CN118964589B侵权必究
粤ICP备2023148730 号-1Suppr @ 2026

文献检索

告别复杂PubMed语法,用中文像聊天一样搜索,搜遍4000万医学文献。AI智能推荐,让科研检索更轻松。

立即免费搜索

文件翻译

保留排版,准确专业,支持PDF/Word/PPT等文件格式,支持 12+语言互译。

免费翻译文档

深度研究

AI帮你快速写综述,25分钟生成高质量综述,智能提取关键信息,辅助科研写作。

立即免费体验

中介素通过激活自噬抑制压力超负荷性心肌肥厚。

Intermedin suppresses pressure overload cardiac hypertrophy through activation of autophagy.

机构信息

Molecular Medicine Research Center, State Key Laboratory of Biotherapy, West China Hospital, Sichuan University, Chengdu, Sichuan, P.R. China.

出版信息

PLoS One. 2013 May 29;8(5):e64757. doi: 10.1371/journal.pone.0064757. Print 2013.

DOI:10.1371/journal.pone.0064757
PMID:23737997
原文链接:https://pmc.ncbi.nlm.nih.gov/articles/PMC3667197/
Abstract

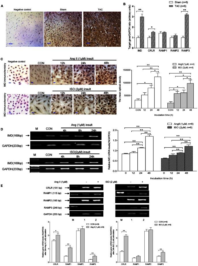
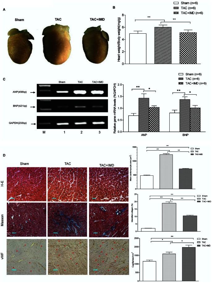
Left ventricular hypertrophy is a maladaptive response to pressure overload and an important risk factor for heart failure. Intermedin (IMD), a multi-functional peptide, plays important roles in cardiovascular protection. In this study, we revealed an autophagy-dependent mechanism involved in IMD's protection against cardiac remodeling and cardiomyocyte death in heart hypertrophy. We observed that transverse aortic contraction (TAC) induction, Ang II or ISO exposure induced remarkable increase in the expression of endogenous IMD and its receptor components, CRLR, RAMP1 and RAMP3, in mouse hearts and H9c2 cell cultures, respectively. Furthermore, the heart size, heart weight/body weight ratios, cardiomyocyte size and apoptosis, interstitial collagen, hypertrophic markers including ANP and BNP expression were also significantly increased, which were effectively suppressed by IMD supplementation. In addition, IMD induced capillary angiogenesis and improved functions in hypertrophic hearts. We further observed that IMD induced strong autophagy in hypertrophic hearts and cultured cells, which was paralleling with the decrease in cardiomyocyte size and apoptosis. Furthermore, an autophagy inhibitor, 3-MA, was used to block the IMD-augmented autophagy level, and then the protection of IMD on cardiomyocyte hypertrophy and apoptosis was almost abrogated. We also observed that IMD supplementation stirred intracellular cAMP production, and augmented the ERK1/2 phosphorylation induced by Ang II/ISO exposure in H9c2 cells. In addition, we inhibited PI3K, PKA and MAPK/ERK1/2 signaling pathways by using wortamannin, H89 and PD98059, respectively, in H9c2 cells co-incubating with both IMD and Ang II or ISO, and observed that these inhibitors effectively reduced IMD-augmented autophagy level, but only H89 and PD98059 pre-incubation abrogated the anti-apoptotic action of IMD. These results indicate that the endogenous IMD and its receptor complexes are induced in hypertrophic cardiomyocytes and proposed to play an important role in the pathogenesis of cardiac hypertrophy, and the autophagy stirred by IMD supplementation is involved in its protection against cardiomyocyte hypertrophy and apoptosis through the activation of both cAMP/PKA and MAPK/ERK1/2 pathways.

摘要

左心室肥厚是压力超负荷的一种适应性反应,也是心力衰竭的重要危险因素。中介素(IMD)是一种多功能肽,在心血管保护中发挥重要作用。在这项研究中,我们揭示了 IMD 保护心脏重构和心肌细胞死亡的自噬依赖性机制。我们观察到,横主动脉收缩(TAC)诱导、Ang II 或 ISO 暴露分别在小鼠心脏和 H9c2 细胞培养物中显著增加内源性 IMD 及其受体成分 CRLR、RAMP1 和 RAMP3 的表达。此外,心脏大小、心脏重量/体重比、心肌细胞大小和凋亡、间质胶原、肥厚标志物包括 ANP 和 BNP 的表达也显著增加,而 IMD 的补充则有效地抑制了这些变化。此外,IMD 诱导了肥厚心脏中的毛细血管血管生成并改善了其功能。我们进一步观察到,IMD 在肥厚心脏和培养细胞中诱导强烈的自噬,这与心肌细胞大小和凋亡的减少平行。此外,自噬抑制剂 3-MA 用于阻断 IMD 增强的自噬水平,随后 IMD 对心肌细胞肥大和凋亡的保护作用几乎被消除。我们还观察到,IMD 补充刺激细胞内 cAMP 的产生,并增强 Ang II/ISO 暴露在 H9c2 细胞中诱导的 ERK1/2 磷酸化。此外,我们分别使用wortamannin、H89 和 PD98059 抑制 PI3K、PKA 和 MAPK/ERK1/2 信号通路,在 H9c2 细胞与 IMD 和 Ang II 或 ISO 共孵育时观察到,这些抑制剂有效降低了 IMD 增强的自噬水平,但只有 H89 和 PD98059 的预孵育消除了 IMD 的抗凋亡作用。这些结果表明,内源性 IMD 及其受体复合物在肥厚心肌细胞中被诱导,并被提出在心脏肥厚的发病机制中发挥重要作用,而 IMD 补充诱导的自噬通过激活 cAMP/PKA 和 MAPK/ERK1/2 途径参与其对心肌细胞肥大和凋亡的保护作用。

https://cdn.ncbi.nlm.nih.gov/pmc/blobs/7ed1/3667197/e7d6a2d186c6/pone.0064757.g010.jpg
https://cdn.ncbi.nlm.nih.gov/pmc/blobs/7ed1/3667197/21081e5ed4b4/pone.0064757.g001.jpg
https://cdn.ncbi.nlm.nih.gov/pmc/blobs/7ed1/3667197/ca723b971bb2/pone.0064757.g002.jpg
https://cdn.ncbi.nlm.nih.gov/pmc/blobs/7ed1/3667197/74cdd5baae04/pone.0064757.g003.jpg
https://cdn.ncbi.nlm.nih.gov/pmc/blobs/7ed1/3667197/226c2bfe2773/pone.0064757.g004.jpg
https://cdn.ncbi.nlm.nih.gov/pmc/blobs/7ed1/3667197/e2ef9cfeb77c/pone.0064757.g005.jpg
https://cdn.ncbi.nlm.nih.gov/pmc/blobs/7ed1/3667197/c53a5c7051e6/pone.0064757.g006.jpg
https://cdn.ncbi.nlm.nih.gov/pmc/blobs/7ed1/3667197/d042d370c39e/pone.0064757.g007.jpg
https://cdn.ncbi.nlm.nih.gov/pmc/blobs/7ed1/3667197/6d0f7144879d/pone.0064757.g008.jpg
https://cdn.ncbi.nlm.nih.gov/pmc/blobs/7ed1/3667197/e028559fd57e/pone.0064757.g009.jpg
https://cdn.ncbi.nlm.nih.gov/pmc/blobs/7ed1/3667197/e7d6a2d186c6/pone.0064757.g010.jpg
https://cdn.ncbi.nlm.nih.gov/pmc/blobs/7ed1/3667197/21081e5ed4b4/pone.0064757.g001.jpg
https://cdn.ncbi.nlm.nih.gov/pmc/blobs/7ed1/3667197/ca723b971bb2/pone.0064757.g002.jpg
https://cdn.ncbi.nlm.nih.gov/pmc/blobs/7ed1/3667197/74cdd5baae04/pone.0064757.g003.jpg
https://cdn.ncbi.nlm.nih.gov/pmc/blobs/7ed1/3667197/226c2bfe2773/pone.0064757.g004.jpg
https://cdn.ncbi.nlm.nih.gov/pmc/blobs/7ed1/3667197/e2ef9cfeb77c/pone.0064757.g005.jpg
https://cdn.ncbi.nlm.nih.gov/pmc/blobs/7ed1/3667197/c53a5c7051e6/pone.0064757.g006.jpg
https://cdn.ncbi.nlm.nih.gov/pmc/blobs/7ed1/3667197/d042d370c39e/pone.0064757.g007.jpg
https://cdn.ncbi.nlm.nih.gov/pmc/blobs/7ed1/3667197/6d0f7144879d/pone.0064757.g008.jpg
https://cdn.ncbi.nlm.nih.gov/pmc/blobs/7ed1/3667197/e028559fd57e/pone.0064757.g009.jpg
https://cdn.ncbi.nlm.nih.gov/pmc/blobs/7ed1/3667197/e7d6a2d186c6/pone.0064757.g010.jpg

相似文献

1
Intermedin suppresses pressure overload cardiac hypertrophy through activation of autophagy.中介素通过激活自噬抑制压力超负荷性心肌肥厚。
PLoS One. 2013 May 29;8(5):e64757. doi: 10.1371/journal.pone.0064757. Print 2013.
2
Intermedin alleviates pathological cardiac remodeling by upregulating klotho.中介素通过上调 klotho 减轻病理性心脏重构。
Pharmacol Res. 2020 Sep;159:104926. doi: 10.1016/j.phrs.2020.104926. Epub 2020 Jun 2.
3
Influence of atenolol and nifedipine on nitric-oxide deficient cardiomyocyte hypertrophy and expression of the cardio-endocrine peptide intermedin and its receptor components.阿替洛尔和硝苯地平对一氧化氮缺乏型心肌细胞肥大以及心脏内分泌肽中间体及其受体成分表达的影响。
Cell Physiol Biochem. 2008;21(1-3):203-14. doi: 10.1159/000113870. Epub 2008 Jan 17.
4
Berberine improves pressure overload-induced cardiac hypertrophy and dysfunction through enhanced autophagy.小檗碱通过增强自噬改善压力超负荷诱导的心肌肥厚和功能障碍。
Eur J Pharmacol. 2014 Apr 5;728:67-76. doi: 10.1016/j.ejphar.2014.01.061. Epub 2014 Feb 6.
5
Protective Roles of Interferon-γ in Cardiac Hypertrophy Induced by Sustained Pressure Overload.干扰素-γ在持续性压力超负荷诱导的心肌肥厚中的保护作用。
J Am Heart Assoc. 2018 Mar 19;7(6):e008145. doi: 10.1161/JAHA.117.008145.
6
Differential effects of an anti-oxidant intervention on cardiomyocyte expression of adrenomedullin and intermedin and their receptor components in chronic nitric oxide deficiency.抗氧化干预对慢性一氧化氮缺乏时心肌细胞中肾上腺髓质素和中间介质及其受体成分表达的不同影响。
Cell Physiol Biochem. 2007;20(5):269-82. doi: 10.1159/000107513.
7
Ghrelin inhibits doxorubicin cardiotoxicity by inhibiting excessive autophagy through AMPK and p38-MAPK.生长激素释放肽通过 AMPK 和 p38-MAPK 抑制过度自噬来抑制阿霉素的心脏毒性。
Biochem Pharmacol. 2014 Apr 1;88(3):334-50. doi: 10.1016/j.bcp.2014.01.040. Epub 2014 Feb 9.
8
Secretoneurin suppresses cardiac hypertrophy through suppression of oxidant stress.降钙素基因相关肽抑制氧化应激抑制心肌肥厚。
Eur J Pharmacol. 2018 Mar 5;822:13-24. doi: 10.1016/j.ejphar.2018.01.008. Epub 2018 Jan 11.
9
Differential expression of components of the cardiomyocyte adrenomedullin/intermedin receptor system following blood pressure reduction in nitric oxide-deficient hypertension.一氧化氮缺乏型高血压血压降低后心肌细胞肾上腺髓质素/中间介素受体系统各组分的差异表达
J Pharmacol Exp Ther. 2006 Mar;316(3):1269-81. doi: 10.1124/jpet.105.092783. Epub 2005 Dec 2.
10
Disruption of actin dynamics regulated by Rho effector mDia1 attenuates pressure overload-induced cardiac hypertrophic responses and exacerbates dysfunction.由Rho效应器mDia1调节的肌动蛋白动力学破坏减弱了压力超负荷诱导的心脏肥厚反应并加剧了功能障碍。
Cardiovasc Res. 2021 Mar 21;117(4):1103-1117. doi: 10.1093/cvr/cvaa206.

引用本文的文献

1
Chronic circadian rhythm disorder induces heart failure with preserved ejection fraction-like phenotype through the Clock-sGC-cGMP-PKG1 signaling pathway.慢性生物钟节律紊乱通过 Clock-sGC-cGMP-PKG1 信号通路诱导射血分数保留型心力衰竭样表型。
Sci Rep. 2024 May 11;14(1):10777. doi: 10.1038/s41598-024-61710-2.
2
Liquiritin Attenuates Angiotensin II-Induced Cardiomyocyte Hypertrophy via ATE1/TAK1-JNK1/2 Pathway.甘草苷通过ATE1/TAK1-JNK1/2信号通路减轻血管紧张素II诱导的心肌细胞肥大。
Evid Based Complement Alternat Med. 2022 Mar 16;2022:7861338. doi: 10.1155/2022/7861338. eCollection 2022.
3
Intermedin Inhibits NLRP3 Inflammasome Activation by Targeting IRE1α in Cardiac Fibrosis.

本文引用的文献

1
Reverse myocardial effects of intermedin in pressure-overloaded hearts: role of endothelial nitric oxide synthase activity.压力超负荷心脏中中间肽的心肌逆向作用:内皮型一氧化氮合酶活性的作用。
J Physiol. 2013 Feb 1;591(3):677-87. doi: 10.1113/jphysiol.2012.240812. Epub 2012 Nov 19.
2
Ryanodine receptor type 2 is required for the development of pressure overload-induced cardiac hypertrophy.ryanodine 受体 2 型对于压力超负荷诱导的心肌肥厚的发展是必需的。
Hypertension. 2011 Dec;58(6):1099-110. doi: 10.1161/HYPERTENSIONAHA.111.173500. Epub 2011 Oct 10.
3
The pharmacology of adrenomedullin 2/intermedin.
肾上腺髓质素通过靶向IRE1α抑制心脏纤维化中的NLRP3炎性小体激活。
Inflammation. 2022 Aug;45(4):1568-1584. doi: 10.1007/s10753-022-01642-z. Epub 2022 Feb 17.
4
Intermedin attenuates atherosclerotic plaque vulnerability by inhibiting CHOP-mediated apoptosis and inflammasome in macrophages.中介素通过抑制 CHOP 介导的巨噬细胞凋亡和炎性小体来减轻动脉粥样硬化斑块的不稳定性。
Cell Death Dis. 2021 May 1;12(5):436. doi: 10.1038/s41419-021-03712-w.
5
Euxanthone inhibits traumatic spinal cord injury via anti-oxidative stress and suppression of p38 and PI3K/Akt signaling pathway in a rat model.在大鼠模型中,藤黄酮通过抗氧化应激以及抑制p38和PI3K/Akt信号通路来抑制创伤性脊髓损伤。
Transl Neurosci. 2021 Mar 17;12(1):114-126. doi: 10.1515/tnsci-2021-0012. eCollection 2021 Jan 1.
6
Soluble fms-like tyrosine kinase-1 and angiotensin2 target calcitonin gene-related peptide family peptides in maternal vascular smooth muscle cells in pregnancy†.可溶性 fms 样酪氨酸激酶-1 和血管紧张素 2 靶向妊娠母体血管平滑肌细胞中的降钙素基因相关肽家族肽。
Biol Reprod. 2021 May 7;104(5):1071-1083. doi: 10.1093/biolre/ioab026.
7
Intermedin protects thapsigargin‑induced endoplasmic reticulum stress in cardiomyocytes by modulating protein kinase A and sarco/endoplasmic reticulum Ca‑ATPase.中介素通过调节蛋白激酶 A 和肌浆/内质网 Ca2+-ATP 酶保护心肌细胞中 thapsigargin 诱导的内质网应激。
Mol Med Rep. 2021 Feb;23(2). doi: 10.3892/mmr.2020.11746. Epub 2020 Dec 10.
8
The Cardiopulmonary Effects of the Gene-related Peptide Family.基因相关肽家族的心肺效应
Turk J Pharm Sci. 2020 Jun;17(3):349-356. doi: 10.4274/tjps.galenos.2019.47123. Epub 2020 Jun 22.
9
iTRAQ‑based quantitative proteomics analysis of the potential application of secretoneurin gene therapy for cardiac hypertrophy induced by DL‑isoproterenol hydrochloride in mice.基于 iTRAQ 的定量蛋白质组学分析 secretoneurin 基因治疗对盐酸 DL-异丙肾上腺素诱导的小鼠心肌肥厚的潜在应用。
Int J Mol Med. 2020 Mar;45(3):793-804. doi: 10.3892/ijmm.2020.4472. Epub 2020 Jan 22.
10
CD47 Deficiency Attenuates Isoproterenol-Induced Cardiac Remodeling in Mice.CD47 缺乏可减轻异丙肾上腺素诱导的小鼠心脏重塑。
Oxid Med Cell Longev. 2019 Nov 19;2019:7121763. doi: 10.1155/2019/7121763. eCollection 2019.
肾上腺髓质素 2/中介素的药理学。
Br J Pharmacol. 2012 May;166(1):110-20. doi: 10.1111/j.1476-5381.2011.01530.x.
4
Role of autocrine/paracrine mechanisms in response to myocardial strain.自分泌/旁分泌机制在心肌应变反应中的作用。
Pflugers Arch. 2011 Jul;462(1):29-38. doi: 10.1007/s00424-011-0930-9. Epub 2011 Feb 8.
5
The cardiokine story unfolds: ischemic stress-induced protein secretion in the heart.心脏细胞因子的故事展开:心脏中的缺血性应激诱导蛋白分泌。
Trends Mol Med. 2011 Apr;17(4):207-14. doi: 10.1016/j.molmed.2010.12.003. Epub 2011 Feb 1.
6
Lack of adrenomedullin, but not complement factor H, results in larger infarct size and more extensive brain damage in a focal ischemia model.缺乏肾上腺髓质素而不是补体因子 H 会导致局灶性缺血模型中梗死面积更大和更广泛的脑损伤。
Neuroscience. 2010 Dec 15;171(3):885-92. doi: 10.1016/j.neuroscience.2010.09.021. Epub 2010 Sep 18.
7
Novel regulators and drug targets of cardiac hypertrophy.心脏肥大的新型调节因子和药物靶点。
J Hypertens. 2010 Sep;28 Suppl 1:S33-8. doi: 10.1097/01.hjh.0000388492.73954.0b.
8
Congestive heart failure: where homeostasis begets dyshomeostasis.充血性心力衰竭:内稳态如何导致失调。
J Cardiovasc Pharmacol. 2010 Sep;56(3):320-8. doi: 10.1097/FJC.0b013e3181ed064f.
9
Proteomic analysis revealed association of aberrant ROS signaling with suberoylanilide hydroxamic acid-induced autophagy in Jurkat T-leukemia cells.蛋白质组学分析显示,活性氧信号异常与 Jurkat T 白血病细胞中亚丁酰苯甲酰羟肟酸诱导的自噬有关。
Autophagy. 2010 Aug;6(6):711-24. doi: 10.4161/auto.6.6.12397. Epub 2010 Aug 17.
10
Effect of intermedin1-53 on angiotensin II-induced hypertrophy in neonatal rat ventricular myocytes.中介素 1-53 对血管紧张素 II 诱导的乳鼠心肌细胞肥大的影响。
J Cardiovasc Pharmacol. 2010 Jul;56(1):45-52. doi: 10.1097/FJC.0b013e3181ddc785.