Suppr超能文献

TNFα 反向信号促进交感神经轴突生长和靶神经支配。

TNFα reverse signaling promotes sympathetic axon growth and target innervation.

机构信息

Division of Molecular Biosciences, School of Biosciences, Cardiff University, Cardiff, UK.

出版信息

Nat Neurosci. 2013 Jul;16(7):865-73. doi: 10.1038/nn.3430. Epub 2013 Jun 9.

Abstract

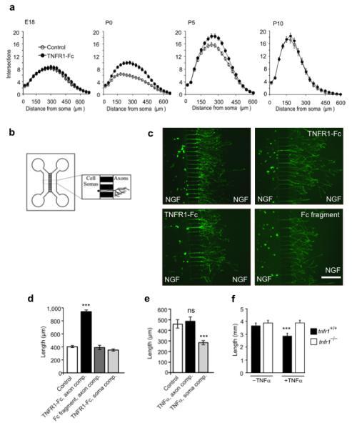
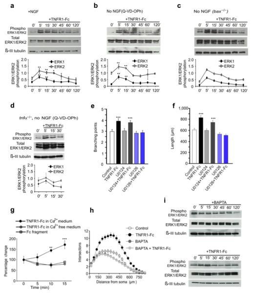
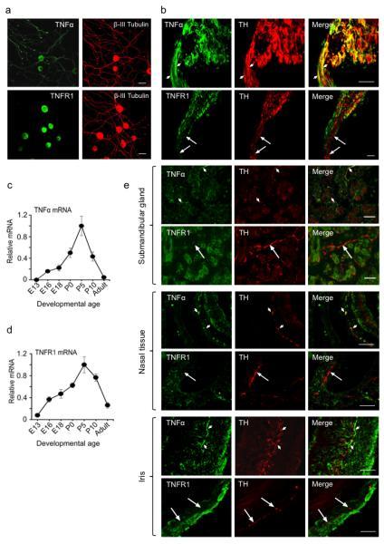
Reverse signaling via members of the tumor necrosis factor (TNF) superfamily controls multiple aspects of immune function. Here we document TNFα reverse signaling in the nervous system to our knowledge for the first time and show that it has a crucial role in establishing sympathetic innervation. During postnatal development, sympathetic axons express TNFα as they grow and branch in their target tissues, which in turn express TNF receptor 1 (TNFR1). In culture, soluble forms of TNFR1 act directly on postnatal sympathetic axons to promote growth and branching by a mechanism that depends on membrane-integrated TNFα and on downstream activation of ERK. Sympathetic innervation density is substantially lower in several tissues in postnatal and adult mice lacking either TNFα or TNFR1. These findings reveal that target-derived TNFR1 acts as a reverse-signaling ligand for membrane-integrated TNFα to promote growth and branching of sympathetic axons.

摘要

肿瘤坏死因子(TNF)超家族成员的反向信号转导控制着免疫功能的多个方面。在这里,我们首次记录了 TNFα 在神经系统中的反向信号转导,并表明它在建立交感神经支配中起着关键作用。在出生后发育过程中,交感轴突在其靶组织中生长和分支时表达 TNFα,而靶组织表达 TNF 受体 1(TNFR1)。在培养中,TNFR1 的可溶性形式直接作用于出生后交感轴突,通过一种依赖于膜整合 TNFα 和下游 ERK 激活的机制促进生长和分支。在缺乏 TNFα 或 TNFR1 的新生和成年小鼠的几种组织中,交感神经支配密度明显降低。这些发现表明,靶源性 TNFR1 作为膜整合 TNFα 的反向信号配体,促进交感轴突的生长和分支。

https://cdn.ncbi.nlm.nih.gov/pmc/blobs/5c60/3785146/192eca399afa/emss-53279-f0001.jpg

文献检索

告别复杂PubMed语法,用中文像聊天一样搜索,搜遍4000万医学文献。AI智能推荐,让科研检索更轻松。

立即免费搜索

文件翻译

保留排版,准确专业,支持PDF/Word/PPT等文件格式,支持 12+语言互译。

免费翻译文档

深度研究

AI帮你快速写综述,25分钟生成高质量综述,智能提取关键信息,辅助科研写作。

立即免费体验