Department of Biomedical Informatics, University of Pittsburgh, Pittsburgh, PA, USA, Department of Computer Science, University of Pittsburgh, Pittsburgh, PA, USA, Department of Pharmacology and Chemical Biology, University of Pittsburgh, Pittsburgh, PA, USA, Women's Cancer Research Center, University of Pittsburgh, Pittsburgh, PA, USA, Department of Computational and Systems Biology, University of Pittsburgh, Pittsburgh, PA, USA and Fondazione Ri.MED, Palermo, Italy.
Nucleic Acids Res. 2013 Sep;41(17):8061-71. doi: 10.1093/nar/gkt586. Epub 2013 Jul 1.
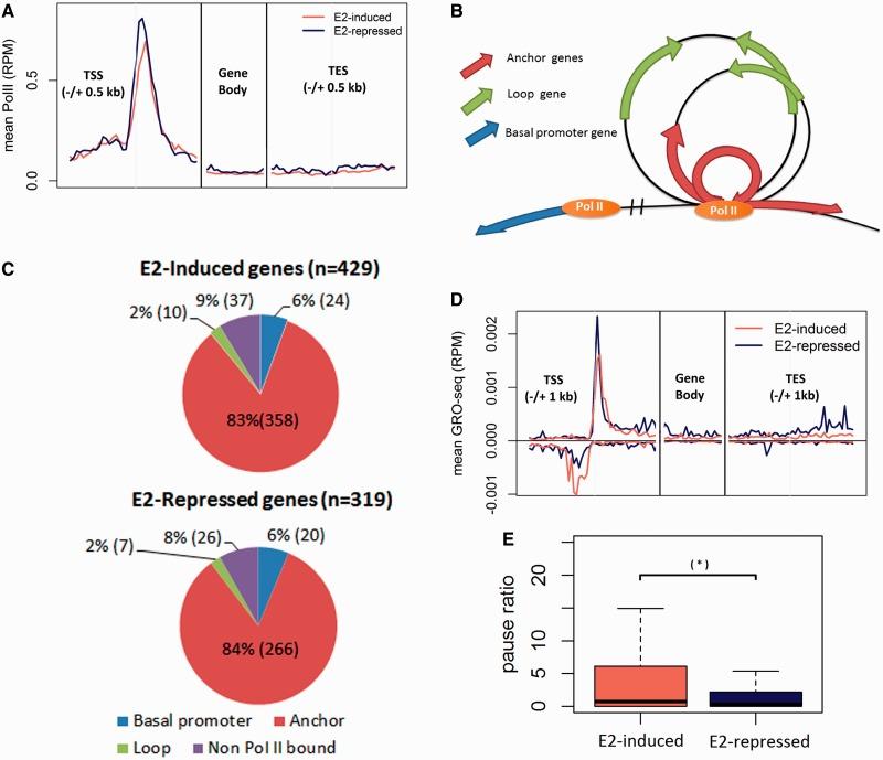
Estrogen regulates over a thousand genes, with an equal number of them being induced or repressed. The distinct mechanisms underlying these dual transcriptional effects remain largely unknown. We derived comprehensive views of the transcription machineries assembled at estrogen-responsive genes through integrating multiple types of genomic data. In the absence of estrogen, the majority of genes formed higher-order chromatin structures, including DNA loops tethered to protein complexes involving RNA polymerase II (Pol II), estrogen receptor alpha (ERα) and ERα-pioneer factors. Genes to be 'repressed' by estrogen showed active transcription at promoters and throughout the gene bodies; genes to be 'induced' exhibited active transcription initiation at promoters, but with transcription paused in gene bodies. In the presence of estrogen, the majority of estrogen-induced genes retained the original higher-order chromatin structures, whereas most estrogen-repressed genes underwent a chromatin reconfiguration. For estrogen-induced genes, estrogen enhances transcription elongation, potentially through recruitment of co-activators or release of co-repressors with unique roles in elongation. For estrogen-repressed genes, estrogen treatment leads to chromatin structure reconfiguration, thereby disrupting the originally transcription-efficient chromatin structures. Our in silico studies have shown that estrogen regulates gene expression, at least in part, through modifying previously assembled higher-order complexes, rather than by facilitating de novo assembly of machineries.
雌激素调控着超过一千个基因,其中同等数量的基因被诱导或抑制。这些双重转录效应的具体机制在很大程度上仍然未知。我们通过整合多种类型的基因组数据,对雌激素反应基因中组装的转录机制进行了全面观察。在没有雌激素的情况下,大多数基因形成了更高阶的染色质结构,包括与 RNA 聚合酶 II(Pol II)、雌激素受体 α(ERα)和 ERα-先驱因子结合的 DNA 环。受雌激素“抑制”的基因在启动子和整个基因体中表现出活跃的转录;受雌激素“诱导”的基因在启动子处表现出活跃的转录起始,但在基因体中暂停转录。在雌激素存在的情况下,大多数雌激素诱导的基因保留了原始的高阶染色质结构,而大多数雌激素抑制的基因经历了染色质重排。对于雌激素诱导的基因,雌激素通过募集共激活因子或释放具有独特伸长作用的共抑制因子来增强转录延伸。对于雌激素抑制的基因,雌激素处理导致染色质结构重排,从而破坏了原本转录效率高的染色质结构。我们的计算机模拟研究表明,雌激素至少部分通过修饰先前组装的高阶复合物来调节基因表达,而不是通过促进机器的从头组装。