Suppr超能文献

用不同配方的结核分枝杆菌抗原 85A 免疫可诱导具有不同特异性和保护效力的免疫应答。

Immunization with different formulations of Mycobacterium tuberculosis antigen 85A induces immune responses with different specificity and protective efficacy.

机构信息

University of Oxford, The Peter Medawar Building for Pathogen Research, South Parks Road, Oxford OX1 3SY, UK.

出版信息

Vaccine. 2013 Sep 23;31(41):4624-31. doi: 10.1016/j.vaccine.2013.07.040. Epub 2013 Jul 27.

Abstract

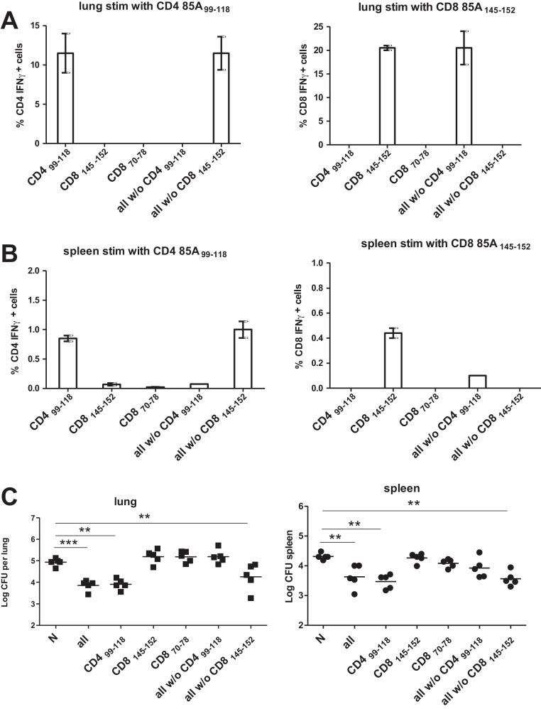
To test the relative efficacy of CD4 and CD8T cells in mediating protective immunity to Mycobacterium tuberculosis (Mtb), we compared three immunization regimes designed to induce preferentially each subset. BALB/c mice were immunized intranasally (i.n.) or parenterally with antigen 85A either in a recombinant Adenoviral vector (Ad85A), as recombinant protein (r85A) or as a set of overlapping 15mer peptides (p85A). For the first time we show that i.n. immunization with overlapping 85A synthetic peptides as well as Ad85A or r85A can provide protection against Mtb challenge. For all forms of the antigen, i.n. induces greater protection against Mtb challenge than parenteral immunization. Ad85A induces a predominantly CD8T cell response against the 85A(70-78) epitope, r85A a CD4 response to 85A(99-118) and p85A a balanced CD4/CD8 response to the CD4 85A(99-118 )and CD8 85A(145-152) epitopes. Immune responses to CD4 85A(99-118) and CD8 85A(70-78) but not CD8 85A(145-152) are protective. Although Ad85A induces a strong response to the protective CD8 85A(70-78) epitope, we could not induce any response to this epitope by peptide immunization. These results show that although peptide immunization can induce protective immunity to Mtb challenge, it can also induce a response to a non-protective epitope in antigen 85A, indicating that the specificity of an immune response may be more important for protection against Mtb than its magnitude. These findings have important implications for the application of such vaccines in humans.

摘要

为了测试 CD4 和 CD8T 细胞在介导对结核分枝杆菌(Mycobacterium tuberculosis,Mtb)的保护性免疫中的相对效力,我们比较了三种免疫方案,这些方案旨在优先诱导每个亚群。BALB/c 小鼠经鼻内(i.n.)或肌肉内免疫用重组腺病毒载体(Ad85A)、重组蛋白(r85A)或重叠 15mer 肽(p85A)形式的抗原 85A。我们首次表明,用重叠的 85A 合成肽以及 Ad85A 或 r85A 进行鼻内免疫可以提供对 Mtb 挑战的保护。对于抗原的所有形式,i.n. 免疫诱导对 Mtb 挑战的保护作用大于肌肉内免疫。Ad85A 诱导针对 85A(70-78)表位的主要 CD8T 细胞反应,r85A 诱导针对 85A(99-118)的 CD4 反应,p85A 诱导针对 CD4 85A(99-118)和 CD8 85A(145-152)表位的平衡 CD4/CD8 反应。对 CD4 85A(99-118)和 CD8 85A(70-78)的免疫反应但不是 CD8 85A(145-152)具有保护作用。尽管 Ad85A 诱导针对保护性 CD8 85A(70-78)表位的强烈反应,但我们无法通过肽免疫诱导对该表位的任何反应。这些结果表明,尽管肽免疫可以诱导对 Mtb 挑战的保护性免疫,但它也可以诱导对抗原 85A 中的非保护性表位的反应,这表明免疫反应的特异性对 Mtb 的保护作用比对其大小更为重要。这些发现对这些疫苗在人类中的应用具有重要意义。

https://cdn.ncbi.nlm.nih.gov/pmc/blobs/ee4a/3898716/7002114b6c4b/gr1.jpg

文献AI研究员

20分钟写一篇综述,助力文献阅读效率提升50倍。

立即体验

用中文搜PubMed

大模型驱动的PubMed中文搜索引擎

马上搜索

文档翻译

学术文献翻译模型,支持多种主流文档格式。

立即体验