• 文献检索
  • 文档翻译
  • 深度研究
  • 学术资讯
  • Suppr Zotero 插件Zotero 插件
  • 邀请有礼
  • 套餐&价格
  • 历史记录
应用&插件
Suppr Zotero 插件Zotero 插件浏览器插件Mac 客户端Windows 客户端微信小程序
定价
高级版会员购买积分包购买API积分包
服务
文献检索文档翻译深度研究API 文档MCP 服务
关于我们
关于 Suppr公司介绍联系我们用户协议隐私条款
关注我们

Suppr 超能文献

核心技术专利:CN118964589B侵权必究
粤ICP备2023148730 号-1Suppr @ 2026

文献检索

告别复杂PubMed语法,用中文像聊天一样搜索,搜遍4000万医学文献。AI智能推荐,让科研检索更轻松。

立即免费搜索

文件翻译

保留排版,准确专业,支持PDF/Word/PPT等文件格式,支持 12+语言互译。

免费翻译文档

深度研究

AI帮你快速写综述,25分钟生成高质量综述,智能提取关键信息,辅助科研写作。

立即免费体验

在多药耐药细胞中筛选表型选择性活性,鉴定出一种新型微管活性药物,对常见形式的癌症耐药性不敏感。

Screening for phenotype selective activity in multidrug resistant cells identifies a novel tubulin active agent insensitive to common forms of cancer drug resistance.

机构信息

Department of Medical Sciences, Division of Clinical Pharmacology, Uppsala University, Uppsala, Sweden.

出版信息

BMC Cancer. 2013 Aug 6;13:374. doi: 10.1186/1471-2407-13-374.

DOI:10.1186/1471-2407-13-374
PMID:23919498
原文链接:https://pmc.ncbi.nlm.nih.gov/articles/PMC3751689/
Abstract

BACKGROUND

Drug resistance is a common cause of treatment failure in cancer patients and encompasses a multitude of different mechanisms. The aim of the present study was to identify drugs effective on multidrug resistant cells.

METHODS

The RPMI 8226 myeloma cell line and its multidrug resistant subline 8226/Dox40 was screened for cytotoxicity in response to 3,000 chemically diverse compounds using a fluorometric cytotoxicity assay (FMCA). Follow-up profiling was subsequently performed using various cellular and biochemical assays.

RESULTS

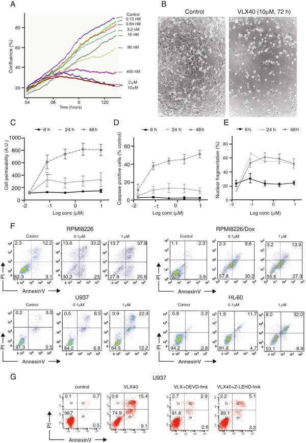
One compound, designated VLX40, demonstrated a higher activity against 8226/Dox40 cells compared to its parental counterpart. VLX40 induced delayed cell death with apoptotic features. Mechanistic exploration was performed using gene expression analysis of drug exposed tumor cells to generate a drug-specific signature. Strong connections to tubulin inhibitors and microtubule cytoskeleton were retrieved. The mechanistic hypothesis of VLX40 acting as a tubulin inhibitor was confirmed by direct measurements of interaction with tubulin polymerization using a biochemical assay and supported by demonstration of G2/M cell cycle arrest. When tested against a broad panel of primary cultures of patient tumor cells (PCPTC) representing different forms of leukemia and solid tumors, VLX40 displayed high activity against both myeloid and lymphoid leukemias in contrast to the reference compound vincristine to which myeloid blast cells are often insensitive. Significant in vivo activity was confirmed in myeloid U-937 cells implanted subcutaneously in mice using the hollow fiber model.

CONCLUSIONS

The results indicate that VLX40 may be a useful prototype for development of novel tubulin active agents that are insensitive to common mechanisms of cancer drug resistance.

摘要

背景

耐药性是癌症患者治疗失败的常见原因,涉及多种不同的机制。本研究旨在确定对多药耐药细胞有效的药物。

方法

使用荧光细胞毒性测定法(FMCA)筛选 RPMI 8226 骨髓瘤细胞系及其多药耐药亚系 8226/Dox40 对 3000 种不同化合物的细胞毒性。随后使用各种细胞和生化测定法进行后续分析。

结果

一种名为 VLX40 的化合物对 8226/Dox40 细胞的活性明显高于其亲本细胞。VLX40 诱导具有凋亡特征的迟发性细胞死亡。通过对暴露于药物的肿瘤细胞进行基因表达分析来进行机制探索,以生成药物特异性特征。发现与微管蛋白抑制剂和微管细胞骨架有很强的联系。VLX40 作为微管蛋白抑制剂的作用机制通过使用生化测定法直接测量与微管蛋白聚合的相互作用得到证实,并通过证明 G2/M 细胞周期阻滞得到支持。当对代表不同白血病和实体瘤形式的患者肿瘤细胞(PCPTC)的广泛原发性培养物进行测试时,VLX40 对髓样和淋巴样白血病均表现出高活性,与参考化合物长春新碱形成对比,长春新碱通常对髓样原始细胞不敏感。在使用中空纤维模型植入皮下的髓样 U-937 细胞中进行的体内研究中证实了显著的活性。

结论

结果表明,VLX40 可能是开发对常见癌症耐药机制不敏感的新型微管蛋白活性药物的有用原型。

https://cdn.ncbi.nlm.nih.gov/pmc/blobs/2492/3751689/e8f242723581/1471-2407-13-374-5.jpg
https://cdn.ncbi.nlm.nih.gov/pmc/blobs/2492/3751689/633d15121b0d/1471-2407-13-374-1.jpg
https://cdn.ncbi.nlm.nih.gov/pmc/blobs/2492/3751689/769633eeca1e/1471-2407-13-374-2.jpg
https://cdn.ncbi.nlm.nih.gov/pmc/blobs/2492/3751689/d1b767f223e5/1471-2407-13-374-3.jpg
https://cdn.ncbi.nlm.nih.gov/pmc/blobs/2492/3751689/a4ee10cbade1/1471-2407-13-374-4.jpg
https://cdn.ncbi.nlm.nih.gov/pmc/blobs/2492/3751689/e8f242723581/1471-2407-13-374-5.jpg
https://cdn.ncbi.nlm.nih.gov/pmc/blobs/2492/3751689/633d15121b0d/1471-2407-13-374-1.jpg
https://cdn.ncbi.nlm.nih.gov/pmc/blobs/2492/3751689/769633eeca1e/1471-2407-13-374-2.jpg
https://cdn.ncbi.nlm.nih.gov/pmc/blobs/2492/3751689/d1b767f223e5/1471-2407-13-374-3.jpg
https://cdn.ncbi.nlm.nih.gov/pmc/blobs/2492/3751689/a4ee10cbade1/1471-2407-13-374-4.jpg
https://cdn.ncbi.nlm.nih.gov/pmc/blobs/2492/3751689/e8f242723581/1471-2407-13-374-5.jpg

相似文献

1
Screening for phenotype selective activity in multidrug resistant cells identifies a novel tubulin active agent insensitive to common forms of cancer drug resistance.在多药耐药细胞中筛选表型选择性活性,鉴定出一种新型微管活性药物,对常见形式的癌症耐药性不敏感。
BMC Cancer. 2013 Aug 6;13:374. doi: 10.1186/1471-2407-13-374.
2
Phenotype-based drug screening in primary ovarian carcinoma cultures identifies intracellular iron depletion as a promising strategy for cancer treatment.基于表型的药物筛选在原发性卵巢癌细胞培养物中鉴定出细胞内铁耗竭是一种有前途的癌症治疗策略。
Biochem Pharmacol. 2011 Jul 15;82(2):139-47. doi: 10.1016/j.bcp.2011.04.003. Epub 2011 Apr 22.
3
Indanocine, a microtubule-binding indanone and a selective inducer of apoptosis in multidrug-resistant cancer cells.茚达诺辛,一种与微管结合的茚满二酮,是多药耐药癌细胞凋亡的选择性诱导剂。
J Natl Cancer Inst. 2000 Feb 2;92(3):217-24. doi: 10.1093/jnci/92.3.217.
4
Pseudolaric acid B, a novel microtubule-destabilizing agent that circumvents multidrug resistance phenotype and exhibits antitumor activity in vivo.土槿皮酸B,一种新型的微管去稳定剂,可规避多药耐药表型并在体内表现出抗肿瘤活性。
Clin Cancer Res. 2005 Aug 15;11(16):6002-11. doi: 10.1158/1078-0432.CCR-05-0209.
5
5-(3,4,5-trimethoxybenzoyl)-4-methyl-2-(p-tolyl) imidazol (BZML) targets tubulin and DNA to induce anticancer activity and overcome multidrug resistance in colorectal cancer cells.5-(3,4,5-三甲氧基苯甲酰基)-4-甲基-2-(对甲苯基)咪唑(BZML)靶向微管蛋白和 DNA,以诱导抗癌活性并克服结直肠癌细胞中的多药耐药性。
Chem Biol Interact. 2020 Jan 5;315:108886. doi: 10.1016/j.cbi.2019.108886. Epub 2019 Nov 1.
6
Screening of an annotated compound library for drug activity in a resistant myeloma cell line.在耐药骨髓瘤细胞系中筛选带注释的化合物库以检测药物活性。
Cancer Chemother Pharmacol. 2006 Dec;58(6):749-58. doi: 10.1007/s00280-006-0216-7. Epub 2006 Mar 10.
7
In vitro evaluation of new anticancer drugs, exemplified by vinorelbine, using the fluorometric microculture cytotoxicity assay on human tumor cell lines and patient biopsy cells.使用荧光微量培养细胞毒性试验,以长春瑞滨为例,对人肿瘤细胞系和患者活检细胞进行新型抗癌药物的体外评估。
J Exp Ther Oncol. 1996 Sep;1(5):286-95.
8
BPR0L075, a novel synthetic indole compound with antimitotic activity in human cancer cells, exerts effective antitumoral activity in vivo.BPR0L075是一种新型合成吲哚化合物,在人类癌细胞中具有抗有丝分裂活性,在体内发挥有效的抗肿瘤活性。
Cancer Res. 2004 Jul 1;64(13):4621-8. doi: 10.1158/0008-5472.CAN-03-3474.
9
Biological evaluation on different human cancer cell lines of novel colchicine analogs.新型秋水仙碱类似物对不同人类癌细胞系的生物学评价。
Oncol Res. 1999;11(3):145-52.
10
(Z)-1-aryl-3-arylamino-2-propen-1-ones, highly active stimulators of tubulin polymerization: synthesis, structure-activity relationship (SAR), tubulin polymerization, and cell growth inhibition studies.(Z)-1-芳基-3-芳氨基-2-丙烯-1-酮,微管蛋白聚合的高效激活剂:合成、构效关系(SAR)、微管蛋白聚合和细胞生长抑制研究。
J Med Chem. 2012 Jun 14;55(11):5174-87. doi: 10.1021/jm300176j. Epub 2012 May 25.

引用本文的文献

1
Quinolin-6-Yloxyacetamides Are Microtubule Destabilizing Agents That Bind to the Colchicine Site of Tubulin.喹啉-6-基氧基乙酰胺是与微管蛋白的秋水仙碱位点结合的微管解聚剂。
Int J Mol Sci. 2017 Jun 22;18(7):1336. doi: 10.3390/ijms18071336.
2
A Semi-Supervised Approach for Refining Transcriptional Signatures of Drug Response and Repositioning Predictions.一种用于优化药物反应转录特征及重新定位预测的半监督方法。
PLoS One. 2015 Oct 9;10(10):e0139446. doi: 10.1371/journal.pone.0139446. eCollection 2015.

本文引用的文献

1
Cancer cells acquire resistance to anticancer drugs: an update.癌细胞获得抗癌药物耐药性:更新。
Biomed J. 2012 Nov-Dec;35(6):464-72. doi: 10.4103/2319-4170.104411.
2
Identification of Simple Compounds with Microtubule-Binding Activity That Inhibit Cancer Cell Growth with High Potency.具有微管结合活性且高效抑制癌细胞生长的简单化合物的鉴定。
ACS Med Chem Lett. 2012 Jan 12;3(1):35-38. doi: 10.1021/ml200195s. Epub 2011 Oct 31.
3
In vitro evaluation of clinical activity and toxicity of anticancer drugs using tumor cells from patients and cells representing normal tissues.
利用患者肿瘤细胞和代表正常组织的细胞对临床抗癌药物的活性和毒性进行体外评估。
Cancer Chemother Pharmacol. 2012 Mar;69(3):697-707. doi: 10.1007/s00280-011-1746-1. Epub 2011 Oct 9.
4
Evolution from a natural flavones nucleus to obtain 2-(4-Propoxyphenyl)quinoline derivatives as potent inhibitors of the S. aureus NorA efflux pump.从天然黄酮核出发,获得强效金黄色葡萄球菌 NorA 外排泵抑制剂 2-(4-丙氧基苯基)喹啉衍生物。
J Med Chem. 2011 Aug 25;54(16):5722-36. doi: 10.1021/jm200370y. Epub 2011 Aug 3.
5
Identification of agents that induce apoptosis of multicellular tumour spheroids: enrichment for mitotic inhibitors with hydrophobic properties.鉴定诱导多细胞肿瘤球体凋亡的试剂:富含具有疏水性的有丝分裂抑制剂。
Chem Biol Drug Des. 2011 Oct;78(4):547-57. doi: 10.1111/j.1747-0285.2011.01170.x. Epub 2011 Jul 29.
6
Mechanism of cell adaptation: when and how do cancer cells develop chemoresistance?细胞适应机制:癌细胞何时以及如何产生化疗耐药性?
Cancer J. 2011 Mar-Apr;17(2):89-95. doi: 10.1097/PPO.0b013e318212dd3d.
7
Mitosis is not a key target of microtubule agents in patient tumors.有丝分裂不是患者肿瘤中微管制剂的关键靶点。
Nat Rev Clin Oncol. 2011 Feb 1;8(4):244-50. doi: 10.1038/nrclinonc.2010.228.
8
Cell line-based platforms to evaluate the therapeutic efficacy of candidate anticancer agents.基于细胞系的平台来评估候选抗癌药物的治疗效果。
Nat Rev Cancer. 2010 Apr;10(4):241-53. doi: 10.1038/nrc2820. Epub 2010 Mar 19.
9
Identification of a nonkinase target mediating cytotoxicity of novel kinase inhibitors.新型激酶抑制剂介导细胞毒性的非激酶靶点的鉴定
Mol Cancer Ther. 2008 Nov;7(11):3490-8. doi: 10.1158/1535-7163.MCT-08-0826.
10
The fluorometric microculture cytotoxicity assay.荧光微量培养细胞毒性测定法。
Nat Protoc. 2008;3(8):1364-9. doi: 10.1038/nprot.2008.114.