Department of Cell Biology, Duke University, Durham, NC 27710, USA.
Transl Psychiatry. 2013 Aug 13;3(8):e291. doi: 10.1038/tp.2013.65.
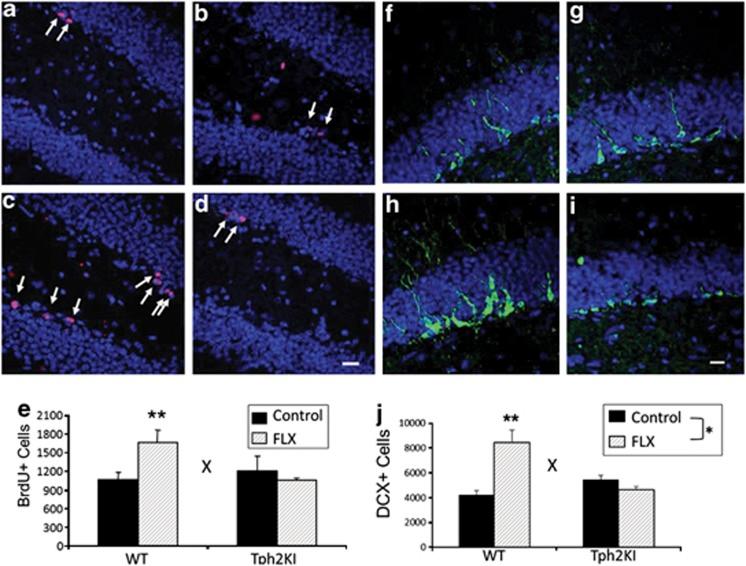
The importance of reversing brain serotonin (5-HT) deficiency and promoting hippocampal neurogenesis in the mechanisms of action for antidepressants remain highly controversial. Here we examined the behavioral, neurochemical and neurogenic effects of chronic fluoxetine (FLX) in a mouse model of congenital 5-HT deficiency, the tryptophan hydroxylase 2 (R439H) knock-in (Tph2KI) mouse. Our results demonstrate that congenital 5-HT deficiency prevents a subset of the signature molecular, cellular and behavioral effects of FLX, despite the fact that FLX restores the 5-HT levels of Tph2KI mice to essentially the levels observed in wild-type mice at baseline. These results suggest that inducing supra-physiological levels of 5-HT, not merely reversing 5-HT deficiency, is required for many of the antidepressant-like effects of FLX. We also demonstrate that co-administration of the 5-HT precursor, 5-hydroxytryptophan (5-HTP), along with FLX rescues the novelty suppressed feeding (NSF) anxiolytic-like effect of FLX in Tph2KI mice, despite still failing to induce neurogenesis. Thus, our results indicate that brain 5-HT deficiency reduces the efficacy of FLX and that supplementation with 5-HTP can restore some antidepressant-like responses in the context of 5-HT deficiency. Our findings also suggest that feeding latency reductions in the NSF induced by chronic 5-HT elevation are not mediated by drug-induced increments in neurogenesis in 5-HT-deficient animals. Overall, these findings shed new light on the impact of 5-HT deficiency on responses to FLX and may have important implications for treatment selection in depression and anxiety disorders.
抗抑郁药作用机制中逆转脑 5-羟色胺(5-HT)缺乏和促进海马神经发生的重要性仍存在很大争议。在这里,我们研究了慢性氟西汀(FLX)在先天性 5-HT 缺乏症小鼠模型(色氨酸羟化酶 2(R439H)基因敲入(Tph2KI)小鼠)中的行为、神经化学和神经发生效应。我们的结果表明,先天性 5-HT 缺乏症阻止了 FLX 的一部分特征分子、细胞和行为效应,尽管 FLX 将 Tph2KI 小鼠的 5-HT 水平恢复到基线时野生型小鼠观察到的水平。这些结果表明,诱导超生理水平的 5-HT,而不仅仅是逆转 5-HT 缺乏症,是 FLX 许多抗抑郁样作用所必需的。我们还证明,尽管仍然不能诱导神经发生,5-HT 前体 5-羟色氨酸(5-HTP)与 FLX 共同给药可挽救 Tph2KI 小鼠中 FLX 的新奇抑制进食(NSF)抗焦虑样作用。因此,我们的结果表明,脑 5-HT 缺乏症降低了 FLX 的疗效,并且 5-HTP 的补充可以在 5-HT 缺乏的情况下恢复一些抗抑郁样反应。我们的研究结果还表明,慢性 5-HT 升高诱导的 NSF 中摄食潜伏期的减少不是由药物诱导的神经发生增加介导的。总体而言,这些发现为 5-HT 缺乏症对 FLX 反应的影响提供了新的认识,并可能对抑郁和焦虑障碍的治疗选择具有重要意义。