Suppr超能文献

E2F-7 将 DNA 损伤依赖性转录与 DNA 修复过程偶联。

E2F-7 couples DNA damage-dependent transcription with the DNA repair process.

机构信息

Laboratory of Cancer Biology; Department of Oncology; University of Oxford; Oxford, UK.

出版信息

Cell Cycle. 2013 Sep 15;12(18):3037-51. doi: 10.4161/cc.26078. Epub 2013 Aug 20.

Abstract

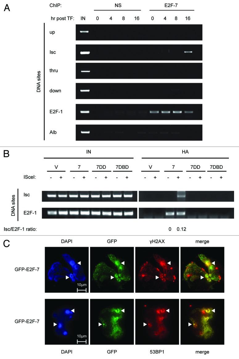
The cellular response to DNA damage, mediated by the DNA repair process, is essential in maintaining the integrity and stability of the genome. E2F-7 is an atypical member of the E2F family with a role in negatively regulating transcription and cell cycle progression under DNA damage. Surprisingly, we found that E2F-7 makes a transcription-independent contribution to the DNA repair process, which involves E2F-7 locating to and binding damaged DNA. Further, E2F-7 recruits CtBP and HDAC to the damaged DNA, altering the local chromatin environment of the DNA lesion. Importantly, the E2F-7 gene is a target for somatic mutation in human cancer and tumor-derived mutant alleles encode proteins with compromised transcription and DNA repair properties. Our results establish that E2F-7 participates in 2 closely linked processes, allowing it to directly couple the expression of genes involved in the DNA damage response with the DNA repair machinery, which has relevance in human malignancy.

摘要

细胞对 DNA 损伤的反应,由 DNA 修复过程介导,对于维持基因组的完整性和稳定性至关重要。E2F-7 是 E2F 家族的一个非典型成员,在 DNA 损伤下,它在转录和细胞周期进程的负调控中发挥作用。令人惊讶的是,我们发现 E2F-7 对 DNA 修复过程做出了转录独立性的贡献,其中包括 E2F-7 定位到并结合受损 DNA。此外,E2F-7 将 CtBP 和 HDAC 募集到受损 DNA 上,改变了 DNA 损伤部位的局部染色质环境。重要的是,E2F-7 基因是人类癌症中体细胞突变的靶标,肿瘤衍生的突变等位基因编码转录和 DNA 修复功能受损的蛋白质。我们的研究结果表明,E2F-7 参与了两个紧密相关的过程,使其能够将参与 DNA 损伤反应的基因的表达与 DNA 修复机制直接联系起来,这与人类恶性肿瘤有关。

https://cdn.ncbi.nlm.nih.gov/pmc/blobs/7a5f/3875678/d6c834915bb4/cc-12-3037-g1.jpg

文献AI研究员

20分钟写一篇综述,助力文献阅读效率提升50倍。

立即体验

用中文搜PubMed

大模型驱动的PubMed中文搜索引擎

马上搜索

文档翻译

学术文献翻译模型,支持多种主流文档格式。

立即体验