• 文献检索
  • 文档翻译
  • 深度研究
  • 学术资讯
  • Suppr Zotero 插件Zotero 插件
  • 邀请有礼
  • 套餐&价格
  • 历史记录
应用&插件
Suppr Zotero 插件Zotero 插件浏览器插件Mac 客户端Windows 客户端微信小程序
定价
高级版会员购买积分包购买API积分包
服务
文献检索文档翻译深度研究API 文档MCP 服务
关于我们
关于 Suppr公司介绍联系我们用户协议隐私条款
关注我们

Suppr 超能文献

核心技术专利:CN118964589B侵权必究
粤ICP备2023148730 号-1Suppr @ 2026

文献检索

告别复杂PubMed语法,用中文像聊天一样搜索,搜遍4000万医学文献。AI智能推荐,让科研检索更轻松。

立即免费搜索

文件翻译

保留排版,准确专业,支持PDF/Word/PPT等文件格式,支持 12+语言互译。

免费翻译文档

深度研究

AI帮你快速写综述,25分钟生成高质量综述,智能提取关键信息,辅助科研写作。

立即免费体验

定义囊性纤维化跨膜电导调节因子基因变异的疾病责任。

Defining the disease liability of variants in the cystic fibrosis transmembrane conductance regulator gene.

机构信息

1] Department of Medicine, Johns Hopkins University, Baltimore, Maryland, USA. [2] Perdana University Graduate School of Medicine, Serdang, Malaysia. [3] McKusick-Nathans Institute of Genetic Medicine, Johns Hopkins University, Baltimore, Maryland, USA.

出版信息

Nat Genet. 2013 Oct;45(10):1160-7. doi: 10.1038/ng.2745. Epub 2013 Aug 25.

DOI:10.1038/ng.2745
PMID:23974870
原文链接:https://pmc.ncbi.nlm.nih.gov/articles/PMC3874936/
Abstract

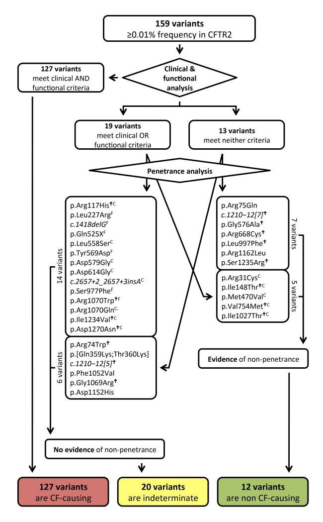
Allelic heterogeneity in disease-causing genes presents a substantial challenge to the translation of genomic variation into clinical practice. Few of the almost 2,000 variants in the cystic fibrosis transmembrane conductance regulator gene CFTR have empirical evidence that they cause cystic fibrosis. To address this gap, we collected both genotype and phenotype data for 39,696 individuals with cystic fibrosis in registries and clinics in North America and Europe. In these individuals, 159 CFTR variants had an allele frequency of ł0.01%. These variants were evaluated for both clinical severity and functional consequence, with 127 (80%) meeting both clinical and functional criteria consistent with disease. Assessment of disease penetrance in 2,188 fathers of individuals with cystic fibrosis enabled assignment of 12 of the remaining 32 variants as neutral, whereas the other 20 variants remained of indeterminate effect. This study illustrates that sourcing data directly from well-phenotyped subjects can address the gap in our ability to interpret clinically relevant genomic variation.

摘要

致病基因的等位基因异质性对将基因组变异转化为临床实践提出了重大挑战。囊性纤维化跨膜电导调节因子 (CFTR) 基因中的近 2000 个变体中,只有少数具有导致囊性纤维化的经验证据。为了解决这一差距,我们收集了北美和欧洲登记处和诊所中 39696 名囊性纤维化患者的基因型和表型数据。在这些个体中,159 种 CFTR 变体的等位基因频率为 ł0.01%。对这些变体进行了临床严重程度和功能后果的评估,其中 127 种(80%)符合疾病的临床和功能标准。对 2188 名囊性纤维化个体的父亲进行疾病外显率评估,使 12 种剩余的 32 种变体中的 12 种被归为中性,而其他 20 种变体仍不确定其影响。这项研究表明,直接从表型良好的个体中获取数据可以解决我们解释临床相关基因组变异的能力差距。

https://cdn.ncbi.nlm.nih.gov/pmc/blobs/b05d/3874936/b55c5880f3ff/nihms-512446-f0004.jpg
https://cdn.ncbi.nlm.nih.gov/pmc/blobs/b05d/3874936/c418edf92e4e/nihms-512446-f0001.jpg
https://cdn.ncbi.nlm.nih.gov/pmc/blobs/b05d/3874936/0a02facae7b4/nihms-512446-f0002.jpg
https://cdn.ncbi.nlm.nih.gov/pmc/blobs/b05d/3874936/f72d6b8bbc9b/nihms-512446-f0003.jpg
https://cdn.ncbi.nlm.nih.gov/pmc/blobs/b05d/3874936/b55c5880f3ff/nihms-512446-f0004.jpg
https://cdn.ncbi.nlm.nih.gov/pmc/blobs/b05d/3874936/c418edf92e4e/nihms-512446-f0001.jpg
https://cdn.ncbi.nlm.nih.gov/pmc/blobs/b05d/3874936/0a02facae7b4/nihms-512446-f0002.jpg
https://cdn.ncbi.nlm.nih.gov/pmc/blobs/b05d/3874936/f72d6b8bbc9b/nihms-512446-f0003.jpg
https://cdn.ncbi.nlm.nih.gov/pmc/blobs/b05d/3874936/b55c5880f3ff/nihms-512446-f0004.jpg

相似文献

1
Defining the disease liability of variants in the cystic fibrosis transmembrane conductance regulator gene.定义囊性纤维化跨膜电导调节因子基因变异的疾病责任。
Nat Genet. 2013 Oct;45(10):1160-7. doi: 10.1038/ng.2745. Epub 2013 Aug 25.
2
Applying Cystic Fibrosis Transmembrane Conductance Regulator Genetics and CFTR2 Data to Facilitate Diagnoses.应用囊性纤维化跨膜传导调节因子遗传学和CFTR2数据辅助诊断。
J Pediatr. 2017 Feb;181S:S27-S32.e1. doi: 10.1016/j.jpeds.2016.09.063.
3
Correlating Cystic Fibrosis Transmembrane Conductance Regulator Function with Clinical Features to Inform Precision Treatment of Cystic Fibrosis.将囊性纤维化跨膜电导调节剂功能与临床特征相关联,以指导囊性纤维化的精准治疗。
Am J Respir Crit Care Med. 2019 May 1;199(9):1116-1126. doi: 10.1164/rccm.201901-0145OC.
4
Molecular Genetics of Cystic Fibrosis Transmembrane Conductance Regulator: Genotype and Phenotype.囊性纤维化跨膜传导调节因子的分子遗传学:基因型与表型
Pediatr Clin North Am. 2016 Aug;63(4):585-98. doi: 10.1016/j.pcl.2016.04.002.
5
Genetics of Cystic Fibrosis: Clinical Implications.囊性纤维化的遗传学:临床意义
Clin Chest Med. 2016 Mar;37(1):9-16. doi: 10.1016/j.ccm.2015.11.002. Epub 2015 Dec 24.
6
R248G cystic fibrosis transmembrane conductance regulator mutation in three siblings presenting with recurrent acute pancreatitis and reproductive issues: a case series.三名患有复发性急性胰腺炎和生殖问题的兄弟姐妹中的R248G囊性纤维化跨膜传导调节因子突变:病例系列
J Med Case Rep. 2017 Feb 15;11(1):42. doi: 10.1186/s13256-016-1181-3.
7
Penetrance is a critical parameter for assessing the disease liability of CFTR variants.外显率是评估CFTR变异体疾病易感性的关键参数。
J Cyst Fibros. 2020 Nov;19(6):949-954. doi: 10.1016/j.jcf.2020.03.019. Epub 2020 Apr 20.
8
A cystic fibrosis transmembrane conductance regulator splice variant with partial penetrance associated with variable cystic fibrosis presentations.一种具有部分外显率且与囊性纤维化不同表现相关的囊性纤维化跨膜传导调节因子剪接变体。
Am J Respir Crit Care Med. 1997 Jun;155(6):1914-20. doi: 10.1164/ajrccm.155.6.9196095.
9
Assessing the Disease-Liability of Mutations in CFTR.评估 CFTR 突变的疾病致病变异。
Cold Spring Harb Perspect Med. 2012 Dec 1;2(12):a009480. doi: 10.1101/cshperspect.a009480.
10
Spectrum of CFTR gene sequence variants in a northern Portugal population.葡萄牙北部人群中 CFTR 基因序列变异的频谱。
Pulmonology. 2018 Jan-Feb;24(1):3-9. doi: 10.1016/j.pulmoe.2017.12.007. Epub 2018 Mar 5.

引用本文的文献

1
A severe early presentation of cystic fibrosis in an infant with a homozygous c.1375_1383del CFTR variant- a case report.一名患有纯合子c.1375_1383del CFTR变异的婴儿囊性纤维化的严重早期表现——病例报告
Front Pediatr. 2025 Aug 26;13:1643050. doi: 10.3389/fped.2025.1643050. eCollection 2025.
2
Elexacaftor-tezacaftor-ivacaftor in people with cystic fibrosis harbouring two Class I variants: real-world data from the French compassionate programme.依列卡福妥-替扎卡福妥-依伐卡托治疗携带两个I类变异的囊性纤维化患者:来自法国同情用药项目的真实世界数据
EClinicalMedicine. 2025 Aug 30;88:103476. doi: 10.1016/j.eclinm.2025.103476. eCollection 2025 Oct.
3

本文引用的文献

1
A classification model relative to splicing for variants of unknown clinical significance: application to the CFTR gene.一个与剪接相关的未知临床意义变异分类模型:在 CFTR 基因中的应用。
Hum Mutat. 2013 May;34(5):774-84. doi: 10.1002/humu.22291. Epub 2013 Apr 5.
2
Translating genes into health.将基因转化为健康。
Nat Genet. 2013 Jan;45(1):4-5. doi: 10.1038/ng.2510.
3
Deleterious- and disease-allele prevalence in healthy individuals: insights from current predictions, mutation databases, and population-scale resequencing.
CFTR Modulators Counteract F508del CFTR Functional Defects in a Pancreatic Epithelial Model of Cystic Fibrosis.
CFTR调节剂可抵消囊性纤维化胰腺上皮模型中F508del CFTR的功能缺陷。
Life (Basel). 2025 Aug 19;15(8):1315. doi: 10.3390/life15081315.
4
Cyclodextrin-Based Nanotransporters as a Versatile Tool to Manage Oxidative Stress-Induced Lung Diseases.基于环糊精的纳米转运体作为应对氧化应激诱导的肺部疾病的通用工具
Antioxidants (Basel). 2025 Aug 17;14(8):1007. doi: 10.3390/antiox14081007.
5
Genetic Heterogeneity Correlated with Phenotypic Variability in 48 Patients with Cystic Fibrosis.48例囊性纤维化患者的基因异质性与表型变异性的相关性
J Clin Med. 2025 Jul 29;14(15):5362. doi: 10.3390/jcm14155362.
6
Clinical efficacy of elexacaftor-tezacaftor-ivacaftor in two siblings with homozygous I1234V mutation cystic fibrosis: A prospective case series.依列卡福妥-替扎卡福妥-依伐卡托对两名患有纯合子I1234V突变囊性纤维化的兄弟姐妹的临床疗效:一项前瞻性病例系列研究。
Respir Med Case Rep. 2025 Jul 24;57:102264. doi: 10.1016/j.rmcr.2025.102264. eCollection 2025.
7
ACE-tRNAs are a platform technology for suppressing nonsense mutations that cause cystic fibrosis.ACE-tRNA是一种用于抑制导致囊性纤维化的无义突变的平台技术。
Nucleic Acids Res. 2025 Jul 8;53(13). doi: 10.1093/nar/gkaf675.
8
Diseases Common in Persons With Cystic Fibrosis Among CFTR Heterozygotes.CFTR杂合子中囊性纤维化患者常见的疾病。
JAMA Intern Med. 2025 Jun 16. doi: 10.1001/jamainternmed.2025.1853.
9
The relationship between cancer risk and cystic fibrosis: the role of CFTR in cell growth and cancer development.癌症风险与囊性纤维化之间的关系:囊性纤维化跨膜传导调节因子在细胞生长和癌症发展中的作用。
RSC Med Chem. 2025 May 27. doi: 10.1039/d5md00203f.
10
Efficacy of Trikafta (ELX/TEZ/IVA) & Symdeko (TEZ/IVA) in Treating Cystic Fibrosis with F508del Allele: A Systematic Review and Meta-analysis.三联康(ELX/TEZ/IVA)和思合华(TEZ/IVA)治疗携带F508del等位基因的囊性纤维化的疗效:一项系统评价和荟萃分析。
Thorac Res Pract. 2025 Aug 15;26(5):248-259. doi: 10.4274/ThoracResPract.2025.2025-1-1. Epub 2025 May 8.
健康个体中有害和致病变异体的流行率:来自当前预测、突变数据库和全人群重测序的见解。
Am J Hum Genet. 2012 Dec 7;91(6):1022-32. doi: 10.1016/j.ajhg.2012.10.015.
4
An integrated map of genetic variation from 1,092 human genomes.1092 个人类基因组遗传变异的综合图谱。
Nature. 2012 Nov 1;491(7422):56-65. doi: 10.1038/nature11632.
5
Relating the disease mutation spectrum to the evolution of the cystic fibrosis transmembrane conductance regulator (CFTR).将疾病突变谱与囊性纤维化跨膜电导调节因子(CFTR)的进化联系起来。
PLoS One. 2012;7(8):e42336. doi: 10.1371/journal.pone.0042336. Epub 2012 Aug 7.
6
Microattribution and nanopublication as means to incentivize the placement of human genome variation data into the public domain.微归因和纳米出版作为激励人类基因组变异数据进入公共领域的手段。
Hum Mutat. 2012 Nov;33(11):1503-12. doi: 10.1002/humu.22144. Epub 2012 Jul 23.
7
Functional analysis of synonymous substitutions predicted to affect splicing of the CFTR gene.预测影响 CFTR 基因剪接的同义替换的功能分析。
J Cyst Fibros. 2012 Dec;11(6):511-7. doi: 10.1016/j.jcf.2012.04.009. Epub 2012 May 14.
8
Prospective and parallel assessments of cystic fibrosis newborn screening protocols in the Czech Republic: IRT/DNA/IRT versus IRT/PAP and IRT/PAP/DNA.捷克共和国囊性纤维化新生儿筛查方案的前瞻性和并行评估:IRT/DNA/IRT 与 IRT/PAP 和 IRT/PAP/DNA 比较。
Eur J Pediatr. 2012 Aug;171(8):1223-9. doi: 10.1007/s00431-012-1747-z. Epub 2012 May 12.
9
Phenotype-optimized sequence ensembles substantially improve prediction of disease-causing mutation in cystic fibrosis.表型优化的序列集合极大地提高了囊性纤维化致病突变的预测能力。
Hum Mutat. 2012 Aug;33(8):1267-74. doi: 10.1002/humu.22110. Epub 2012 May 22.
10
Newborn screening for cystic fibrosis.新生儿囊性纤维化筛查。
Curr Opin Pediatr. 2012 Jun;24(3):329-35. doi: 10.1097/MOP.0b013e328353489a.