Noto Daisuke, Sakuma Hiroshi, Takahashi Kazuya, Saika Reiko, Saga Ryoko, Yamada Masahito, Yamamura Takashi, Miyake Sachiko
Department of Immunology, National Institute of Neuroscience, National Center of Neurology and Psychiatry, Tokyo, Japan; Department of Neurology and Neurobiology of Aging, Kanazawa University Graduate School of Medical Science, Kanazawa, Japan.
Neuropathol Appl Neurobiol. 2014 Oct;40(6):697-713. doi: 10.1111/nan.12086.
Microglia are the resident immune cells in the central nervous system, originating from haematopoietic-derived myeloid cells. A microglial cell is a double-edged sword, which has both pro-inflammatory and anti-inflammatory functions. Although understanding the role of microglia in pathological conditions has become increasingly important, histopathology has been the only way to investigate microglia in human diseases.
To enable the study of microglial cells in vitro, we here establish a culture system to induce microglia-like cells from haematopoietic cells by coculture with astrocytes. The characteristics of microglia-like cells were analysed by flow cytometry and functional assay.
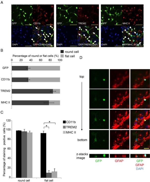
We show that triggering receptor expressing on myeloid cells-2-expressing microglia-like cells could be induced from lineage negative cells or monocytes by coculture with astrocytes. Microglia-like cells exhibited lower expression of CD45 and MHC class II than macrophages, a characteristic similar to brain microglia. When introduced into brain slice cultures, these microglia-like cells changed their morphology to a ramified shape on the first day of the culture. Moreover, we demonstrated that microglia-like cells could be induced from human monocytes by coculture with astrocytes. Finally, we showed that interleukin 34 was an important factor in the induction of microglia-like cells from haematopoietic cells in addition to cell-cell contact with astrocytes. Purified microglia-like cells were suitable for further culture and functional analyses.
Development of in vitro induction system for microglia will further promote the study of human microglial cells under pathological conditions as well as aid in the screening of drugs to target microglial cells.
小胶质细胞是中枢神经系统中的常驻免疫细胞,起源于造血来源的髓样细胞。小胶质细胞是一把双刃剑,具有促炎和抗炎功能。尽管了解小胶质细胞在病理状况中的作用变得越来越重要,但组织病理学一直是研究人类疾病中小胶质细胞的唯一方法。
为了能够在体外研究小胶质细胞,我们在此建立了一种培养系统,通过与星形胶质细胞共培养,从造血细胞中诱导出小胶质细胞样细胞。通过流式细胞术和功能分析对小胶质细胞样细胞的特性进行了分析。
我们表明,通过与星形胶质细胞共培养,可以从谱系阴性细胞或单核细胞中诱导出表达髓样细胞触发受体2的小胶质细胞样细胞。小胶质细胞样细胞比巨噬细胞表现出更低的CD45和MHC II类分子表达,这一特征与脑小胶质细胞相似。当将这些小胶质细胞样细胞引入脑片培养物中时,它们在培养的第一天就将形态转变为分支状。此外,我们证明通过与星形胶质细胞共培养,可以从人单核细胞中诱导出小胶质细胞样细胞。最后,我们表明,除了与星形胶质细胞的细胞间接触外,白细胞介素34是从造血细胞中诱导小胶质细胞样细胞的重要因素。纯化的小胶质细胞样细胞适合进一步培养和功能分析。
小胶质细胞体外诱导系统的开发将进一步促进对病理状况下人类小胶质细胞的研究,并有助于筛选靶向小胶质细胞的药物。