the Microscale and School of Life Sciences, University of Science and Technology of China, Hefei, Anhui 230026, China.
J Exp Med. 2013 Oct 21;210(11):2465-76. doi: 10.1084/jem.20122490. Epub 2013 Sep 23.
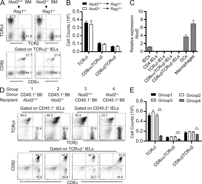
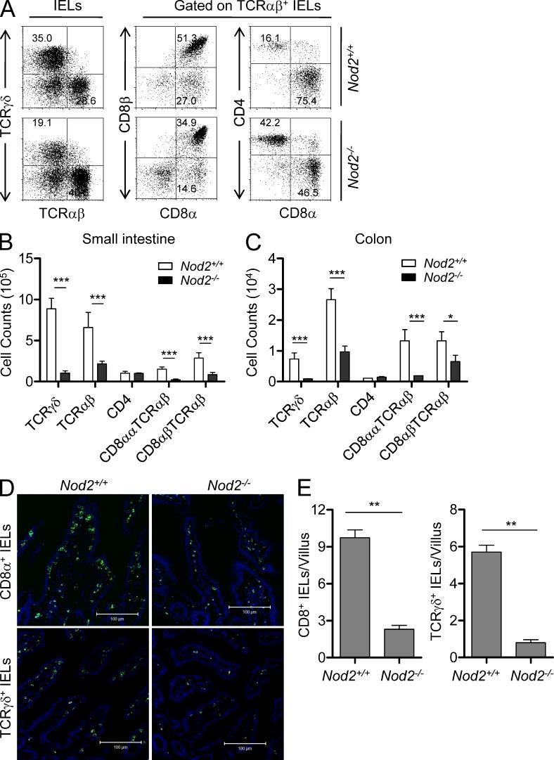
NOD2 functions as an intracellular sensor for microbial pathogen and plays an important role in epithelial defense. The loss-of-function mutation of NOD2 is strongly associated with human Crohn's disease (CD). However, the mechanisms of how NOD2 maintains the intestinal homeostasis and regulates the susceptibility of CD are still unclear. Here we found that the numbers of intestinal intraepithelial lymphocytes (IELs) were reduced significantly in Nod2(-/-) mice and the residual IELs displayed reduced proliferation and increased apoptosis. Further study showed that NOD2 signaling maintained IELs via recognition of gut microbiota and IL-15 production. Notably, recovery of IELs by adoptive transfer could reduce the susceptibility of Nod2(-/-) mice to the 2,4,6-trinitrobenzene sulfonic acid (TNBS)-induced colitis. Our results demonstrate that recognition of gut microbiota by NOD2 is important to maintain the homeostasis of IELs and provide a clue that may link NOD2 variation to the impaired innate immunity and higher susceptibility in CD.
NOD2 作为一种细胞内传感器,可识别微生物病原体,并在肠上皮防御中发挥重要作用。NOD2 的功能丧失性突变与人类克罗恩病(CD)密切相关。然而,NOD2 如何维持肠道内稳态以及调节 CD 的易感性的机制尚不清楚。本研究发现,Nod2(-/-) 小鼠的肠道上皮内淋巴细胞(IEL)数量显著减少,残留的 IEL 增殖减少,凋亡增加。进一步的研究表明,NOD2 信号通过识别肠道菌群和产生白细胞介素 15(IL-15)来维持 IEL。值得注意的是,通过过继转移恢复 IEL 可降低 Nod2(-/-) 小鼠对 2,4,6-三硝基苯磺酸(TNBS)诱导结肠炎的易感性。本研究结果表明,NOD2 通过识别肠道菌群对 IEL 稳态的维持具有重要意义,为 NOD2 变异与先天性免疫受损和 CD 易感性增加之间的关联提供了线索。