Suppr超能文献

靶向敲除 FGL2 可导致 LCMV WE 诱导的急性病毒性肝炎小鼠模型中早期病毒复制增加和适应性免疫增强。

Targeted deletion of FGL2 leads to increased early viral replication and enhanced adaptive immunity in a murine model of acute viral hepatitis caused by LCMV WE.

机构信息

University of Toronto Transplantation Institute, University of Toronto, Toronto, Ontario, Canada.

出版信息

PLoS One. 2013 Oct 11;8(10):e72309. doi: 10.1371/journal.pone.0072309. eCollection 2013.

Abstract

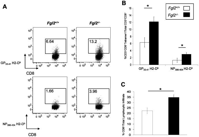
Mounting effective innate and adaptive immune responses are critical for viral clearance and the generation of long lasting immunity. It is known that production of inhibitory factors may result in the inability of the host to clear viruses, resulting in chronic viral persistence. Fibrinogen-like protein 2 (FGL2) has been identified as a novel effector molecule of CD4(+)CD25(+) Foxp3(+) regulatory T (Treg) cells that inhibits immune activity by binding to FCγRIIB expressed primarily on antigen presenting cells (APC). In this study, we show that infection of mice with Lymphocytic Choriomeningitis Virus WE (LCMV WE) leads to increased plasma levels of FGL2, which were detected as early as 2 days post-infection (pi) and persisted until day 50 pi. Mice deficient in FGL2 (fgl2(-/-)) had increased viral titers of LCMV WE in the liver early p.i but cleared the virus by day 12 similar to wild type mice. Dendritic cells (DC) isolated from the spleens of LCMV WE infected fgl2(-/-) had increased expression of the DC maturation markers CD80 and MHC Class II compared to wild type (fgl2(+/+)). Frequencies of CD8(+) and CD4(+) T cells producing IFNγ in response to ex vivo peptide re-stimulation isolated from the spleen and lymph nodes were also increased in LCMV WE infected fgl2(-/-) mice. Increased frequencies of CD8(+) T cells specific for LCMV tetramers GP33 and NP396 were detected within the liver of fgl2(-/-) mice. Plasma from fgl2(-/-) mice contained higher titers of total and neutralizing anti-LCMV antibody. Enhanced anti-viral immunity in fgl2(-/-) mice was associated with increased levels of serum alanine transaminase (ALT), hepatic necrosis and inflammation following LCMV WE infection. These data demonstrate that targeting FGL2 leads to early increased viral replication but enhanced anti-viral adaptive T & B cell responses. Targeting FGL2 may enhance the efficacy of current anti-viral therapies for hepatotropic viruses.

摘要

mounts 有效的先天和适应性免疫反应对于清除病毒和产生持久免疫至关重要。已知抑制因子的产生可能导致宿主无法清除病毒,导致慢性病毒持续存在。纤维蛋白原样蛋白 2 (FGL2)已被确定为 CD4(+)CD25(+)Foxp3(+)调节性 T (Treg)细胞的新型效应分子,通过与主要表达在抗原呈递细胞 (APC)上的 FCγRIIB 结合来抑制免疫活性。在这项研究中,我们表明,感染淋巴细胞性脉络丛脑膜炎病毒 WE (LCMV WE)会导致血浆中 FGL2 水平升高,早在感染后 2 天 (pi) 就可以检测到,并持续到第 50 天 pi。缺乏 FGL2 的小鼠 (fgl2(-/-))在感染早期肝脏中的 LCMV WE 病毒滴度增加,但在第 12 天与野生型小鼠相似清除了病毒。从感染 LCMV WE 的 fgl2(-/-)小鼠脾脏中分离的树突状细胞 (DC)与野生型 (fgl2(+/+))相比,表达的 DC 成熟标志物 CD80 和 MHC Ⅱ类增加。从脾脏和淋巴结分离的对体外肽再刺激产生 IFNγ的 CD8(+)和 CD4(+)T 细胞的频率在感染 LCMV WE 的 fgl2(-/-)小鼠中也增加。在 fgl2(-/-)小鼠的肝脏中检测到针对 LCMV 四聚体 GP33 和 NP396 的特异性 CD8(+)T 细胞的频率增加。fgl2(-/-)小鼠的血浆中含有更高滴度的总中和抗 LCMV 抗体。fgl2(-/-)小鼠中的抗病毒免疫增强与 LCMV WE 感染后血清丙氨酸转氨酶 (ALT)、肝坏死和炎症水平升高有关。这些数据表明,靶向 FGL2 会导致早期病毒复制增加,但增强了抗病毒适应性 T 和 B 细胞反应。靶向 FGL2 可能会增强针对嗜肝病毒的当前抗病毒疗法的疗效。

https://cdn.ncbi.nlm.nih.gov/pmc/blobs/c093/3795679/449dfb4f527a/pone.0072309.g001.jpg

文献AI研究员

20分钟写一篇综述,助力文献阅读效率提升50倍。

立即体验

用中文搜PubMed

大模型驱动的PubMed中文搜索引擎

马上搜索

文档翻译

学术文献翻译模型,支持多种主流文档格式。

立即体验