Suppr超能文献

体内和体外研究显示,抑制糖原合酶激酶-3β可通过调节脊髓 N-甲基-D-天冬氨酸受体的表达和功能预防瑞芬太尼诱发的痛觉过敏。

Inhibition of glycogen synthase kinase-3β prevents remifentanil-induced hyperalgesia via regulating the expression and function of spinal N-methyl-D-aspartate receptors in vivo and vitro.

机构信息

Department of Anesthesiology, Tianjin Medical University General Hospital, Tianjin, P. R. China ; Tianjin Research Institute of Anesthesiology, Tianjin, P. R. China.

出版信息

PLoS One. 2013 Oct 16;8(10):e77790. doi: 10.1371/journal.pone.0077790. eCollection 2013.

Abstract

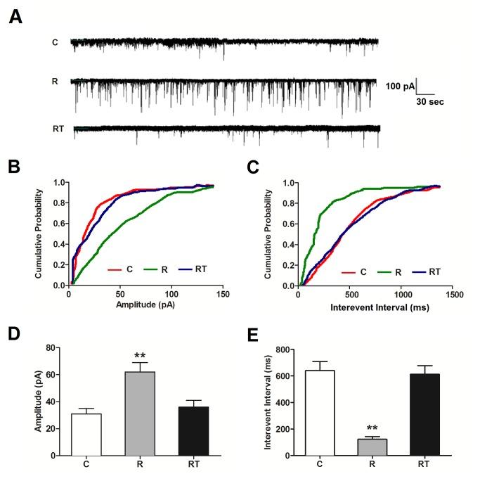
A large number of experimental and clinical studies have confirmed that brief remifentanil exposure can enhance pain sensitivity presenting as opioid-induced hyperalgesia (OIH). N-methyl-D-aspartate (NMDA) receptor antagonists have been reported to inhibit morphine analgesic tolerance in many studies. Recently, we found that glycogen synthase kinase-3β (GSK-3β) modulated NMDA receptor trafficking in a rat model of remifentanil-induced postoperative hyperalgesia. In the current study, it was demonstrated that GSK-3β inhibition prevented remifentanil-induced hyperalgesia via regulating the expression and function of spinal NMDA receptors in vivo and in vitro. We firstly investigated the effects of TDZD-8, a selective GSK-3β inhibitor, on thermal and mechanical hyperalgesia using a rat model of remifentanil-induced hyperalgesia. GSK-3β activity as well as NMDA receptor subunits (NR1, NR2A and NR2B) expression and trafficking in spinal cord L4-L5 segments were measured by Western blot analysis. Furthermore, the effects of GSK-3β inhibition on NMDA-induced current amplitude and frequency were studied in spinal cord slices by whole-cell patch-clamp recording. We found that remifentanil infusion at 1 μg·kg(-1)·min(-1) and 2 μg·kg(-1)·min(-1) caused mechanical and thermal hyperalgesia, up-regulated NMDA receptor subunits NR1 and NR2B expression in both membrane fraction and total lysate of the spinal cord dorsal horn and increased GSK-3β activity in spinal cord dorsal horn. GSK-3β inhibitor TDZD-8 significantly attenuated remifentanil-induced mechanical and thermal hyperalgesia from 2 h to 48 h after infusion, and this was associated with reversal of up-regulated NR1 and NR2B subunits in both membrane fraction and total lysate. Furthermore, remifentanil incubation increased amplitude and frequency of NMDA receptor-induced current in dorsal horn neurons, which was prevented with the application of TDZD-8. These results suggest that inhibition of GSK-3β can significantly ameliorate remifentanil-induced hyperalgesia via modulating the expression and function of NMDA receptors, which present useful insights into the mechanistic action of GSK-3β inhibitor as potential anti-hyperalgesic agents for treating OIH.

摘要

大量的实验和临床研究已经证实,短暂的瑞芬太尼暴露会增强疼痛敏感性,表现为阿片类药物引起的痛觉过敏(OIH)。N-甲基-D-天冬氨酸(NMDA)受体拮抗剂在许多研究中被报道可以抑制吗啡的镇痛耐受。最近,我们发现糖原合成酶激酶-3β(GSK-3β)在瑞芬太尼诱导的术后痛觉过敏的大鼠模型中调节 NMDA 受体的转运。在本研究中,我们证明了 GSK-3β 抑制通过调节体内和体外脊髓 NMDA 受体的表达和功能来预防瑞芬太尼诱导的痛觉过敏。我们首先使用瑞芬太尼诱导痛觉过敏的大鼠模型,研究了 TDZD-8(一种选择性 GSK-3β 抑制剂)对热和机械性痛觉过敏的影响。通过 Western blot 分析测量了 GSK-3β 活性以及脊髓 L4-L5 节段 NMDA 受体亚单位(NR1、NR2A 和 NR2B)的表达和转运。此外,通过全细胞膜片钳记录研究了 GSK-3β 抑制对 NMDA 诱导的电流幅度和频率的影响。我们发现,输注 1μg·kg(-1)·min(-1)和 2μg·kg(-1)·min(-1)的瑞芬太尼会引起机械性和热痛觉过敏,增加脊髓背角膜和总裂解物中 NMDA 受体亚单位 NR1 和 NR2B 的表达,并增加脊髓背角的 GSK-3β 活性。GSK-3β 抑制剂 TDZD-8 显著减轻输注后 2 至 48 小时的瑞芬太尼引起的机械性和热痛觉过敏,并伴有膜部分和总裂解物中上调的 NR1 和 NR2B 亚单位的逆转。此外,瑞芬太尼孵育增加了背角神经元中 NMDA 受体诱导电流的幅度和频率,而 TDZD-8 的应用则阻止了这种增加。这些结果表明,抑制 GSK-3β 通过调节 NMDA 受体的表达和功能,显著改善瑞芬太尼引起的痛觉过敏,为 GSK-3β 抑制剂作为治疗 OIH 的潜在抗痛觉过敏药物的作用机制提供了有用的见解。

https://cdn.ncbi.nlm.nih.gov/pmc/blobs/9418/3797695/045e93f9a62d/pone.0077790.g001.jpg

文献AI研究员

20分钟写一篇综述,助力文献阅读效率提升50倍。

立即体验

用中文搜PubMed

大模型驱动的PubMed中文搜索引擎

马上搜索

文档翻译

学术文献翻译模型,支持多种主流文档格式。

立即体验