Wiita Arun P, Ziv Etay, Wiita Paul J, Urisman Anatoly, Julien Olivier, Burlingame Alma L, Weissman Jonathan S, Wells James A
Department of Pharmaceutical Chemistry , University of California, San Francisco , San Francisco , United States ; Department of Laboratory Medicine , University of California, San Francisco , San Francisco , United States.
Elife. 2013 Oct 29;2:e01236. doi: 10.7554/eLife.01236.
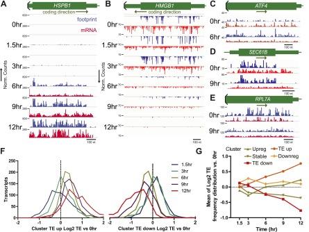
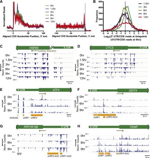
How cancer cells globally struggle with a chemotherapeutic insult before succumbing to apoptosis is largely unknown. Here we use an integrated systems-level examination of transcription, translation, and proteolysis to understand these events central to cancer treatment. As a model we study myeloma cells exposed to the proteasome inhibitor bortezomib, a first-line therapy. Despite robust transcriptional changes, unbiased quantitative proteomics detects production of only a few critical anti-apoptotic proteins against a background of general translation inhibition. Simultaneous ribosome profiling further reveals potential translational regulation of stress response genes. Once the apoptotic machinery is engaged, degradation by caspases is largely independent of upstream bortezomib effects. Moreover, previously uncharacterized non-caspase proteolytic events also participate in cellular deconstruction. Our systems-level data also support co-targeting the anti-apoptotic regulator HSF1 to promote cell death by bortezomib. This integrated approach offers unique, in-depth insight into apoptotic dynamics that may prove important to preclinical evaluation of any anti-cancer compound. DOI:http://dx.doi.org/10.7554/eLife.01236.001.
癌细胞在最终凋亡之前如何整体应对化疗损伤在很大程度上尚不清楚。在此,我们运用转录、翻译和蛋白水解的综合系统水平研究,以了解这些对于癌症治疗至关重要的事件。作为模型,我们研究暴露于蛋白酶体抑制剂硼替佐米(一种一线治疗药物)的骨髓瘤细胞。尽管转录发生了显著变化,但无偏差定量蛋白质组学检测到在普遍翻译抑制的背景下仅产生了少数关键的抗凋亡蛋白。同时进行的核糖体分析进一步揭示了应激反应基因的潜在翻译调控。一旦凋亡机制启动,半胱天冬酶介导的降解在很大程度上独立于上游硼替佐米的作用。此外,先前未被表征的非半胱天冬酶蛋白水解事件也参与了细胞解构。我们的系统水平数据还支持共同靶向抗凋亡调节因子HSF1以促进硼替佐米诱导的细胞死亡。这种综合方法为凋亡动力学提供了独特、深入的见解,这可能对任何抗癌化合物的临床前评估都很重要。DOI:http://dx.doi.org/10.7554/eLife.01236.001