College of Pharmacy and Research Institute of Pharmaceutical Sciences, Seoul National University, Seoul, Korea.
Cell Death Dis. 2013 Oct 31;4(10):e899. doi: 10.1038/cddis.2013.427.
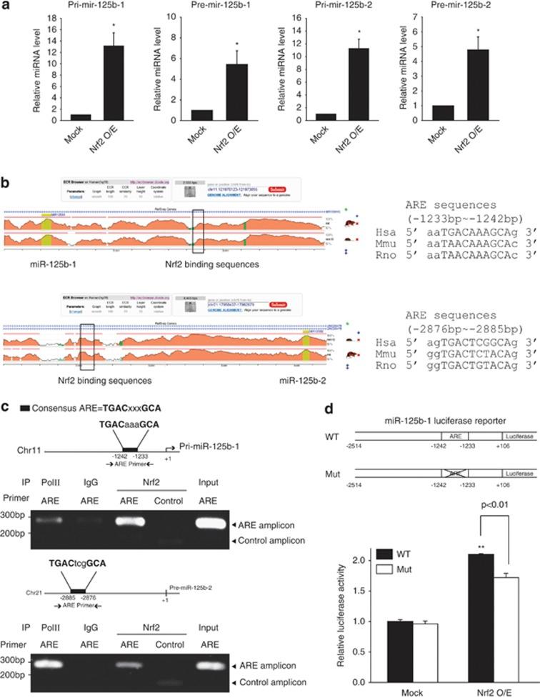
MicroRNAs (miRNAs) have a role in the cellular defense mechanism. Nuclear factor erythroid-2-related factor 2 (Nrf2) increases antioxidant enzyme capacity. However, miRNA transcriptionally controlled by Nrf2 had been uncharacterized. Here we report that miR-125b is transactivated by Nrf2 and inhibits aryl hydrocarbon receptor (AhR) repressor (AhRR). Bioinformatic approaches enabled us to extract six candidate miRNAs. Of them, only miR-125b was increased in the kidney of mice treated with oltipraz. Nrf2 overexpression enhanced primary, precursor and mature miR-125b levels. Functional assays revealed MIR125B1 is a bona fide target gene of Nrf2. Oltipraz treatment protected the kidney from cisplatin toxicity with increase of miR-125b. Consistently, Nrf2 knockout abrogated an adaptive increase of miR-125b elicited by cisplatin, augmenting kidney injury. An integrative network of miRNA and messenger RNA changes enabled us to predict miR-125b as an inhibitor of AhRR for the control of AhR activity and cell survival. In our molecular study, miR-125b inhibited AhRR and thereby activated AhR, leading to the induction of mdm2. Consistently, p53 activation by cisplatin was diminished by either miR-125b or oltipraz treatment. The results of experiments using miR-125b mimic or small interfering RNA of AhRR verified the role of miR-125b in AhRR regulation for kidney protection. In conclusion, miR-125b is transcriptionally activated by Nrf2 and serves as an inhibitor of AhRR, which contributes to protecting kidney from acute injury.
微小 RNA(miRNAs)在细胞防御机制中发挥作用。核因子红细胞 2 相关因子 2(Nrf2)增加抗氧化酶的能力。然而,Nrf2 转录调控的 miRNA 尚未被描述。在这里,我们报告 miR-125b 被 Nrf2 反式激活,并抑制芳香烃受体(AhR)抑制剂(AhRR)。生物信息学方法使我们能够提取六个候选 miRNA。其中,只有 miR-125b 在奥曲肽治疗的小鼠肾脏中增加。Nrf2 过表达增强了初级、前体和成熟 miR-125b 的水平。功能测定表明 MIR125B1 是 Nrf2 的一个真正的靶基因。奥曲肽治疗可增加 miR-125b 以保护肾脏免受顺铂毒性。同样,Nrf2 敲除消除了顺铂引起的 miR-125b 的适应性增加,加重了肾脏损伤。miRNA 和信使 RNA 变化的综合网络使我们能够预测 miR-125b 作为 AhRR 的抑制剂,以控制 AhR 活性和细胞存活。在我们的分子研究中,miR-125b 抑制 AhRR,从而激活 AhR,导致 mdm2 的诱导。同样,顺铂对 p53 的激活被 miR-125b 或奥曲肽治疗所减弱。使用 miR-125b 模拟物或 AhRR 小干扰 RNA 的实验结果验证了 miR-125b 在 AhRR 调节中的作用,以保护肾脏免受急性损伤。总之,miR-125b 被 Nrf2 转录激活,作为 AhRR 的抑制剂,有助于保护肾脏免受急性损伤。