Suppr超能文献

鉴定和功能分析 RNA 监控蛋白 Upf1 中的新型磷酸化位点。

Identification and functional analysis of novel phosphorylation sites in the RNA surveillance protein Upf1.

机构信息

Department of Biology, University of Puerto Rico-Río Piedras Campus, San Juan, PR, Department of Reproductive Medicine, University of California, San Diego, CA, Department of Biochemistry, University of Puerto Rico-Medical Sciences Campus, San Juan, PR and Molecular Sciences Research Building, San Juan, PR.

出版信息

Nucleic Acids Res. 2014 Feb;42(3):1916-29. doi: 10.1093/nar/gkt1049. Epub 2013 Nov 5.

Abstract

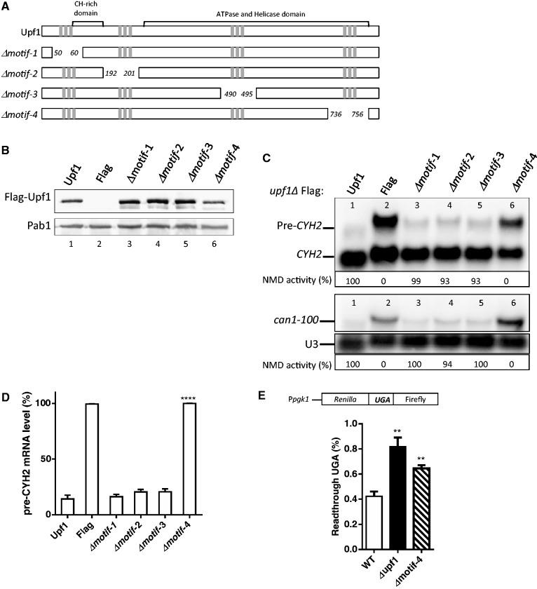
One third of inherited genetic diseases are caused by mRNAs harboring premature termination codons as a result of nonsense mutations. These aberrant mRNAs are degraded by the Nonsense-Mediated mRNA Decay (NMD) pathway. A central component of the NMD pathway is Upf1, an RNA-dependent ATPase and helicase. Upf1 is a known phosphorylated protein, but only portions of this large protein have been examined for phosphorylation sites and the functional relevance of its phosphorylation has not been elucidated in Saccharomyces cerevisiae. Using tandem mass spectrometry analyses, we report the identification of 11 putative phosphorylated sites in S. cerevisiae Upf1. Five of these phosphorylated residues are located within the ATPase and helicase domains and are conserved in higher eukaryotes, suggesting a biological significance for their phosphorylation. Indeed, functional analysis demonstrated that a small carboxy-terminal motif harboring at least three phosphorylated amino acids is important for three Upf1 functions: ATPase activity, NMD activity and the ability to promote translation termination efficiency. We provide evidence that two tyrosines within this phospho-motif (Y-738 and Y-742) act redundantly to promote ATP hydrolysis, NMD efficiency and translation termination fidelity.

摘要

三分之一的遗传性疾病是由含有无意义突变的导致提前终止密码子的 mRNAs 引起的。这些异常的 mRNAs 被无意义介导的 mRNA 降解(NMD)途径降解。NMD 途径的一个核心组成部分是 Upf1,一种 RNA 依赖性 ATP 酶和解旋酶。Upf1 是一种已知的磷酸化蛋白,但只有该大蛋白的部分区域被检测到磷酸化位点,并且其磷酸化的功能相关性在酿酒酵母中尚未阐明。使用串联质谱分析,我们报告了在酿酒酵母 Upf1 中鉴定出 11 个推定的磷酸化位点。其中 5 个磷酸化残基位于 ATP 酶和解旋酶结构域内,在高等真核生物中保守,表明其磷酸化具有生物学意义。事实上,功能分析表明,含有至少三个磷酸化氨基酸的羧基末端小基序对于 Upf1 的三种功能很重要:ATP 酶活性、NMD 活性和促进翻译终止效率的能力。我们提供的证据表明,该磷酸化基序中的两个酪氨酸(Y-738 和 Y-742)冗余地促进 ATP 水解、NMD 效率和翻译终止保真度。

https://cdn.ncbi.nlm.nih.gov/pmc/blobs/7b28/3919615/c145d3dc61cc/gkt1049f1p.jpg

文献AI研究员

20分钟写一篇综述,助力文献阅读效率提升50倍。

立即体验

用中文搜PubMed

大模型驱动的PubMed中文搜索引擎

马上搜索

文档翻译

学术文献翻译模型,支持多种主流文档格式。

立即体验