Department of Cardiovascular Medicine, The University of Tokyo, 7-3-1 HongoBunkyo-ku, Tokyo, 113-8655, Japan.
J Am Heart Assoc. 2013 Nov 18;2(6):e000267. doi: 10.1161/JAHA.113.000267.
Inflammation is induced in the heart during the development of cardiac hypertrophy. The initiating mechanisms and the role of inflammation in cardiac hypertrophy, however, remain unclear. Toll-like receptor-2 (TLR2) recognizes endogenous molecules that induce noninfectious inflammation. Here, we examined the role of TLR2-mediated inflammation in cardiac hypertrophy.
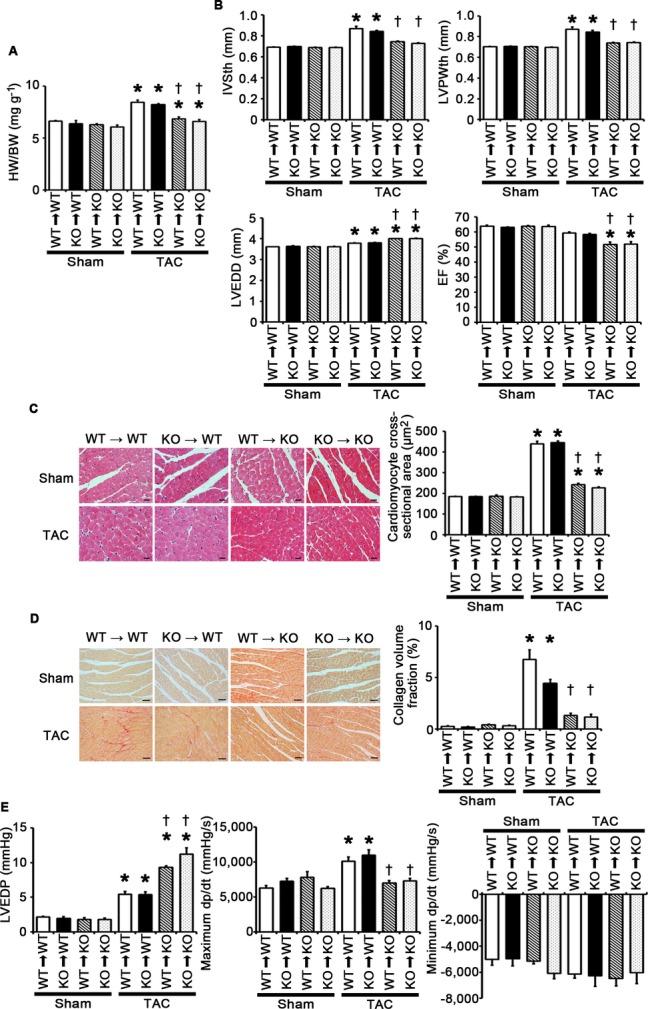
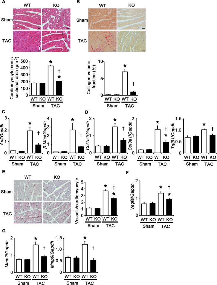
At 2 weeks after transverse aortic constriction, Tlr2(-/-) mice showed reduced cardiac hypertrophy and fibrosis with greater left ventricular dilatation and impaired systolic function compared with wild-type mice, which indicated impaired cardiac adaptation in Tlr2(-/-) mice. Bone marrow transplantation experiment revealed that TLR2 expressed in the heart, but not in bone marrow-derived cells, is important for cardiac adaptive response to pressure overload. In vitro experiments demonstrated that TLR2 signaling can induce cardiomyocyte hypertrophy and fibroblast and vascular endothelial cell proliferation through nuclear factor-κB activation and interleukin-1β upregulation. Systemic administration of a nuclear factor-κB inhibitor or anti-interleukin-1β antibodies to wild-type mice resulted in impaired adaptive cardiac hypertrophy after transverse aortic constriction. We also found that heat shock protein 70, which was increased in murine plasma after transverse aortic constriction, can activate TLR2 signaling in vitro and in vivo. Systemic administration of anti-heat shock protein 70 antibodies to wild-type mice impaired adaptive cardiac hypertrophy after transverse aortic constriction.
Our results demonstrate that TLR2-mediated inflammation induced by extracellularly released heat shock protein 70 is essential for adaptive cardiac hypertrophy in response to pressure overload. Thus, modulation of TLR2 signaling in the heart may provide a novel strategy for treating heart failure due to inadequate adaptation to hemodynamic stress.
在心脏肥大的发展过程中,心脏会发生炎症。然而,引发炎症的机制以及炎症在心脏肥大中的作用仍不清楚。Toll 样受体-2(TLR2)识别诱导非传染性炎症的内源性分子。在这里,我们研究了 TLR2 介导的炎症在心脏肥大中的作用。
在横主动脉缩窄后 2 周,与野生型小鼠相比,Tlr2(-/-)小鼠的心脏肥大和纤维化减少,左心室扩张更大,收缩功能受损,表明 Tlr2(-/-)小鼠的心脏适应性受损。骨髓移植实验表明,心脏而不是骨髓来源细胞中表达的 TLR2 对于心脏对压力超负荷的适应性反应很重要。体外实验表明,TLR2 信号通过核因子-κB 激活和白细胞介素-1β上调诱导心肌细胞肥大以及成纤维细胞和血管内皮细胞增殖。在野生型小鼠中全身性给予核因子-κB 抑制剂或抗白细胞介素-1β 抗体导致横主动脉缩窄后适应性心脏肥大受损。我们还发现,横主动脉缩窄后小鼠血浆中增加的热休克蛋白 70 可以在体外和体内激活 TLR2 信号。在野生型小鼠中全身性给予抗热休克蛋白 70 抗体导致横主动脉缩窄后适应性心脏肥大受损。
我们的结果表明,细胞外释放的热休克蛋白 70 诱导的 TLR2 介导的炎症对于压力超负荷引起的适应性心脏肥大是必不可少的。因此,心脏中 TLR2 信号的调节可能为治疗因不能适应血流动力应激而导致的心力衰竭提供一种新策略。