Suppr超能文献

壳聚糖微球控制释放NSC23766对Rac1活性的抑制作用可有效改善体内骨关节炎的发展。

Inhibition of Rac1 activity by controlled release of NSC23766 from chitosan microspheres effectively ameliorates osteoarthritis development in vivo.

作者信息

Zhu Shouan, Lu Ping, Liu Huanhuan, Chen Pengfei, Wu Yan, Wang Yanyan, Sun Heng, Zhang Xiaolei, Xia Qingqing, Heng Boon Chin, Zhou Yiting, Ouyang Hong Wei

机构信息

Center for Stem Cell and Tissue Engineering, School of Medicine, Zhejiang University, Hangzhou, Zhejiang, China Zhejiang Provincial Key Lab for Tissue Engineering and Regenerative Medicine, School of Medicine, Zhejiang University, Hangzhou, Zhejiang, China.

Center for Stem Cell and Tissue Engineering, School of Medicine, Zhejiang University, Hangzhou, Zhejiang, China Zhejiang Provincial Key Lab for Tissue Engineering and Regenerative Medicine, School of Medicine, Zhejiang University, Hangzhou, Zhejiang, China Department of Orthopaedics, The Second Affiliated Hospital of Wenzhou Medical University, Wenzhou, China.

出版信息

Ann Rheum Dis. 2015 Jan;74(1):285-93. doi: 10.1136/annrheumdis-2013-203901. Epub 2013 Nov 20.

Abstract

BACKGROUND

Osteoarthritis (OA) is a degenerative joint disease characterised by cartilage degradation and chondrocyte hypertrophy. A recent study showed that Rac1 promoted expression of MMP13 and chondrocyte hypertrophy within the growth plate. These findings warrant further investigations on the roles of Rac1 in OA development and therapy in animal models.

OBJECTIVE

To investigate the role and mechanistic pathway of Rac1 involvement in pathological changes of OA chondrocytes in vitro and OA development in vivo, as well as to develop a strategy of modulating Rac1 activity for OA treatment.

MATERIAL AND METHODS

OA and normal cartilage from human or mice were used for immunohistochemical study and Rac1 activity assay. Chondrocytes treated with IL1β and the untreated control were subjected to the Rac1 activity assay. Chondrocytes transfected with CA-Rac1, DN-Rac1 or GFP were cultured under conditions for inducing calcification. To evaluate the effect of Rac1 in OA development, an OA model was created by anterior cruciate ligament transection in mice. CA-Rac1, DN-Rac1 and GFP lentivirus, or NSC23766, were injected intra-articularly. Joints were subjected to histological analysis.

RESULTS

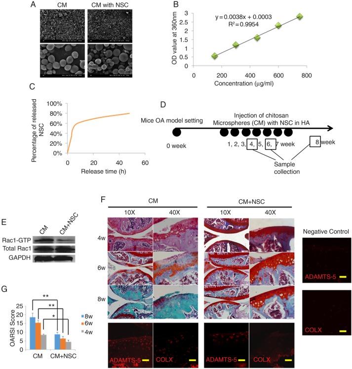
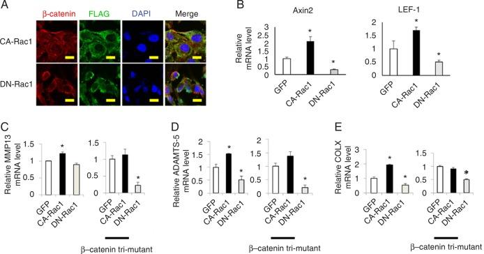
It was found that there is aberrant Rac1 activation in human OA cartilage. Rac1 activity could also be elevated by IL1β. Additionally, activated Rac1 promoted expression of MMP13, ADAMTS-5 and COLX by chondrocytes, partially through the β-catenin pathway. Moreover, activation of Rac1 in knee joints by CA-Rac1 lentivirus accelerated OA progression, while inhibition of Rac1 activity by DN-Rac1 lentivirus or Rac1 inhibitor NSC23766 delayed OA development. Therefore, we developed a strategy of controlled release of NSC23766 from chitosan microspheres to OA joints, which effectively protected cartilage from destruction.

CONCLUSIONS

These findings demonstrated that Rac1 activity is implicated in OA development. Also, controlled release of Rac1 inhibitor is a promising strategy for OA treatment.

摘要

背景

骨关节炎(OA)是一种以软骨降解和软骨细胞肥大特征的退行性关节疾病。最近一项研究表明,Rac1促进生长板内MMP13的表达和软骨细胞肥大。这些发现值得在动物模型中进一步研究Rac1在OA发展和治疗中的作用。

目的

研究Rac1参与体外OA软骨细胞病理变化及体内OA发展的作用和机制途径,并制定调节Rac1活性以治疗OA的策略。

材料与方法

使用来自人或小鼠的OA和正常软骨进行免疫组化研究和Rac1活性测定。用IL1β处理的软骨细胞和未处理的对照进行Rac1活性测定。用CA-Rac1、DN-Rac1或GFP转染的软骨细胞在诱导钙化的条件下培养。为了评估Rac1在OA发展中的作用,通过切断小鼠前交叉韧带建立OA模型。将CA-Rac1、DN-Rac1和GFP慢病毒或NSC23766关节内注射。对关节进行组织学分析。

结果

发现人OA软骨中存在异常的Rac1激活。IL1β也可提高Rac1活性。此外,活化的Rac1部分通过β-连环蛋白途径促进软骨细胞表达MMP13、ADAMTS-5和COLX。此外,CA-Rac1慢病毒激活膝关节中的Rac1会加速OA进展,而DN-Rac1慢病毒或Rac1抑制剂NSC23766抑制Rac1活性则会延迟OA发展。因此,我们制定了一种从壳聚糖微球向OA关节控释NSC23766的策略,可有效保护软骨免受破坏。

结论

这些发现表明Rac1活性与OA发展有关。此外,控释Rac1抑制剂是一种有前景的OA治疗策略。

https://cdn.ncbi.nlm.nih.gov/pmc/blobs/c74d/4283675/32198d89f8b9/annrheumdis-2013-203901f01.jpg

文献检索

告别复杂PubMed语法,用中文像聊天一样搜索,搜遍4000万医学文献。AI智能推荐,让科研检索更轻松。

立即免费搜索

文件翻译

保留排版,准确专业,支持PDF/Word/PPT等文件格式,支持 12+语言互译。

免费翻译文档

深度研究

AI帮你快速写综述,25分钟生成高质量综述,智能提取关键信息,辅助科研写作。

立即免费体验