Suppr超能文献

对可溶性信号因子进行实时监测和控制,可提高人脐带血干细胞培养中祖细胞的产量。

Real-time monitoring and control of soluble signaling factors enables enhanced progenitor cell outputs from human cord blood stem cell cultures.

作者信息

Csaszar Elizabeth, Chen Kun, Caldwell Julia, Chan Warren, Zandstra Peter W

机构信息

Institute for Biomaterials and Biomedical Engineering, University of Toronto, Toronto, Ontario, M5S3E1, Canada; Department of Chemical Engineering and Applied Chemistry, University of Toronto, Toronto, Ontario, M5S3E1, Canada.

出版信息

Biotechnol Bioeng. 2014 Jun;111(6):1258-64. doi: 10.1002/bit.25163. Epub 2013 Dec 16.

Abstract

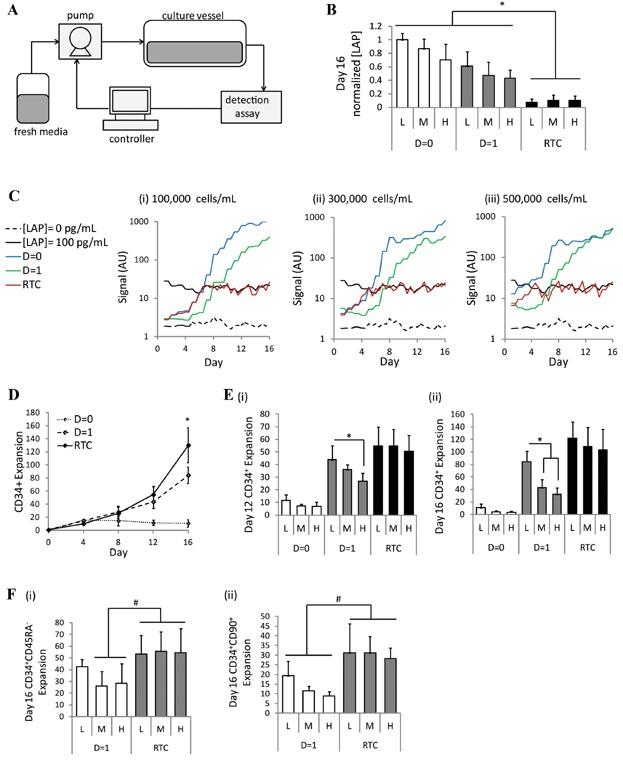
Monitoring and control of primary cell cultures is challenging as they are heterogenous and dynamically complex systems. Feedback signaling proteins produced from off-target cell populations can accumulate, inhibiting the production of the desired cell populations. Although culture strategies have been developed to reduce feedback inhibition, they are typically optimized for a narrow range of process parameters and do not allow for a dynamically regulated response. Here we describe the development of a microbead-based process control system for the monitoring and control of endogenously produced signaling factors. This system uses quantum dot barcoded microbeads to assay endogenously produced signaling proteins in the culture media, allowing for the dynamic manipulation of protein concentrations. This monitoring system was incorporated into a fed-batch bioreactor to regulate the accumulation of TGF-β1 in an umbilical cord blood cell expansion system. By maintaining the concentration of TGF-β1 below an upper threshold throughout the culture, we demonstrate enhanced ex vivo expansion of hematopoietic progenitor cells at higher input cell densities and over longer culture periods. This study demonstrates the potential of a fully automated and integrated real-time control strategy in stem cell culture systems, and provides a powerful strategy to achieve highly regulated and intensified in vitro cell manufacturing systems.

摘要

原代细胞培养的监测和控制具有挑战性,因为它们是异质且动态复杂的系统。来自非靶细胞群体产生的反馈信号蛋白会积累,抑制所需细胞群体的产生。尽管已经开发出培养策略来减少反馈抑制,但它们通常针对狭窄范围的工艺参数进行优化,并且不允许动态调节反应。在这里,我们描述了一种基于微珠的过程控制系统的开发,用于监测和控制内源性产生的信号因子。该系统使用量子点条形码微珠来检测培养基中内源性产生的信号蛋白,从而实现对蛋白质浓度的动态调控。该监测系统被整合到一个补料分批生物反应器中,以调节脐带血细胞扩增系统中TGF-β1的积累。通过在整个培养过程中将TGF-β1的浓度维持在一个上限阈值以下,我们证明了在更高的输入细胞密度和更长的培养时间下,造血祖细胞的体外扩增得到了增强。这项研究证明了全自动和集成实时控制策略在干细胞培养系统中的潜力,并提供了一种强大的策略来实现高度调控和强化的体外细胞制造系统。

https://cdn.ncbi.nlm.nih.gov/pmc/blobs/1bdd/4312920/fca576396e0d/bit0111-1258-f1.jpg

文献AI研究员

20分钟写一篇综述,助力文献阅读效率提升50倍。

立即体验

用中文搜PubMed

大模型驱动的PubMed中文搜索引擎

马上搜索

文档翻译

学术文献翻译模型,支持多种主流文档格式。

立即体验